chaguwang.cn-查股网.中国
查股网.CN
龙大美食(002726)内幕信息消息披露
 
个股最新内幕信息查询:    
 

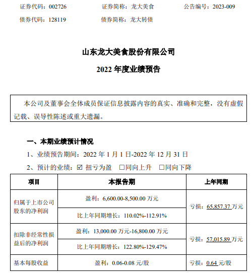
龙大美食2022年预计净利6600万-8500万同比扭亏为盈 传统板块受毛猪销售价格上涨

http://www.chaguwang.cn  2023-01-30  龙大美食内幕信息

来源 :挖贝网2023-01-30

  挖贝网1月30日,龙大美食(002726)近日发布2022年年度业绩预告,报告期内归属于上市公司股东的净利润6,600.00-8,500.00万元,较上年同期扭亏为盈;基本每股收益0.06元/股-0.08元/股。

  image.png

  报告期内,公司围绕“一体两翼”战略,优化产品结构,加强渠道建设,构建全国化的销售网络,推动了业务的健康发展。同时,公司传统板块受毛猪销售价格上涨的影响,传统板块经营业绩同比增长。

  挖贝网资料显示,龙大美食主要从事食品业务、屠宰业务、养殖业务。

有问题请联系 767871486@qq.com 商务合作广告联系 QQ:767871486
www.chaguwang.cn 查股网