来源 :新浪财经2025-03-03
就在刚刚,又有一家跨界TOPCon电池、组件上市公司陷入麻烦。
3月3日,棒杰股份(002634)公告称,近日,公司收到扬州棒杰通知,为减少经营亏损,同时为了进一步提升设备性能,确保后续公司的产品质量、生产高效安全,扬州棒杰自2025年3月1日起对其高效光伏太阳能电池片生产线实施临时停工停产,并对核心生产设备进行全面大型检修工作,预计停产时间不超过3个月,后续复产情况将及时披露。
关于停产原因,棒杰股份在公告中发做出如下解释:
受光伏行业竞争加剧影响,光伏全产业链各环节产品价格大幅下跌,面对外部经营环境的重大不利变化,扬州棒杰经营未达到预定目标,自投产以来持续处于亏损状态。经综合考量产品市场情况、供应链资金、运营成本等的客观情况和审慎评估,为了减少经营亏损,同时为了进一步提升设备性能,确保后续公司的产品质量、生产高效安全,扬州棒杰对其高效光伏太阳能电池片生产线实施临时停产,并对核心生产设备进行全面大型检修工作,停产时间自2025年3月1日起,预计停产时间不超过3个月,后续复产情况将及时披露。同时公司将密切关注高效光伏太阳能电池片市场行情,在向原有客户询价的基础上,积极发掘市场中的优质存量需求。



谈及停产的影响,棒杰股份也做出了如下说明。
1、扬州棒杰临时停产期间,除生产外的其他经营活动仍持续进行,将安排员工值班,确保在非生产时段能够处理各类日常经营事务。
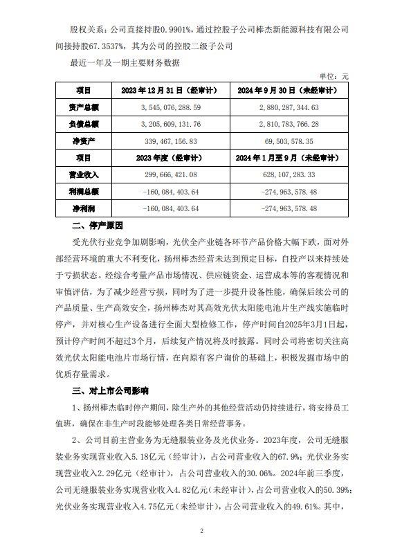
2、公司目前主营业务为无缝服装业务及光伏业务。2023年度,公司无缝服装业务实现营业收入5.18亿元(经审计),占公司营业收入的67.9%;光伏业务实现营业收入2.29亿元(经审计),占公司营业收入的30.06%。2024年前三季度,公司无缝服装业务实现营业收入4.82亿元(未经审计),占公司营业收入的50.39%;光伏业务实现营业收入4.75亿元(未经审计),占公司营业收入的49.61%。其中,扬州棒杰为公司开展光伏业务的主要子公司,因扬州棒杰目前处于亏损状态,短时间内难以扭亏,扬州棒杰临时停产将减少公司经营亏损,避免继续生产造成更大规模的亏损和资金投入,有利于降低运营成本,契合公司战略发展方向,符合公司和全体股东的利益。除临时停产公司外,公司无缝服装业务始终保持稳健经营,持续盈利。后续公司将在积极化解光伏业务风险的同时保障公司无缝服装业务的稳定发展。
棒杰股份于2022年跨界到TOPCon电池和组件领域,在江苏扬州有10GW的TOPCon电池及组件扩产计划,还计划在浙江江山投建16GW TOPCon电池和16GW大尺寸硅片。其中,扬州项目披露投资额为26亿元,江山项目投资额达80亿元。

建成产能方面,棒杰新能源扬州10GW N型TOPCon高效电池项目于2023年9月26日投产。2024年4月,棒杰股份在互动平台上表示,2024上半年将新增4GW组件产能。
切入光伏赛道后不久,光伏行业全面入冬,身处其中的棒杰股份也陷入产业调整风波之中,光伏板块非但没有对业绩支撑,反而成为“包袱”。
1月24日,棒杰股份发布2024年业绩预告称,预计2024年净亏损3亿-4.5亿元,较上年同期亏损8843.10万元增亏;预计扣非后净亏损3.21亿-4.71亿元,较上年同期亏损10092.97万元还是大幅增亏。

扬州棒杰这次电池产线停产早有预兆,就在2月21日,一则《关于公司部分员工办理离职的通知》在行业内流转,该通知明确表示“需要办理离职”的相关人员要在2月28日前办理离职手续和工作交接。虽然这份通知已打码,但外界猜测这家公司是棒杰股份。