
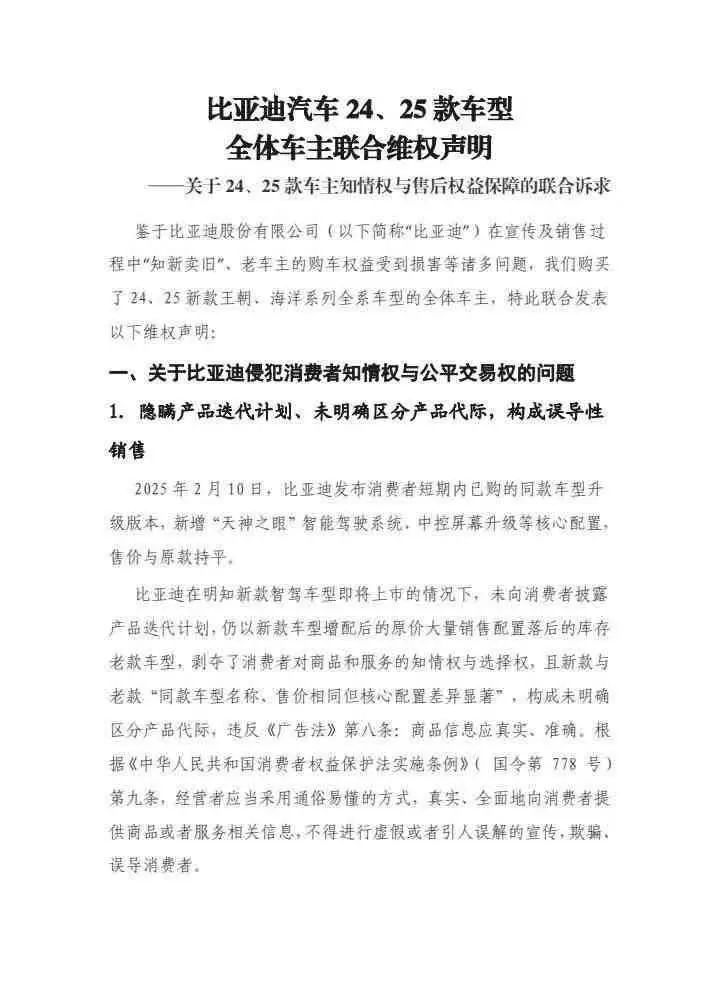
打出智驾平权的比亚迪,近期却遭到老车主们的联名维权。2月17日,网上流传着一份《比亚迪汽车24、25 款车型全体车主联合维权声明》。从维权声明内容来看,维权车主们认为比亚迪在宣传及销售过程中“知新卖旧”,涉嫌隐瞒产品迭代计划、未明确区分产品代际,构成误导性销售,致使老车主的购车权益受到损害。截至2月16日17:00,已经有763位车主参与联合声明。
另外,在车质网、黑猫投诉等平台上,近期也有大量比亚迪老车主发起了维权投诉。据统计,从2月10日到截至发稿,比亚迪新增投诉约4500条,绝大部分都与新旧产品迭代纠纷有关。

在此前的2月10日,比亚迪推出了王朝网和海洋网共21款车型的智驾版车型,全系车型均搭载了天神之眼C/天神之眼B高端智驾,直接将高端智驾带到了售价7.88万元的车型,这引起了不小轰动。
但最近购车的消费者却不干了。在上述声明中,这些车主指出,比亚迪在明知新款智驾车型即将上市的情况下,未向消费者披露产品迭代计划,仍以新款车型增配后的原价大量销售配置落后的库存老款车型,剥夺了消费者对商品和服务的知情权与选择权,且新款与老款“同款车型名称、售价相同但核心配置差异显著”,构成未明确区分产品代际。
“比亚迪的这一商业行为直接导致大量车主在不知情的情况下以高配的智驾版车型价格购入技术落后、配置降级的普通款车型,构成对消费者的误导性销售。比亚迪对老车主权益的漠视严重损害了消费者的信任和利益。”上述声明中说道。

维权车主认为,此次改款与车主购车时间间隔不足六个月,导致老款车辆市场残值大幅缩水,且无法通过官方渠道升级至新配置,这对车主二次出售造成不利影响。中国汽车流通协会显示,当前同型号非智驾版二手车估值较上月下降18%-25%。
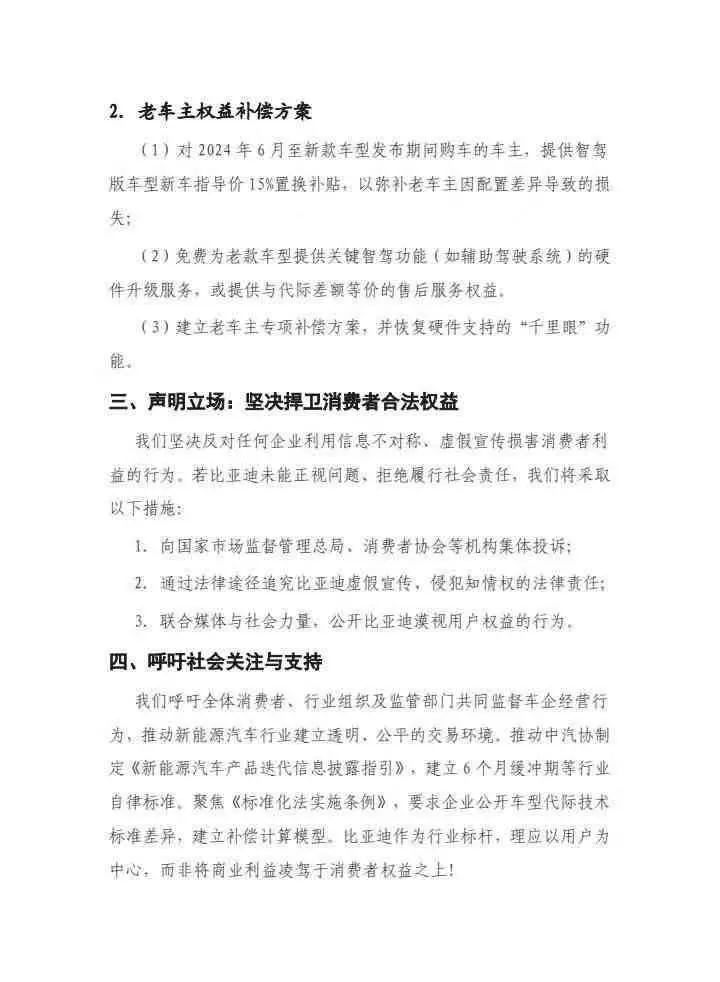
除此之外,上述维权声明还称比亚迪虚假宣传“千里眼”功能。上述维权声明中提到,在《个人信息保护法》发布3年来,比亚迪一直未积极采取相关技术手段,对“千里眼”功能进行合规性调整,无法通过国家有关部门的验收,导致宣传中包含该功能,但实际中"千里眼”功能迟迟无法使用,严重侵犯数百万新老车主的合法权益,同时,对于这个多年来悬而未决的老问题,比亚迪官方自始至终未公开回应。

“购买比亚迪汽车的用户,绝大家庭都是普通工薪家庭,短短6个月不到,自己的爱车价值便损失几万元,并在几年内无缘全民智驾,这种极大的损失感和被淘汰的遗弃感,对用真金白银支持比亚迪发展上半场电动化的老车主们尤为强烈。”维权车主在上述声明中说道。
基于此,维权车主要求对比亚迪方面提出了2点诉求:一、公开致歉与信息对称化、准确化。即要求比亚迪汽车于7个自然日内向全体老车主公开致歉,同时建立产品迭代信息披露机制,未来需在研发阶段提前6个月公示新款车型的配置变更、价格调整范围及上市意向。
二、对实行老车主权益补偿。1、对 2024年6月至新款车型发布期间购车的车主,提供智驾版车型新车指导价15%置换补贴,以弥补老车主因配置差异导致的损失;2、免费为老款车型提供关键智驾功能(如辅助驾驶系统)的硬件升级服务,或提供与代际差额等价的售后服务权益;3、建立老车主专项补偿方案,并恢复硬件支持的“千里眼”功能。

截至目前,比亚迪方面还未作出回复,而该声明的来源也暂时没有准确消息,即便如此这也在车友圈中引发热议。不过,这些车主在上述维权声明中指出,如果比亚迪在2月23日前未作出实质性回应,维权车主向深圳市中级人民法院提交集体诉讼立案申请;并发起“新能源汽车消费者知情权立法”联署提案。
因为换代而引发车主维权,实际上并非个例,这也不是比亚迪第一次被投诉。“一年前14万买了比亚迪秦跑滴滴,全年挣了7万。今年比亚迪秦降价,等于我白忙活一年。”去年的比亚迪推出秦PLUS DM-i荣耀版时的这个段子,形象地描述了车企们加速了上新进度和价格向下力度背后,车主的无奈。
伴随着车辆迭代更新加速、以及动辄数万元的降价幅度,老车主们维权的案例已经屡见不鲜。这种事情可能会直接影响用户对品牌的信任。除了比亚迪外,小鹏、理想、极氪等品牌均受到过类似被投诉和引发车主集体维权的情况。其中,小鹏是第一家遭遇这个情况企业。

图源网络
2019年,小鹏的第一款产品G3新款车型在7月10日上市,但此前消费者并不清楚小鹏会有换代的车型推出,而在终端经销商层面,销售代表不仅没有告知消费者,反而存在有销售人员以6月26日新能源补贴退坡为由,催促消费者下单的情况。由此引发了消费者集体维权,该事件最终以小鹏妥协收场。
除此之外在2022年6/7月份消费者在订购理想ONE时,销售与客服都明确表示短期内不会有新款,有的话也要明年三季度,并保证全国统一价格,不会降价。但不少消费者在提车后不到2个月的9月1日,理想汽车就官方公布了理想ONE即将升级换代为L8,并停产现有车型的消息,还针对理想ONE车型给出了2万元的优惠方案。

图源网络
不仅如此,原本的理想ONE直接停产,这遭网友拉横幅维权,直接被骂上热搜。去年8月份,极氪因不到半年就推出改款001,新车在智驾和配置上进行了升级但价格不变。更让他们气愤的是,极氪此前还曾辟谣过要更新换代的消息。这一举措引发了才提车不久的老车主的不满,直呼遭到品牌“背刺”。
而理想和极氪在经过上述车主维权后,加强了对用户的新车信息告知。比如:在去年1月份,理想就早早地宣布将在3月份推出L7/L8/L9三款车的改款车型。极氪也在车主维权不久后,高管出面明确承诺一年内没有更新计划。
随着行业竞争的加剧,车企为了抢夺市场份额,加速上新和推出价格更低的产品,再加上整个行业的技术更迭非常快,一年之后原本的产品就已经显得“落后”了不少。在这种情况下,车企更要注意与消费者的沟通,及时向用户传达相关消息,保证用户的知情权,让用户自己来选择,是早买早享受,还是继续等新品。这也是汽车在逐步走入快节奏更新之后,车企必须面临的挑战。