比亚迪车险终于来了。
5月6日,国家金融监督管理总局公开4月22日的批复,通过了深圳比亚迪财产保险有限公司关于报批机动车交通事故责任强制保险条款和费率的请示,其表示:同意比亚迪财险在安徽、江西等地使用全国统一的交强险条款、基础保险费率和相应的费率浮动系数。
国家金融监管总局还表示,比亚迪财险应高度重视交强险业务,严格执行交强险财务核算、费用分摊、准备金评估、单证及标志管理、系统管控和信息披露等各项制度,加强风险管理,提高服务质量,切实保护被保险人和交通事故受害者的合法权益。
事实上,5月3日,比亚迪就在官方APP中设立了保险服务入口,不过目前该功能还不支持在线投保。
2023年,比亚迪累计销量302.44万辆,2024年销量目标360万辆,目前累计销量超过730万辆;按照2023年新能源车均保费4020元计算,比亚迪车险的规模接近300亿元,并且还在不断扩大。
比亚迪车险无疑拥有巨大的想象空间。
目前新能源车面临着无故拒保、保费上涨等典型现象,而新能源车险的投保难、保费高、赔付高等痛点更是长期存在。
作为国内首家获批全资控股财险公司的车企,比亚迪有可能颠覆新能源车险市场吗?
比亚迪车险来了,包含交强险、商业险等15个汽车险种
在4月22日得到国家金融监督管理总局的批复后,比亚迪立即上线了车险产品。
在比亚迪官方APP中,已经出现了保险服务入口,虽然还不支持在线投保,但功能上线也只是时间问题。

比亚迪在APP中介绍,比亚迪保险的服务范围包含7个主要类别及15个细分的车辆保险产品,包括交强险和商业险,并且商业险明确指向新能源汽车。
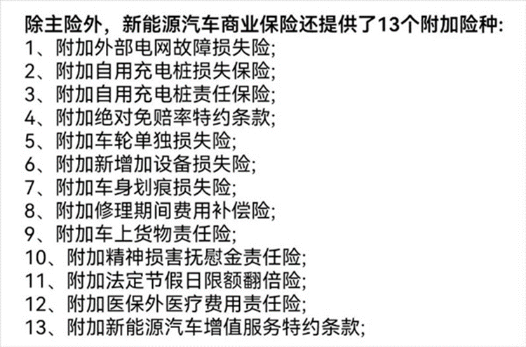
在强制性的交通事故责任保险和商业保险之外,比亚迪还提供13种附加险种,包括外部电网故障的保险、自用充电桩的保险等。

比亚迪保险的官方网站还披露了更多信息。
监管评价信息一栏显示,比亚迪保险的综合偿付能力充足率,在2024年1季度达到7059.16%;而风险综合评级,在2023年第4季度为B级。
根据公开的偿付能力报表,今年第一季度,比亚迪保险的业务收入仅仅为0.11万元,可以理解为车险业务几乎还没有开展,处于蓄势待发的状态。

在公司简介一栏,可以看出比亚迪保险的定位:
比亚迪保险将以科技为保险赋能,依托股东在新能源汽车产业技术的积累,运用人工智能、大数据、云计算、车联网等技术,提升车主出行安全,为客户提供优质、完善的风险保障服务。
虽然不能将比亚迪保险简单定义为比亚迪的附属部门,但双方的合作肯定无比紧密,比亚迪在新车研发、销售、运营等方面的优势,一定会哺育给保险业务。
在比亚迪之前,特斯拉已经在美国上线并经营了车险业务,其车险产品是典型的UBI模式,基于驾驶大数据来定价。据介绍,特斯拉车主保费降低了三成左右。
在中国市场,新能源车险“贵”的痛点被车主诟病已久。
数据显示,2023年,新能源车险的车均保费4020元,传统车险的商业险车均保费平均2355元,两者有1.7倍的差距。
所以,此次比亚迪正式上线车险产品,不少人希望,比亚迪能将新能源车险费用打下来。
仅用一年时间,上线车险产品
首先有一点需要明确,比亚迪是国内首家获批全资控股财险公司的车企,不是简单的车险代理,而是拥有车险经营资格牌照,具有产品开发等权利。
这张车险经营资格牌照,是比亚迪通过收购易安财险所获得的。
从时间线来看。
2022年7月15日,因为经营不佳,银保监会发布消息,原则同意安财险进入破产重整程序;
2023年1月,有行业消息称,易安财险的破产重组方案已基本完成,比亚迪将全资控股易安财险,100%持有其股权;
2023年2月,传闻进一步发酵,消息称比亚迪此次收购金额为36亿元;
2023年5月9日,银保监会官网公布《关于易安财产保险股份有限公司变更股东的批复》,同意比亚迪汽车工业有限公司受让易安财险10亿股股份,持股比例为100%;
2023年5月24日,易安财险正式更名为深圳比亚迪财产保险有限公司;
2023年9月13日,比亚迪财险增加注册资本30亿元,由10亿元变更为40亿元;
2023年11月8日,监管部门正式批复,比亚迪财险业务范围增加“机动车保险,包括机动车交通事故责任强制保险和机动车商业保险”业务,意味着比亚迪正式进入车险市场,而易安财险的原经营范围并不包括车险。
可以看到,从去年5月全资收购易安财险到上线车险产品,比亚迪只用了一年时间。
根据此前的规划,比亚迪在车险开发和运营上设立了三个时间阶段。
第一年,主要完成以下几件事情:获得车险经营资质;完成新能源车险相关产品开发和报备;建立销售、承保、理赔、财务、精算等系统;与头部险企建立合作关系。
第一到两年,在渠道上发力,包括线上线下渠道的融合,理赔和维修网络的对接,建立人伤理赔队伍等。
第三到五年,基于新能源汽车的大数据,优化精算定价模型,提高车险业务服务能力。
可以看到,现在比亚迪保险处于第一阶段和第二阶段之间,正在按照既定的规划正常推进。
另外,除了可以做大新能源车险业务,比亚迪的保险业务还可以涉及意外险、财产险等领域,也可搭配新能源车来销售,提升客户黏性。
所以,比亚迪在新能源车险领域可以实现从产品开发、定制、销售到售后服务的全链条打通。
值得注意的是,在第二个阶段,比亚迪还会进行“理赔和维修网络的对接”。
众所周知,比亚迪拥有完善的经销商体系,自营车险后,是否会将事故车业务牢牢锁定在4S店当中?这个可能性不小,势必会对独立售后造成进一步的截流作用。
所以,从比亚迪自营车险可以看出,新能源车售前售后的封闭性,比传统燃油车更高,保险-事故车业务也不能例外,这将对独立售后体系带来方方面面的挑战。
比亚迪能颠覆新能源车险市场吗?
当然,面临挑战的,可能还有人太平等传统保险公司。
今年以来,新能源车被无故拒保、保费上涨等现象屡见不鲜。
在汽车服务世界早期文章《“一年没出险,保费上涨1000多元”,车险禁止返佣后,保险公司为何涨价还拒保?》中,详细列举了新能源车险遭遇的种种问题。
站在车主的角度,“一年没出险,保费却同比上涨”,“80%的新能源车面临涨价”,“保险公司拒绝续保”等现象,已经非常普遍。
站在保险公司的角度,数据显示,2023年车险新增保单的综合成本率基本超过100%,甚至有公司综合成本率高达130%。简单来说,新能源车险目前就是亏钱业务。
车主和保险公司都不满意,难怪有观点表示:“你不保,他不保,所以比亚迪自己保。”
那么,比亚迪有能力颠覆新能源车险市场吗?
从市场规模来看,2022年国内新能源车险保费规模约650亿元,到2025年,新能源车险保费规模将达1543亿元。
以人保为例,2023年,人保的车险保费收入2856亿元,其中,新能源车保费收入320亿元。
前文已经有所提及,按照2023年销量302.33万辆、累计销量739万辆计算,比亚迪年均保费规模超过120亿元,总规模接近300亿元。
虽然对比人保的总保费收入还有不少差距,但是仅看新能源车这个赛道,差距并没有那么大。
作为新能源市场份额接近三分之一的车企,比亚迪入局并自营车险,肯定有能力撬动整个市场。
在政策层面。
前段时间,金融监管总局财险司下发《关于推进新能源车险高质量发展有关工作的通知(征求意见稿)》,推进新能源商业车险的自主定价系数范围按照[0.5-1.5]执行。
这就意味着,比亚迪作为市场经营主体,有更为宽松的定价能力,可以像特斯拉在美国市场一样,降低新能源车险整体费用。
另外,相比于保险公司,新能源车企有机会直接搜集并处理驾驶大数据,而新能源车的智能化和联网化进一步简化数据获取度,最终基于驾驶大数据的定价更为精准。
当然,在理论性的讨论之外,比亚迪也面临着一些现实性问题。
首先是大数据。
虽然上文提及新能源车企在大数据上有一定优势,但毕竟数据积累需要时间,而传统保险公司已经拥有海量的燃油车车险经验,可以借鉴给新能源车,这是比亚迪相比于保险公司的劣势。
其次是人员。
人保财险总裁于泽就曾表示:“保险行业储备了大量的人才,并不是有企业和销售渠道就可以。车险对承保和理赔服务网点要求很高,庞大的网点服务体系对进入到车险行业的车企而言挑战很大。”
人员和机构涉及到运营成本,对车险的定价能力带来直接影响,在这方面,传统保险公司仍然具有优势。
第三是营运车辆。
目前,比亚迪很大一部分汽车是营运车辆,行驶里程长、驾驶环境差,出险的风险更高,也成为传统保险公司拒保的重灾区。
而营运车辆的特性,不是比亚迪所能决定的,针对这些明显的非优质客户,比亚迪如何选择,也是一大考验。
最后是综合成本。
车险的综合成本主要包含费用和赔付两部分:费用涉及到运营成本、获客成本等,再加上理赔环节,比亚迪都没有明显的经验来支撑;而成本和定价息息相关,如何成本压不下去,比亚迪没有道理主动降低车险价格做赔本的生意。
数据显示,2023年前9个月,特斯拉保险亏损1600万美元,距离盈利还有一段路程。
不出意外的是,比亚迪自营车险,至少在初期一定是亏损状态。
但无论如何,新能源车企自营车险是大势所趋,蔚小理等造车新势力都以不同方式入局。
只要新能源车险的痛点依旧,总会有人站出来试图解决问题,只是不知道,最终这个角色,是传统保险公司,还是新能源车企。