chaguwang.cn-查股网.中国
查股网.CN
比亚迪(002594)内幕信息消息披露
 
沪深个股最新内幕信息查询:    
 

比亚迪上调部分车价 已签约客户维持原价

http://www.chaguwang.cn  2022-01-21  比亚迪内幕信息

来源 :中国新闻网2022-01-21

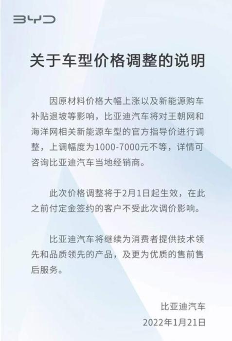
  1月21日,比亚迪官方微博发布“关于车型价格调整的说明”,表示受原材料价格上涨和新能源购车补贴退坡等影响,对王朝网和海洋网相关新能源车型的官方指导价进行调整,上调幅度为1000-7000元不等。

  图片来源:比亚迪官方微博

  图片来源:比亚迪官方微博

  据悉,此次调价自2月1日起生效,在此之前已付定金签约的客户将不受此次调价影响。(完)

有问题请联系 767871486@qq.com 商务合作广告联系 QQ:767871486
查股网以"免费 简单 客观 实用"为原则,致力于为广大股民提供最有价值和实用的股票数据作参考!
Copyright 2007-2021
www.chaguwang.cn 查股网