来源 :挖贝网2023-01-30
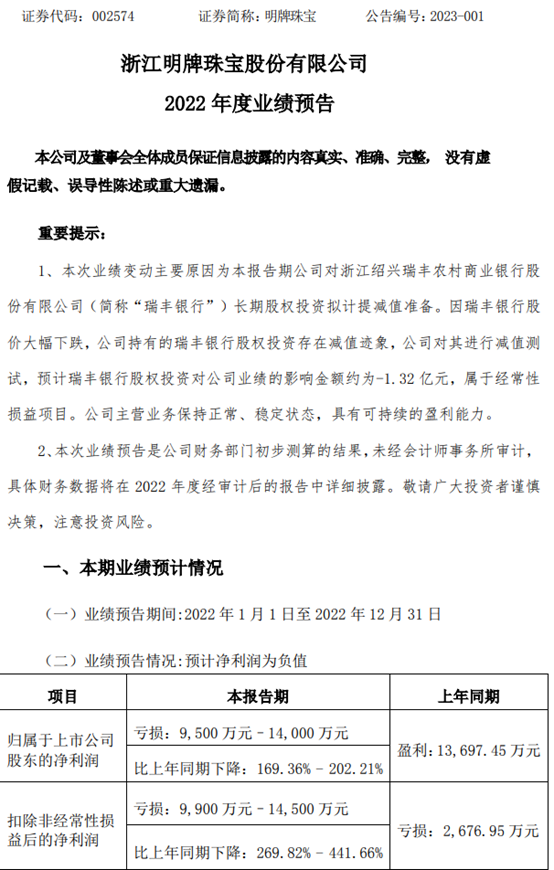
1月30日,明牌珠宝(002574)近日发布2022年年度业绩预告,预计2022年归属于上市公司股东的净利润亏损9,500万元–14,000万元,上年同期盈利13,697.45万元,同比由盈转亏。

公告显示,预计2022年扣除非经常性损益后的净利润亏损9,900万元–14,500万元,上年同期亏损2,676.95万元。
本次业绩变动主要原因为本年度公司对瑞丰银行股权投资拟计提长期股权投资减值准备。
截至2022年12月31日,明牌卡利罗公司持有的瑞丰银行股份在本年度增持后为63,941,548股,由于瑞丰银行股价在2022年度下跌较大,该长期股权投资存在减值迹象,公司对其进行减值测试,预计瑞丰银行股权投资对公司业绩的影响金额约为-1.32亿元,属于经常性损益项目。去年同期按公允价值变动计入当期损益金额为1.54亿元,属于非经常性损益项目,整体影响金额约-2.86亿元。
挖贝网资料显示,公司主要从事中高档贵金属和宝石首饰产品的设计、研发、生产及销售,核心业务是对“明”牌珠宝品牌的连锁经营管理。公司作为黄金珠宝行业的主要企业之一,具有良好的行业地位。