chaguwang.cn-查股网.中国
查股网.CN
明牌珠宝(002574)内幕信息消息披露
 
个股最新内幕信息查询:    
 

明牌珠宝:预计2022年营业收入为34.5亿元至35亿元

http://www.chaguwang.cn  2023-01-30  明牌珠宝内幕信息

来源 :新京报网2023-01-30

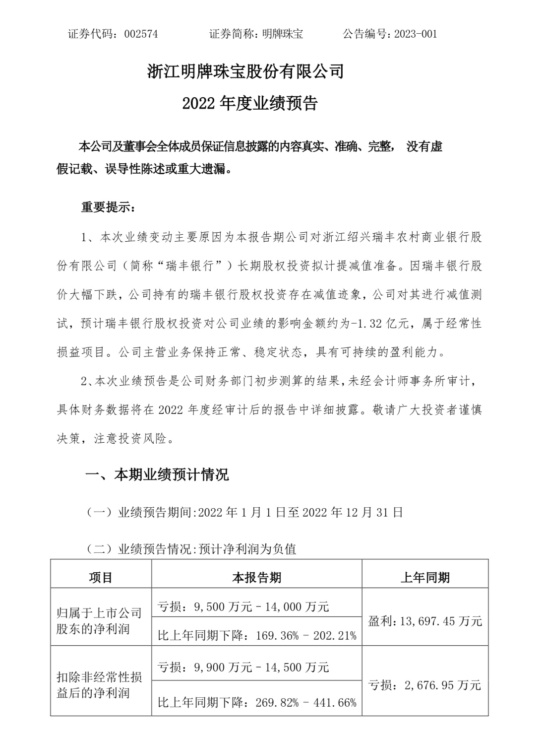
  新京报贝壳财经讯 1月30日晚间,浙江明牌珠宝股份有限公司(以下简称“明牌珠宝”)发布2022年度业绩预告,该公司预计2022年营业收入达34.5亿元至35亿元,净亏损9500万元至1.4亿元,同比下降169.36%至202.21%。

  

  图/公告截图

  明牌珠宝在公告中称,本次业绩变动主要原因为2022年度公司对瑞丰银行股权投资拟计提长期股权投资减值准备。

有问题请联系 767871486@qq.com 商务合作广告联系 QQ:767871486
www.chaguwang.cn 查股网