chaguwang.cn-查股网.中国
查股网.CN
贝因美(002570)内幕信息消息披露
 
个股最新内幕信息查询:    
 

“国民良心奶粉”咋就扯上了“工业大麻”?贝因美的核心危机,是产品

http://www.chaguwang.cn  2026-03-18  贝因美内幕信息

来源 :新浪财经2026-03-18

  (来源:镁经)

  从消费者最信赖的“国产良心奶粉”代表,到“工业大麻赌徒”,昔日的“国产奶粉第一股”贝因美,到底发生了什么?更大的危机,已经逼近。

  镁=金+美,易燃元素,

  丰富程度地球第八、宇宙第九。

  我们美丽、绚烂,渴望惺惺相惜。

  草间弥生说过,要一起发光呵,

  否则,我们跟孤单的瓢虫,有什么差别?

  所以,我们组了一个社群,

  聚焦新消费,关注美好,关注商业。

  本文由镁经原创发布

  作者:肖汝健

  编辑:王大镁

  在奶粉行业,贝因美(002570.SZ)是一个特殊的存在。

  2008年三聚氰胺事件中,它是少数没有被检测出问题的企业,一度被视为“国产奶粉最后的净土”。

  创始人谢宏也曾对外宣称“成立三十二年没出过食品安全事故”,这句话是贝因美最值钱的品牌资产。

  然而,近一年多,贝因美的产品也开始频繁被投诉,其产品口碑正在下滑。

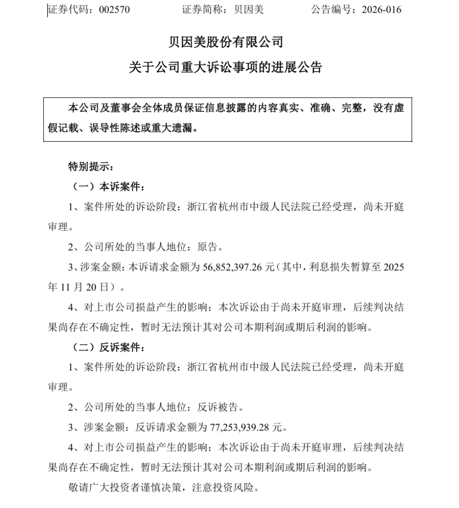
  2月24日,一起围绕“工业大麻”的诉讼,又将贝因美被推上了风口浪尖。

  它将一家大麻种植公司告上法庭,索赔5685万,结果反被索赔超7700万。真正让消费者惊讶的是,一家奶粉企业,居然打算往奶粉里加“大麻”。

  这也让外界产生了更深的疑问:曾以“安全”著称的贝因美,为何会与“工业大麻”产生交集,甚至被贴上“工业大麻赌徒”的标签?

  豪赌“工业大麻”,反倒惹上大麻烦

  说起这场大麻的纠纷,还要追溯到2021年。彼时的贝因美,正处在极度焦虑之中。

  这年,贝因美的营收在25亿元上下徘徊,不及2013年巅峰期61亿元的一半。除此之外,随着出生率的走低、入局的竞争对手越来越多,传统的配方奶粉市场已经成了一片红海。

  这种被挤出牌桌的焦虑驱使着贝因美急着开辟第二增长曲线。于是一个有些超前的想法浮出水面——能不能开发一款针对孕妇焦虑的功效型奶粉?

  于是贝因美盯上了当时海外很火热的成分——大麻二酚(CBD)。

  这一成分是大麻中的非精神活性成分,和人们日常听到的毒品“大麻”的主要成分四氢大麻酚(THC)不是一个东西。

  该成分在国外已经被用于药品与膳食补剂,而且还被FDA批准用于治疗癫痫,还具有抗焦虑抑郁和抗炎镇痛作用。

  彼时,该成分在国内的应用市场仍是空白,若能够抢先推出“缓解孕妇焦虑”的产品,或许能开辟一片蓝海。

  2021年11月及次年1月,贝因美与中衡一元投资集团有限公司签订协议,豪掷5000万元定金,拿下CBD相关专利在孕产妇奶粉领域的20年独家许可。为了低调行事,公告中只字未提“大麻二酚”。只是写道:“开发‘缓解孕产妇产前、产后焦虑’的功能性产品”。

▲贝因美战略合作协议内容截图 ▲贝因美战略合作协议内容截图

  这是一场豪赌。

  中国对于工业大麻的监管力度,比其他国家更严格。尽管云南、黑龙江等地开放了合规的种植,也仅限于特定的工业用途,食品领域从未开放。2021年5月,CBD被列入化妆品禁用原料;2024年9月,CBD被列入易制毒化学管理目录,婴幼儿配方食品明确不得检出。

  根据经济观察报报道,一名贝因美内部人士坦言:当初预期政策会放开大麻二酚食用,但政策始终没有松动。贝因美对政策的误判,让5000万定金打了水漂,上述合作也沦为烂尾项目。

  2025年12月,眼看合作成功无望,贝因美选择将合作方告上法庭,以“未履行核心义务”为理由,要求返还5000万款项以及利息,共计5685万元。

  但戏剧性的一幕发生了:被告方黑龙江丰佑不仅否认违约,还反过来起诉了贝因美,称已交付全部技术文件、成功获得专利权,且为配合贝因美量产做了大量不可撤销投入,是贝因美自身放弃推进,构成根本违约,索赔7725.39万元。

▲贝因美相关公告 ▲贝因美相关公告

  原告变被告,讨债反被讨。说到底,纠纷的根源,还是在于贝因美脱离现实的豪赌。上述案件的结局仍未可知,但跟“工业大麻”扯上关系,无疑会对贝因美的品牌形象造成伤害。

  问题不断,业绩却很“稳”

  贝因美也曾有过高光时刻。

  2008年,那场席卷中国奶粉市场的“三聚氰胺事件”,几乎是所有国产奶粉品牌的至暗时刻,未被检测出三聚氰胺的贝因美,迅速从普通品牌跃升为“国产良心品牌”的代表。

  在消费者真金白银的支持下,2011年,贝因美以“国产奶粉第一股”的姿态登陆深交所。2013年,公司营收突破61亿,净利润超过7个亿——这是它的巅峰时刻。

  然而,贝因美却将一手好牌打得稀烂。

  首先是管理层的持续动荡。2011年上市仅三个月,谢宏便以“个人健康”为由辞任董事长,此后四年时间内三次更换掌舵人:朱德宇任职9个月离职,黄小强不到两年卸任,王振泰接手后虽短暂稳住局面,但难改整体颓势。

  直到2018年谢宏再度回归公司,为贝因美开出了三剂“药方”:引进国资以优化股东结构、重塑管理团队、回购股权实施管理层激励。

  公司管理层并没有因此稳定下来。2021年,董事许良军、总经理包秀飞、副总经理王云芳以及副总经理陈滨四位高管在一年之内相继离职。在无人可用以及业绩持续下滑之际,谢宏不得不担任总经理一职,直至现在。

  其次是财务与治理层面乱象丛生。贝因美有着“A股变脸王”的称号,自2013年以来,贝因美已有多次业绩修正,被市场戏称为“A股变脸王”。深交所网站显示,贝因美包含“更正”的公告共有37条,其中针对年报、季报等业绩内容的更正公告20余条。

  例如2016年,贝因美年报的业绩预告是亏损3.8亿元-4.1亿元,结果修正后的业绩预计是亏损7.5亿元-8亿元;2017年,其年报的业绩预告是亏损3.5亿元-5亿元,结果修正后的业绩预计是亏损8亿元-10亿元,并提示了存在被实施退市风险的警示;2020年年报的业绩预告是盈利5400万元-8000万元,结果修正后的业绩预计亏损约3.3亿元。

  再有就是渠道失控。从2015年开始,为了维持高增长,贝因美采用了“先货后款”模式,向渠道疯狂压货。经销商为了回款,只能跨区低价甩卖。2015年,贝因美的应收账款从2014年的4.25亿元增长至13.63亿元,增幅高达220.66%。

  结果就是,大量的应收账款收不回来,除了影响营收和净利润外,也直接影响到贝因美的“造血能力”。

▲贝因美的应收账款和坏账准备,镁经小组制图 ▲贝因美的应收账款和坏账准备,镁经小组制图

  与此同时,贝因美还面临着控制权易主的危机。

  2月2日晚间,贝因美发布公告称,控股股东小贝大美控股的预重整方案已获各相关组别表决通过,后续重整工作推进后,公司实控人可能发生变更。

  贝因美的控股股东小贝大美所持公司12.28%的股份中,98.85%已被质押或冻结,流动性几乎枯竭,且因债务问题,控股股东已于2025年7月进入预重整程序。

  管理层持续动荡、财务失真、渠道失控、股权危机……这些问题叠加在一起,放在任何一家快消企业身上,都足以致命。

  然而,在这些问题持续发酵的十年里,贝因美并没有真正倒下。2016年至2024年,它的营收始终维持在24亿至27亿元之间,虽远不及巅峰时期,但也可以说是很稳定了。

  贝因美之所以如此能熬,或许是因为它此前积累的产品口碑一直还在。

  在2008年“三聚氰胺”事件中建立起来的“安全”标签,成为贝因美最重要的一道护城河。即便此后公司内部动荡不断,但在相当长一段时间里,消费者对其“质量可靠”的认知并未同步崩塌。

  对于奶粉行业而言,这种信任的价值远超短期经营指标。即便贝因美常年陷入渠道混乱、业绩波动,仍然会有一部分消费者持续选择这个品牌。

  不过,贝因美的这个根基也已经有所动摇。

  投诉不断,根基开始动摇了

  曾经以“安全”著称的贝因美,近一年多开始频繁因为产品问题被投诉。

  根据黑猫投诉【下载黑猫投诉客户端】平台数据,截至2025年年底,针对该品牌的投诉超过570条,投诉内容包含奶粉、辅食、湿巾、棉柔巾等多个品类,其中“产品含异物”是最集中的一类问题,占比超过30%。截至发稿,黑猫投诉平台上关于贝因美的投诉已经增加至603条。

▲黑猫平台上有关贝因美的投诉 ▲黑猫平台上有关贝因美的投诉

  在小红书上,多位消费者反映其奶粉中出现虫卵、异物,甚至有人在婴幼儿奶粉中发现已死亡的米虫。

▲小红书上关于贝因美产品问题的吐槽 ▲小红书上关于贝因美产品问题的吐槽

  这些并非孤例。2024年底以来,关于贝因美奶粉冲泡时出现结块、难以溶解的吐槽在社交平台发酵,涉及爱加、菁爱等核心系列。尽管官方客服将其归因于“储存环境潮湿”或“冲泡方式不当”,但消费者显然不买账:“同一环境下其他品牌奶粉无异常,为何贝因美需要特殊操作?”

  这些投诉背后的产品质量问题,反映出贝因美在生产环节的环境控制、包装密封性检测、原料与成品检验流程中可能存在明显漏洞。

  另外,贝因美的产品宣传与执行标准还存在严重错位。据“消费日报财经”报道,贝因美一款名为“红爱666钙维生素D3复合能量饮”的产品,在各大电商平台被广泛宣传为“儿童营养包”,吸引了大量幼儿园学龄前儿童的家长购买。

  然而,这款产品包装标注的执行标准是GB24154《运动营养食品通则》,这一国家标准明确界定适用人群为“每周参加体育锻炼3次及以上、每次持续时间30分钟及以上、每次运动强度达到中等及以上的人群”。幼儿园儿童显然不符合GB24154这一特定人群定义。

  上述问题都指向同一个事实:贝因美的产品正变得不再可靠。

  短期来看,这些问题或许不足以击穿一家老牌乳企的基本盘;但长期来看,它们会以更隐蔽、也更持续的方式,侵蚀一个品牌最核心的资产——信任。

  奶粉行业的特殊性在于,消费者试错成本极高。一次活虫,就足以让一个家庭彻底抛弃一个品牌;一次红疹,就足以让一个宝妈在所有母婴群里发出警告。

  当一家企业频频与“异物”“活虫”“红疹”这些词联系在一起时,它触碰的不仅是质量红线,更是消费者的心理底线。

  对常年处于动荡的贝因美而言,更大的危机,已经逼近。

有问题请联系 767871486@qq.com 商务合作广告联系 QQ:767871486
Copyright 2007-2026
www.chaguwang.cn 查股网