chaguwang.cn-查股网.中国
查股网.CN
贝因美(002570)内幕信息消息披露
 
个股最新内幕信息查询:    
 

某央企信托完美避开贝因美的债务逾期

http://www.chaguwang.cn  2024-02-08  贝因美内幕信息

来源 :信所托2024-02-08

  2024年1月23日,母婴奶粉品牌贝因美(002570.SZ)发布关于控股股东及实际控制人涉诉的进展公告

  2018年12月,贝因美因自身生产经营需要,与中航信托股份有限公司(下称“中航信托”)签订《特定股票收益权转让与回购合同》、《股票质押合同》和《自然人保证合同》。

  合同约定,贝因美控股股东贝因美集团向中航信托质押其所持有的贝因美股份4800万股,中航信托向贝因美集团出借2.33亿元,贝因美集团实际控制人谢宏及时任法定代表人袁芳为上述事项提供连带责任保证担保。

  时间来到四年后,中航信托与长城国融签订《债权转让协议书》,承诺将此前约定的担保权利,以债权转让形式现状返还长城国融。至此,贝因美的债权“易主”,长城国融成为其债权人和担保权利人。

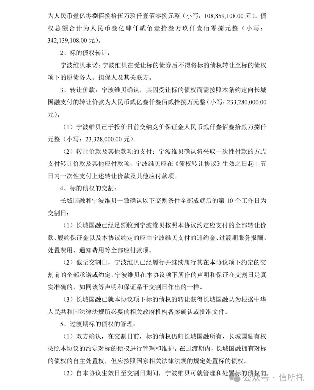
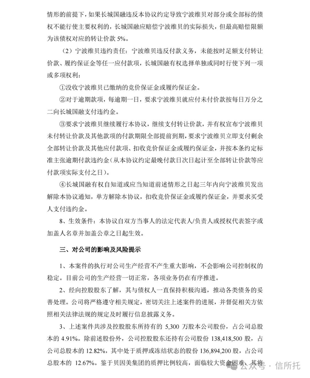
  然而,由于贝因美集团、谢宏、袁芳也未按约定履行义务,长城国融向法院申请强制执行,执行标的为3.16亿元及债务利息。一个月后,法院据申请冻结了这笔4800万股无限售流通股和贝因美集团质押予其他债权人的500万股无限售流通股。

  2024年1月22日,股份质押事件的解决方案终于落地。贝因美发布公告称,贝因美集团此前曾质押所持贝因美股份的5300万股,目前被债权人长城国融转让给了宁波维贝,转让价格为2.33亿元。

  值得注意的是,截至2023年6月末,贝因美集团质押的5300万股债权总额合计为3.42亿元,其中,标的债权本金余额2.33亿元,利息、违约金等金额合计1.09亿元。换句话说,贝因美的债权人仅收回了本金,放弃了1亿余元的利息。

  ?

  ?

  ?

  ?

  ?

  ?

有问题请联系 767871486@qq.com 商务合作广告联系 QQ:767871486
www.chaguwang.cn 查股网