来源 :网易财经2025-06-03
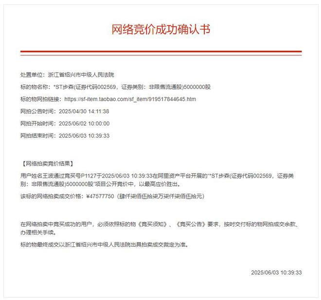
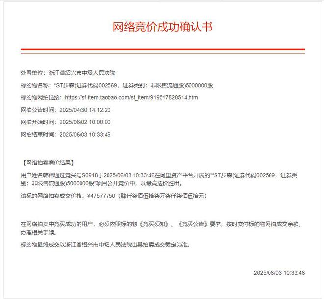
3日上午,*ST步森二股东所持全部1672万股股票被拍卖。
阿里拍卖网站显示,上述股票分3笔拍卖:经过33次出价后,500万股以4757.7750万元被王波拍下;经过41次出价后,500万股以4757.7750万元被韩伟拍下;经过47次出价后,672万股以6368.5696万元被张庆北拍下。



阿里拍卖网站截图
按此计算,*ST步森1672万股股票合计拍出1.59亿元,约9.50元/股。截至6月3日午盘,*ST步森跌4.62%报9.50元。

阿里拍卖网站截图

Wind截图
阿里拍卖网站还显示,拍品所有人为上海睿鸷资产管理合伙企业(有限合伙),即*ST步森二股东;依据法院执行裁定书,上述1672万股股票已被绍兴市中级人民法院冻结。对照*ST步森2025年一季报数据,股票过户后,王波、韩伟、张庆北将进入*ST步森前十大股东名单。

Wind截图
5月6日晚间,*ST步森曾发布提示性公告称,上海睿鸷不属于公司控股股东及实际控制人,本次拍卖事项不会导致公司控股股东及实际控制权变更,亦不会对公司生产、经营造成重大不利影响。公司将对相关股份变化情况予以跟踪关注,涉及重大信息将及时披露。
*ST步森官网介绍,公司创立于1985年,是集服饰产品研发、设计、制造和销售于一体的大型服饰企业,于2011年4月在中国A股成功上市。
2025年一季度,*ST步森实现营业收入3234.53万元,同比下降9.32%;归属于上市公司股东的净亏损416.60万元,上年同期为净亏损799.66万元,亏损同比收窄47.90%。(中新经纬APP)