来源 :世纪储能2022-12-27
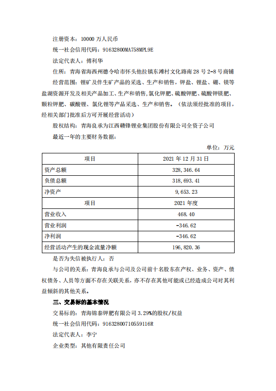
12月23日晚间,顺灏股份发布公告称,综合考虑目前市场环境并基于目前公司新能源业务发展调整,公司于当日与青海良承矿业有限公司(以下简称“青海良承”)、李世文、青海富康矿业资产管理有限公司(以下简称“富康矿业”)、锦泰钾肥五方签署了《股权/权益转让协议》,拟将持有的青海锦泰钾肥有限公司(以下简称“锦泰钾肥”)3.29%的股权/权益作价人民币16,433万元转让给青海良承。
公告显示,锦泰钾肥注册资本1.2亿元,营业期限为2004年1月17日至2024年1月16日,经营范围包括钾盐的开采(有效期至2030年4月30日)、销售,钾肥、氯化钾肥、硫酸钾肥、硫酸钾镁肥、颗粒钾肥的生产加工及销售,碳酸锂、氯化锂、老卤、尾液、硼的生产加工及销售等。
值得关注的是,受让方青海良承为江西赣锋锂业集团股份有限公司全资子公司,经营范围包括锂矿及伴生矿产品的采选、生产和销售,钾盐、锂盐、硼、镁等盐湖资源开发及相关产品加工、生产和销售,氯化钾肥、硫酸钾肥、硫酸钾镁肥、颗粒钾肥、碳酸锂、氯化锂等产品采选、生产和销售。
顺灏股份表示,本次转让符合公司战略发展规划,有利于优化资源配置,有利于公司全身心切入钠离子电池领域的战略转型,公司将集中精力积极推进对钠离子电池业务的研发和推广。
公告详情如下:





