(报告出品方/分析师:财信证券袁玮志)
1 公司:抢抓机遇顺势转型,海风高增速提供成长机会
1.1 国内第一家风电塔筒上市企业,龙头地位稳固
深耕行业二十余载,是国内塔筒企业龙头。公司成立于2001年,前身为辽宁大金钢结构工程(集团)有限公司,2009年整体变更为辽宁大金重工股份有限公司,2010年在 A 股上市。

公司在2001-2003年从事建筑钢结构生产和销售业务,2004年开始从事火电锅炉钢结构的生产和销售业务,2007年切入风电塔架的生产和销售行业;2018年公司暂停了火电锅炉钢结构业务,开始专注风电领域;2020年,公司开始向风电场开发运营领域扩展;2021年4月,公司与烟台市蓬莱区签订《风电母港产业园项目战略合作框架协议》,决定双方共同建设以风电装备研发制造、运维为主的北方海上风电母港。

公司股权结构稳定。截止2022年中报,公司前 10 大股东合计持股53.14%,其中公司实际控制人金鑫直接持股 1.39%,并通过阜新金胤能源咨询有限公司间接持股 44.69%。
公司实控人持股比例稳定且长期维持在40%以上,便于公司长远稳定发展。公司的核心子公司包括蓬莱大金海洋重工有限公司和阳江大金风电海洋工程科技有限公司,分别负责公司山东蓬莱和广东阳江的海塔基地。

1.2 风电产业链协同布局,乘行业东风快速发展
公司集中发展风电领域,协同布局三大业务板块。公司业务板块包括新能源装备制造板块、新能源投资开发板块和风电产业园运营板块。其中新能源装备制造板块涵盖了陆塔、海塔、单桩、导管架等一系列风力发电设备;新能源投资开发板块主要涉及风电场资源的开发和运营;风电产业园运营板块旨在聚集风电产业链,巩固产业链优势。

充分受益行业发展东风,业绩增速亮眼。2019 和 2020 年恰逢国内风电的快速发展阶段,公司充分受益行业发展东风,营业收入和归母净利润均呈现爆发式增长,其中营收分别为 16.87、33.25 亿元,同增 73.99%、97.08%;归母净利润分别为 1.76、4.65 亿元,同增 179.93%、164.75%;归母净利润的增速远超营收增速,在行业趋势向好的同时也凸显了公司的行业龙头地位和产品竞争力。
2021 年公司营收增速有所减缓,主要是受陆风抢装退潮后的需求疲软和疫情影响出货的影响:2020 年国内风电新增装机 71.67GW,其中陆风 68.61GW、海风 3.06GW,而 2021 年是陆风平价元年,国内风电新增装机 47.57GW,其中陆风 30.67GW、海风 16.90GW,整体装机下滑明显。
2022 前三季度,虽然国内风电新增装机仅 1924 万千瓦,较去年同期的 1643 万 kw 仅增加 281 万kw,但公司实现营收 37.07 亿元,同比增长 16.57%,充分彰显了公司在风电小年的稳健经营能力。

风电塔筒为主营产品,毛利率受原材料价格影响维持在 15%到 25%。
自剥离了火电钢业务后,公司专注于风电塔筒的生产与销售,风塔业务营收占比由 2012 年的 71.25%大幅提升至 2018 年的 98.88%,此后一直维持在该水平。
2017-2021 年公司风电塔筒业务收入为
9.58/9.59/16.65/32.87/43.58 亿元,同比+16.03%/-5.08%/+73.64%/+97.42%/+32.58%,毛利率分别为 16.31%/19.61%/22.55%/25.15%/22.32%,2021 年塔筒业务毛利率下滑主要系当年原材料钢材价格上涨的影响。
2022H1 风塔业务毛利率降至 11.18%,主要是因为钢材等原材料价格上涨、上半年风电装机减少、疫情影响交付等不利因素影响。


1.3 海上风电势头迅猛,蕴藏巨大成长空间
各国积极推动海风建设,发展海风已成全球共识。
根据 GWEC 统计,2010-2021 年全球风电累计装机量从 38.99GW 提升至 93.61GW,CAGR 为 15.36%,而全球海上风电累计装机量从 3.55GW 提升到 57.18GW,CAGR 为 28.73%,增速更为显著。
GWEC 在《2022 全球海上风电报告》中预测全球海上风电新增装机将在未来 5 年达到 90GW 以上,未来 10 年将达 315GW。2031 年全球海上新增装机量有望达到 54.9GW,在全球新增装机中的占比将从 2021 年的 23%提升到 30%以上。

欧洲是全球第二大的海上风电市场,未来仍是海上风电的增长主力。
欧洲海上风电起步早、规模大,率先步入平价时代,多年来一直稳居全球海上风电霸主地位。
2021 年中国海上风电抢装透支了未来大规模的海上装机,超过了欧洲成为全球第一大海上风电市场。
但欧洲市场海风市场较国内更为成熟,增长趋势更为稳定,未来几年仍是海上风电发展的主力军。
2021 年欧洲地区海上风电累计装机量在全球的占比在 44%以上,预计 2025 年将新增 9.44GW,2030 年新增 19.53GW,2025-2030 年 CAGR 为 12.7%。


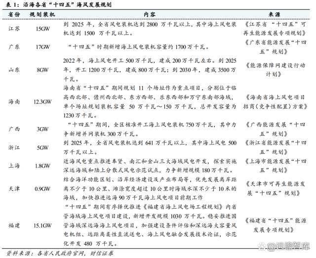
我国各省陆续出台“十四五”海风发展规划,持续拓宽国内海风发展空间。
与陆上风电相比,海上风电发电效率高、消纳条件好、土地资源占用小,再加上我国具有丰富的海风资源,使得近些年来我国海上风电发展势头迅猛,并将在未来为风电发展贡献主要增量。
基于海上风电巨大的发展潜力,我国沿海各省陆续出台“十四五”海上风电发展规划,截止 2022 年 7 月末,各省累计规划装机量为 78.1GW,其中广东省规划 17GW,福建省规划 15.1GW,江苏省规划 15GW,海南省规划 12.3GW。

2 塔筒:盈利改善,海塔空间更为广阔
2.1 塔筒:量的逻辑取决于产能布局,价的逻辑取决于产品结构
塔筒环节量的逻辑大于价的逻辑,量取决于产能布局,价取决于产品结构。按照我们对风电零部件的分析框架,在“升级大兆瓦+国产替代+出口+海风+技术进步”的投资逻辑中,塔筒主要有升级大兆瓦、出口和海风三个方面的逻辑。

具体来看,收入端我们关注产品的量和价,成本端关注原材料和运费:
1)量的逻辑大于价的逻辑,量的逻辑看产能布局。
塔筒产品的技术壁垒一般,但受限于体大量沉的产品特性,具有较强的运输壁垒。因此供给量方面我们重点关注企业的产能布局和扩张节奏,需求量方面主要关注海外市场和出口订单。
2)价的逻辑取决于产品结构。
塔筒属于来料加工属性的产品,原材料占比较大,未来可能仅有塔筒直径的提升会具有一定技术升级的属性,其产品附加值较低,也难以通过技术升级提高产品附加值和产品售价。
因此价的逻辑主要通过两个方面来实现:
一是关注升级大兆瓦背景下的产品结构,比如陆风、海风、单桩和导管架的出货量结构;
二是考虑到国内外的价格差异,出口订单的增加也有望提升公司产品的平均单吨价格。
3)成本端关注原材料和运费,其中运费体现个股差异。

2.2 风电发展由周期性转向成长性,塔筒桩基市场空间广阔
风电发展进入稳定成长期,为塔筒和桩基带来广阔市场空间。随着陆海风国补的退出,我国风电发展由周期性转向成长性,将带动塔筒和桩基需求稳定增长。
1)陆塔:预计2022年陆风新增装机40GW,2025年新增75GW,2022-2025年陆风塔筒 CAGR 为13%。
2)海塔和海风桩基:预计 2022 年海风新增装机 4.5GW,2025 年新增 18GW,2022-2025 年海塔和桩基 CAGR 为 58%,远超陆塔的增速。

2.3 海塔价值量高于陆塔,具备更大掘金空间
海塔单吨售价比陆塔高 1000~2000 元,价值量更高。
对比国内几大头部塔筒企业,目前塔筒平均单吨售价大致在 8000~10000 元之间,其中陆塔价格在 8000~9000 元之间,海塔价格在 9500~10000 元之间,海上塔筒价值量更高的原因在于海上环境复杂,对塔筒的抗腐蚀性、耐用性等要求更高。
以泰胜风能为例,2021 年陆上塔筒平均单吨售价为 8244 元/吨,海上塔筒为 9886 元/吨。深远海风趋势提升了塔筒、桩基和导管架的需求,具备良好海塔布局的企业有望从中受益。
海上风电的远海化+深海化发展趋势对塔筒高度和厚度提出更高的要求,也提升了对桩基和导管架的需求,越早布局海风、抢占市场先机的企业将在未来更具竞争优势。


2.4 大型化趋势重塑行业格局,头部企业市占率有望提升
当前塔筒行业竞争格局较为分散,风机大型化有望助力竞争格局改善。
塔筒制造技术门槛较低,并无太高的行业壁垒,因此竞争格局较为分散。
根据海力风电招股说明书,国内主要的塔筒制造企业天顺风能、大金重工、泰胜风能、天能重工和海力风电的合计市占率为 29%。
就出货量而言,天顺风能 2021 年陆塔出货量 63 万吨,遥遥领先其他企业,陆塔优势明显;而大金重工海塔出货最多,并且还有蓬莱和阳江两大海风基地蓄势待发,达产后将进一步巩固海风优势。
考虑到风电政策性补贴到期,大型化降本增效的诉求日益迫切,未来临时性和区域性的小企业生存压力增大,而具备规模效应和大重量生产经营的头部企业将更具竞争优势,行业格局有望加速集中。

2.5 未来钢价中枢下行,塔筒盈利端有望改善
原材料是塔筒成本结构的主要来源。
天顺风能 2021 年报显示,在风塔的营业成本构成中,原材料成本占比 86.8%,人工工资、制造费用和运费占比约 4%-5%。
结合大金重工历年塔筒的单吨成本与中厚板均价,发现二者走势也基本相同。
塔筒的定价方式为成本加成,即价格=签订单时钢价成本+毛利额,因此塔筒厂商可以及时向下游传导原材料价格波动,转嫁部分风险。
此外,塔筒的生产周期较短,一般为 1~2 个月,因此短期内的原材料价格波动风险也相对较低。

钢材价格经历 2021 年大幅上涨后已逐渐回落,各塔筒企业盈利端有望改善。
从中厚板的季度平均价来看,2021 年钢价一路上行并在高位震荡,2021 年 6 月均价高达 5564 元/吨,较 2020 年同期涨幅 50%。
2022 年以来,中厚板价格逐渐回落,6 月始降幅较为明显。考虑到整体经济形势和房地产行业的疲软,未来钢价的下行趋势较为确定,预计塔筒企业成本压力将有所缓和,毛利率有望提升。

2.6 率先完成国产替代,出口优势明显
塔筒国产化率达 100%,是唯一实现全面国产替代的环节。
根据 WoodMackenzie 统计,2019 年风电产业链各环节均实现了不同程度的国产化,其中塔筒国产化率为 100%,发电机为 93%,机舱为 89%,齿轮箱为 80%,变流器为 75%,叶片为 73%,轴承替代率较低,不足 50%。

国内中厚板均价远低国外,出口成本优势显著。
与欧盟、美国、日本等海外国家相比,我国中厚板价格一直较低。自从俄乌冲突以来,欧洲钢材价格暴涨,中厚板的国内外差价进一步被拉大。
2022 年 7 月美国中厚板均价为 13707 元/吨,德国为 9627 元/吨,而我国仅为 4191 元/吨,成本优势极为显著,为我国塔筒带来巨大的出口优势。

3 核心竞争力:率先提出“双海战略”,推进业务纵深协同
3.1 产能:合理布局,陆塔靠“三北”、海塔靠“两东”
公司产能基地布局合理,现拥有三大陆塔基地,两大海塔基地。塔筒具有体大量沉的特征,会产生较大的运输费用,因此非常考验企业的产能布局能力。
公司基地布局合理,三大陆风基地位于辽宁阜新、内蒙古兴安盟和河北张家口,临近陆风资源丰富的“三北”地区。

为提高陆塔的生产和交付效率,2021年公司成立了“陆上运营中心”,由陆上运营中心统一管理运营三个陆上塔架生产基地,并整合陆上风电业务的项目主计划、物料、运输、售后、设备等资源,以实现资源快速调配,交付统筹管理和生产规模优势。
重点扩产海风基地,预计 2025 年可形成 130 万吨海风产能。
为适应海上风电发展趋势,公司大力建设和扩产海上风电基地,目前共拥有一南一北两大海风基地,分别位于山东蓬莱和广东阳江:
1)山东蓬莱生产基地,是公司两海战略(海上风电和海外市场)的重要实施主体,基础设施和工艺装备业内领先,码头资源区位优势得天独厚,也是业内单体产能突出和制造能力领先的海上风电塔架和桩基设备供应商。
2021 年第一季度,公司克服疫情带来的影响,顺利完成蓬莱生产基地的六期技改项目,技改后实现 44 万吨年产能,进一步提高了针对海上风电塔架、单桩等大型化发展趋势下,风电海工基础产品的生产技术能力和高质量准时交付能力,扩大了行业优势。2022 年上半年开始对蓬莱基地全面进行七期技改,预计三季度完成,2023 年将形成 80 万吨年产能。
2)广东阳江基地规划最大产能为 70 万吨,预计在 2022 年三季度末形成第一期年 20 万吨的产能,在 2025 年产能提升至 50 万吨。
值得注意的是,山东和广东“十四五”期间海风装机规划共 25GW,占全国海风装机规划的 32%,公司将能凭借绝对的区位优势抢占“两东”市场,直接承接当地庞大的海风需求。

海风产能领先同行,牢牢夯实海上龙头地位。
近年海上风电发展趋势为远海化+深海化,对塔筒高度和厚度提出了更高的要求,也提升了对桩基和导管架的需求,越早布局海风、抢占市场先机的企业将在未来更具竞争优势。
公司在山东和广东两省集中布局海风,最大规划产能为 150 万吨,其中山东蓬莱基地 80 万吨、广东阳江基地 70 万吨,遥遥领先同行,具有明显的产能优势,将进一步夯实公司海上龙头地位。

除了现有的产能基地以外,公司近两年仍在陆续扩产,新疆伊吾和辽宁鞍山的后续产能值得期待:
1)2021 年 4 月,公司与烟台市蓬莱区签订《风电母港产业园项目战略合作框架协议》,决定双方共同建设以风电装备研发制造、运维为主的北方海上风电母港,并基于该框架协议签订了《陆上风电开发协议》和《风电叶片项目投资协议》。
其中:
(1)协议约定上级部门核准批复的《蓬莱分散式风电开发建设规划(2020-2025)》中的陆上风电资源全部配置给公司,陆风发电项目初步规划总投资约12亿元,规划总装机容量为16.5万千瓦;
(2)风电叶片项目总投资约 10 亿元(根据经营情况分阶段投入),建成 12 条生产线,年产约 800 套海上及陆上风电叶片项目。
作为牵头企业,公司在产业园区内具有绝对的话语权,能够吸引配套企业入驻,有利于公司强化风电领域的全产业链布局,持续增强市场地位。
2)2022 年 9 月 20 日,大金重工发布公告称,公司拟在新疆伊吾县建设新能源塔筒生产基地,总投资约 5 亿元。
3)2022 年 11 月 20 日,大金重工披露,公司与鞍山市千山区政府签订了《项目投资意向协议》,就“塔筒、叶片生产基地和陆上集中式风电”项目的开发建设合作事宜达成一致意向,项目总投资为 70 亿元,包括总投资 10 亿元的塔筒、叶片生产基地和总投资 60 亿元的陆上集中式风电项目,这也是公司有史以来单笔最大规模的投资。
3.2 出口:“0 到 1”后加速“1 到 100”
聚焦欧洲市场,享有同业最低反倾销税率,出口竞争优势凸显。公司在欧盟地区的反倾销税为 7.20%,比其他塔筒企业低 7%~12%,具有绝对的税率优势,未来将在欧洲海风市场充分受益。
此外,欧洲本土桩基供应商产能有限,SIF、EEW、Bladt、Steelwind 四家主流供应商的年设计产能之和甚至不足 600 根,且产品直径偏小,难以满足欧洲风机大型化所带来的大直径、大吨重的产品要求,存在较大的供给缺口,进一步为公司出口欧洲创造了潜在的发展机遇。

积极拓展海外业务,不断提高海外营收占比。
公司聚焦欧洲海上风电市场,积极拓展海外业务,2022H1 实现出口销售收入 6.87 亿元,同比增长 54.40%。
公司 2017-2019 年海外销售收入和营收占比均逐年递增,其中 2019 年海外营收占比由 24.34%提升至 46.17%,销售额由 2.36 亿元提升至 7.79 亿元,增速高达 230%。
2020 年新冠疫情使得公司海外业务受阻,销售收入和占比均有所下滑。随着疫情得到控制,公司海外业务有所回升,2022H1 出口业务占比为 30.13%,较 2021 年提升了 13.4 个百分点。
同时,公司在继 2021Q1 对山东蓬莱生产基地完成六期技改后,在 2022H1 再次对其进行七期技改,预计 2022Q3 完工,届时将进一步提高对欧洲海上风电产品的生产和交付能力,公司也将成为欧洲海上风电的主流供应商。

2022年是公司海外业务爆发式增长的一年,继海塔后单桩也成功实现出口,截止目前已经获得6个海外海风订单。
2014年,公司出口第一个陆上风电项目,实现出口业绩的历史性突破;2020年,公司通过全球最大风电能源开发商-丹麦沃旭能源的合格供方审核认证,第一个出口海塔项目成功交付。
进入2022年,公司海外出口业务开始了爆发性增长,上半年公司成功中标英国 Moray West48 套单桩项目、Moray West 30 套过渡段项目、Boskalis 美国海上风电大型钢结构项目,2022年10月底,公司再次中标法国 NOY - Ile D'Yeu et Noirmoutier 海上风电62套单桩项目、英国 UK Moray West 海上风电12套塔筒项目、英国 Dogger Bank B 海上风电项目41套 Haliade-X 海上风电塔筒,海外业务在实现“0 到 1”的历史性突破后,“1 到100”正在加速推进。
1)英国Moray West48套单桩项目。首根单桩已于10月份顺利完成分段组对并进入最后的合拢工序,交付程序即将启动。该项目的单桩产品也是公司除塔筒产品以外,首次向欧洲出口超大单桩产品,同时也是中国厂商首次为欧洲市场提供单桩产品。
2)法国NOY - Ile D'Yeu et Noirmoutier海上风电62套单桩项目、英国UK Moray West海上风电12套塔筒项目,两个项目中标总金额约1.228亿欧元(折合人民币约8.6亿元)。NOY - Ile D'Yeu et Noirmoutier 海上风电项目位于法国卢瓦尔河沿岸,总装机 496 兆瓦,配置 62 台西门子歌美飒 D8 海上风力发电机组,单机容量 8MW。Moray West 海上风电场位于 Moray Firth,距离 Caithness 海岸线约 22.5 公里,总装机 882 兆瓦,配置 60 台西门子歌美飒 SG14-222DD 海上直驱风机,单机容量 14.7MW。值得关注的是,公司在 Moray West 项目上先后三次中标,一定程度上彰显公司充分获得了海外客户的信任。
3)英国 Dogger Bank B 海上风电项目 41 套 Haliade-X 海上风电塔筒,合同金额约 7300 万欧元(折合人民币约 5.3 亿元)。GE 是全球最大的海上风电主机供应商之一,2022 年首批由 GE 在广东省揭阳市的海上风电机组总装基地组装生产的 Haliade-X13MW 机组从港口起运,发往英国 Dogger Bank 海上风电项目。Dogger Bank 是目前为止全球最大的海上风电项目,总装机容量 3.6GW,由 SSE Renewables(40%)、Equinor(40%)和 Eni Plenitude(20%)共同拥有。
根据协议,Dogger Bank 项目的 A、B 两标段将分别配备 95 台GE Haliade-X13MW机组,C标段则将该平台的14MW机型作为首选机组。Dogger Bank B 海上风电项目是 Dogger Bank 项目的第二阶段,装机容量为 1200MW。按照单台机组 13MW 计算,41 套 Haliade-X 海上风电塔筒对应 0.533GW,按照合同金额 7300 万欧元(折合人民币约 5.3 亿元)计算,单 GW 海塔价值量约 10 亿元。
2022 年获得的 6 个海外海风订单中,合计 110 套单桩和 53 套海塔,参考国内单桩和海塔的重量粗略计算,6个海外订单中仅海塔和单桩的出货量约在20-25万吨之间。
此外,与其他风电零部件出海多选择小批量、小项目和中小业主合作方不同,公司自出海业务实现突破后不久就在全球最大海上风电项目上与 GE 达成合作,我们认为这不仅是对公司海塔和单桩实力的认可,也有利于公司在海外项目中获取丰富的大兆瓦产品交付能力。

在海外订单爆发的同时,公司也在加紧和海外第三方合作进一步提升出海能力:
1)2022 年 11 月,公司与中外运沙伦氏物流有限公司(简称:沙伦氏)签订战略合作协议。作为全球最大的风电吊装、安装和运输公司,沙伦氏已先后为海上风电总包商 DEME、Jan De Nul 等国际风电巨头风提供服务。与 SIF 等多家欧洲大型管桩企业建立长期战略合作关系。公司与沙伦氏将通过资源整合互补和竞争优势叠加,提升双方的市场竞争力和运营效率,打造抱团出海,合作共赢的全球战略合作伙伴关系。
2)2022 年 11 月,公司与帝国工程公司 Empire Engineering Ltd.为共同开拓境内、境外市场业务范围签订《海上风电项目战略合作意向书》,双方在海上风电固定式及浮动式平台的基础设计、建造、运输、安装等方面建立合作关系,利用帝国工程在欧洲市场的专业能力、经营网络、品牌等优势,配合公司在欧洲推广产品给风电业主。
3.3 码头:自有优质深水码头,成本优势凸显
海塔尤其是出口的竞争关键在于码头。
从技术性角度来看,海上塔筒与陆上塔筒并无区别,但是海上塔筒须有桩基和导管架配套,而单桩的单 GW 用量约是塔筒的 3 倍,因此海风设备对地基承载力的要求会大幅提升,对码头资源要求会更加严苛,这意味着塔筒企业在海风领域的竞争关键在于优质码头。
目前国内码头资源稀缺,增速缓慢,原因在于港口的建设需政府严格审批,流程繁琐,且建设期长,通常需要 1-2 年。
根据交通运输行业发展统计公报,2021 年我国拥有万吨级以上泊位数量 2659 个,其中 10 万吨级以上泊位仅 463 个,较 2020 年增长 23 个。

自有码头可降低运输费用,摊薄单吨成本。
目前塔筒企业可利用的码头有三种类型:自有码头、公共码头和第三方码头。
自有码头与其他类型码头相比,能够自由把握交付节奏,提高客户满意度和黏性,而且无须支付高昂的转运费用和租赁费用,每吨可节省约 200 元运费成本。
考虑到码头资源难以快速获得,因此目前已拥有码头资源的企业将具备较强的壁垒,保障自身盈利能力稳定。
公司享有优质深水蓬莱码头,水深 10~16 米,并配有起重能力 1000 吨的龙门吊,目前运营有 10 万吨级对外开放专用泊位 2 个,3.5 万吨级对外开放风电专用凹槽泊位 1 个,已建成正在履行审批手续的靠泊等级 10 万吨级泊位 2 个,具有得天独厚的泊位优势。


3.4 产业链延伸:叶片和塔筒协同发展,发电业务便于整合资源
公司目前已拥有阜新、蓬莱、张家口三大叶片生产基地,预计全部投产后可实现叶片年产能 1000 套左右。其中张家口大金风电叶片有限公司于2022年 5 月 10 日成立,主攻 7-13MW 大兆瓦叶片。
我们认为公司产业链纵向延伸至叶片环节主要有以下考虑:
1)就近满足市场需求。
山东省十四五期间海上风电投运目标是 5GW,而目前中材科技和时代新材等主要叶片制造商暂未在山东有产能布局,公司在山东设立叶片生产基地,具备本地化生产、运输和安装的区位优势,有望就近抢占市场份额;
2)叶片和塔筒一样,不方便运输,已有的码头可以充分利用。
和海塔一样,大兆瓦海风叶片对生产场地和运输半径也有严格要求,公司在蓬莱的塔筒基地区位优势显著、自有码头不仅便于大兆瓦海风叶片运输,也同样可为叶片带来运费优势。
3)与塔筒业务协同发展,增强下游客户粘性。
与其他环节相比,叶片的毛利率并不高,仅为10%~15%,我们认为公司开展叶片业务更多是为了依托产业园优势,实现就近配套供应,节约物流成本。同时,海塔+海风叶片在同一个基地生产,不仅在生产方面与塔筒业务形成协同发展的良好局面,也有望进一步增强客户粘性。
4)大兆瓦趋势下跳过小兆瓦直接上大兆瓦,具有后发优势。
在大兆瓦加速的趋势下,叶片也在加速向大叶型切换,小叶型供过于求、竞争激烈。
根据 CWEA 统计,2020年我国我国新增风机的平均风轮直径为 136 米,较 10 年前增长 58 米,其中前 5 年的年均增速为 4.2 米,后 5 年的年均增速为 7.4 米。小兆瓦叶片的加速出清意味着小旧产能的报废,叶片行业将迎来大规模的产线置换和更新。
对于部分不久前投产小叶型的叶片厂商而言,利用率不高的产线不仅会导致影响公司短期业绩,而且会拖累公司向大叶型的拓展。
公司跳过小兆瓦叶片直接上 7-13MW 海风叶片,相比其他叶片厂商而言,没有小兆瓦产能的负担,反而可能具有后发优势。
风电场运营毛利率在60%以上,经济效益显著。
风电场运营的毛利率水平远高于塔筒业务,塔筒企业进军风电场领域不仅能够抬高公司的综合毛利率,带来可观且稳定的利润来源,还能降低单一行业波动带来的经营风险。
近年来各大塔筒企业纷纷开展风电场投资与运营,取得了较好的经济收益,天能重工和天顺风能的发电毛利率在65%~70%,海力风电更是超过了80%,因此我们预计大金重工的风电场并网后也能带来较为不错的利润增量。
同时,风电场投资和建设需要风机和配套设备,公司本身自营塔筒和叶片,能够实现部分设备的自给自足,既节约了交易成本,又保障了供应链的稳定。
未来公司在风电产业链中既作为塔筒、叶片的提供商,又作为风电场的开发商,将能够显著增强对主机厂商的议价能力,促进业务循环,持续巩固自身在产业链中的市场地位。
公司拥有在建风场300MW,储备新能源开发资源5GW+,未来收益值得期待。
大金重工自2020年开始进军风电开发市场,截止 2022H1,公司拥有在建风场 300MW,其中 250MW 位于辽宁阜新,50MW 位于河北张家口,预计将于2022下半年实现全容量并网,同时还规划三年内建成并网 200 万千瓦新能源项目,储备新能源开发资源 500 万千瓦。
此外,2022年 9 月 20 日公司与新疆伊吾县政府签订投资框架协议,拟在伊吾县投资建设新能源塔筒生产基地,总投资约 5 亿元,当地政府承诺优先使用大金重工生产的塔筒,并协助公司获取风电项目规模不低于 100 万千瓦,该项目的建设周期为两年,将极大促进公司塔筒和电场业务发展,未来收益值得期待。
4 盈利预测与估值
预计公司 2022-2024 年实现营收 55/110/145 亿元,归母净利润 5.07/13.41/18.90 亿元,eps 为 0.91/2.41/3.40 元,对应 PE 为 45.16/17.09/12.12 倍。
2023年是风电装机大年,公司蓬莱和阳江海塔产能释放值得关注,电站和叶片业务可以有效烫平单一塔筒业务的经营风险,我们不仅看好公司 23 年的业绩表现,也看好公司未来海塔产能持续放量、出口订单带动产品结构持续改善带来的量价持续共振。
5 风险提示
下游装机需求不及预期,出口订单交付不及预期,原材料价格大幅上涨。
——————————————————