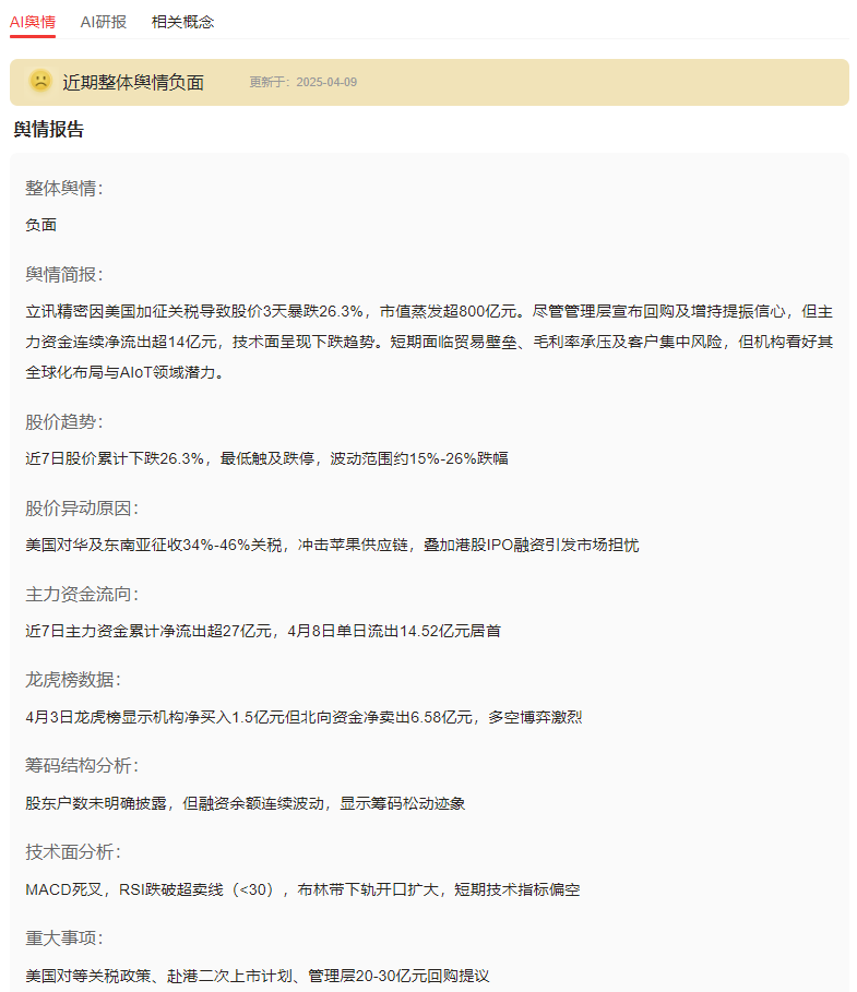
2025年4月,消费电子龙头立讯精密因美国加征关税遭遇戴维斯双杀,股价3天暴跌26.3%,市值蒸发超800亿元。
这场关税风暴不仅考验着27万股东的神经,更将全球电子产业链的脆弱性暴露无遗。面对高达59%的关税利剑,这家苹果核心供应商能否凭借全球化棋局破局?
本文从四大维度深度拆解立讯的生存密码与进化逻辑。
一、消息面分析
1、政策与行业动态
美国对华加征34%关税叠加原有税率,消费电子产品税率飙至59%。立讯对美出口业务(占营收30%)面临238亿元新增关税成本,相当于2023年净利润的117%。
苹果产业链陷入“不可能三角”:保利润(毛利率或跌至-22%)、保份额(产能转移需2-3年)、保创新(研发投入受挤压)。越南、墨西哥等转口贸易路径因美国追溯规则失效,海外建厂面临时薪6倍成本差困境。
2、公司公告与事件
紧急应对:启动20亿元回购计划,董事长增持释放信心;
产能布局:越南/墨西哥工厂加速爬坡,海外产能占比提升至25%;
业务拓展:收购闻泰科技切入安卓阵营,汽车电子营收同比+50%;
技术突围:获苹果Vision Pro独家代工资格,SiP封装技术突破。
3、市场热点关联性
消费电子板块受系统性风险冲击,但AI硬件(Vision Pro)、汽车智能化(域控制器)等新赛道获资金关注。
立讯在高速铜缆(英伟达GB200单柜价值200万)、液冷散热等数据中心领域布局,与AI算力革命形成战略协同。

二、技术面分析
1、短期趋势与指标
股价自40元平台破位后形成“三只乌鸦”形态,MACD死叉下穿零轴,RSI跌至20超卖区间。
但30元附近出现单针探底,9.21%放量反弹显示多头抵抗。短期支撑位27.11元对应2023年低点,压力位41.5元为年线位置。
2、量价关系
暴跌期间日均换手率3.64%,显著高于历史均值1.04%。4月10日反弹日量比18.4,成交35.37亿元,资金承接力度创半年新高。但融资余额单周下降14亿,杠杆资金加速离场。
3、历史对比与未来预期
当前PE 17.94倍处于近5年12.3%分位,PB 3.54倍接近2018年贸易战低位。若关税豁免落地,技术面或复刻2018年V型反转;若持续承压,可能考验24元(市净率2.5倍历史极值)。
三、资金面分析
1、主力资金动向
北向资金单日净卖出6.58亿,但四机构逆势买入5.93亿。龙虎榜显示游资与机构激烈博弈:深股通席位买卖额差达6.58亿,三家机构专用席位合计买入3.97亿。
2、股东结构与增减持
控股股东2024年减持72亿用于并购,但股东户数较峰值下降59%,筹码趋向集中。机构持仓占比16.5%,华泰柏瑞沪深300ETF等指数基金被动配置。
3、市场情绪指标
融资余额占比流通市值1.58%,处于近三年低位。期权隐含波动率升至45%,反映市场预期剧烈震荡。散户情绪指数(BIAS)达-23.56,创2016年以来极端值。

四、基本面分析
1、财务健康度
盈利韧性:2023年净利润109.5亿(+19.5%),经营现金流276亿超净利润2.5倍;
债务压力:资产负债率63%,流动比率1.22接近警戒线,但海外建厂资本开支高峰已过;
周转效率:应收账款周转率5.73次,优于行业均值4.2次。
2、业务增长点
消费电子:iPhone组装份额提升至20%,Vision Pro量产带来百亿增量;
汽车电子:并购莱尼集团后线束全球市占率进前五,单车价值量从1万向3-5万跃升;
通信设备:800G光模块完成测试,液冷散热技术获英伟达认证。
3、风险与机遇
风险三角:苹果依赖度75.24%、关税成本转嫁能力弱、印度工厂良率低中国15%;
破局钥匙:汽车电子2025年目标300亿(现47.6亿),全球化产能对冲地缘风险。
五、综合分析
1、多维度共振逻辑
短期看,关税冲击与情绪杀跌已部分计价,16倍PE对应极端情形估值底。中期看,汽车/通信业务需兑现50%增速才能对冲消费电子下滑。
长期看,中国工程师红利(成本硅谷1/5)与产业集群优势仍是核心壁垒。
2、产业终局推演
若苹果承担30%关税成本,立讯净利润将触底80亿(PE25倍对应2000亿市值);若完全转移产能,3年阵痛期后或重现20%增速。
这场供应链博弈的终局,或是中国制造从“成本优势”向“技术必需”的进化试炼。