来源 :爆三样2024-04-25
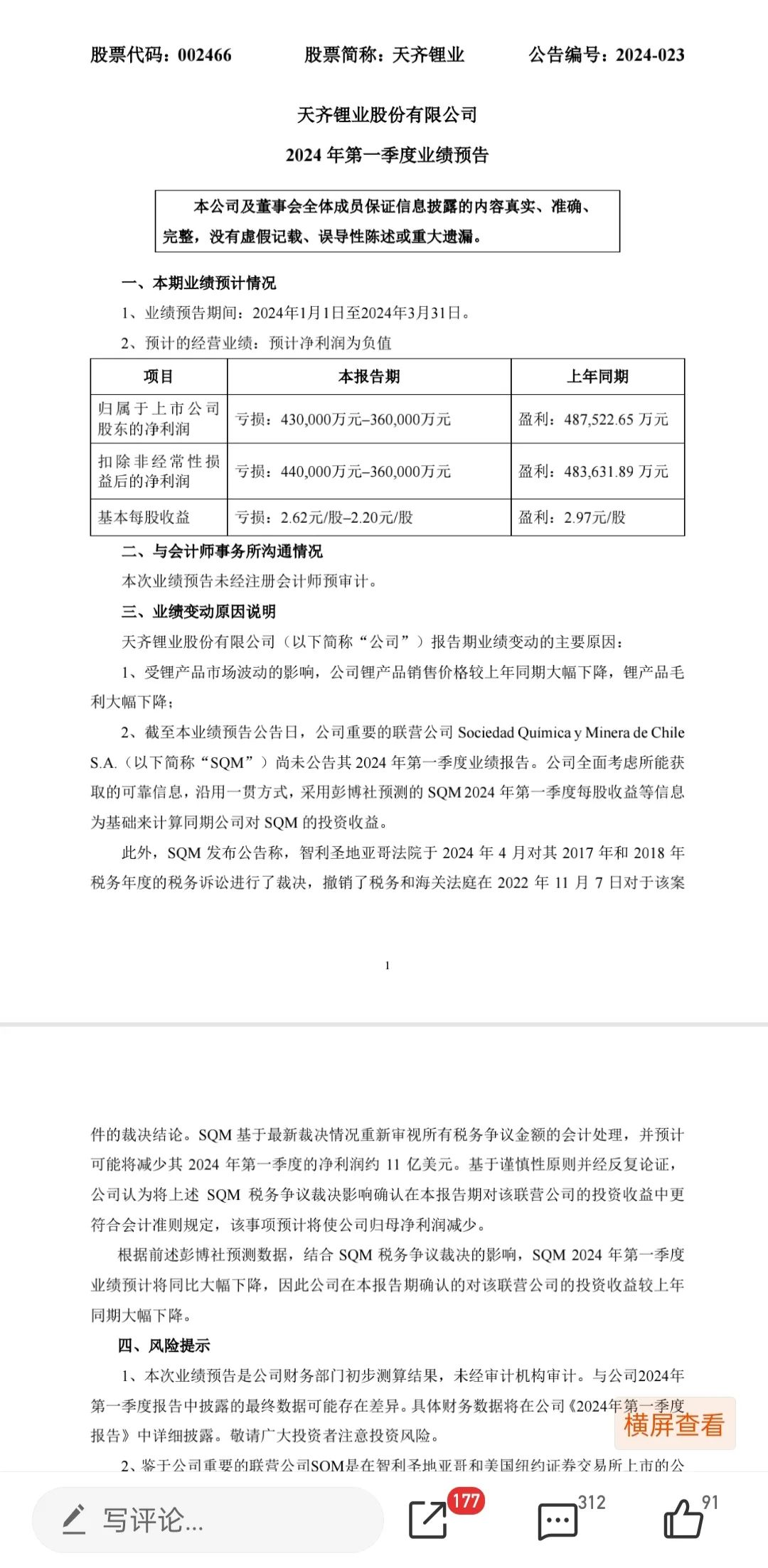
4月23日,天齐锂业公布业绩预告,公司预计一季度归属于上市公司股东净亏损36亿元—43亿元,去年同期则盈利48.75亿元。

天齐锂业将业绩巨大波动归为两大原因,首先是锂产品销售价格同比大幅下降,公司锂产品毛利大幅下滑;其次是重要联营公司SQM今年一季度业绩预计将大幅下降,公司确认的投资收益较上年同期减少。
公开资料显示,SQM是一家全球重要的钾、锂产品生产企业,在智利圣地亚哥和美国纽约证券交易所上市,天齐锂业持有其22.16%的股权。目前,SQM尚未公告其第一季度业绩报告。天齐锂业是结合机构预测数据和SQM的裁决情况,对业绩做出的预估。
记者注意到,2023年第四季度,天齐锂业已经出现亏损。该公司当季实现营业收入约为71亿元,同比下降55.04%。该公司去年四季度出现净亏损8.01亿元,这也是这家锂业巨头自2021年一季度以来首次出现单季亏损。2023年,该公司实现营收405.03亿元,同比增长0.13%;实现归母净利润72.97亿元,同比下滑69.75%。
在天齐锂业披露一季报业绩预告后,深圳证券交易所立刻对该公司下发关注函。
在关注函中,深圳证券交易所要求天齐锂业结合主营业务开展情况、产品产销量、产品价格、原材料采购价格、成本费用、减值计提等因素的具体变化情况,量化分析2024年一季度亏损较2023年四季度大幅增加的原因,说明是否存在持续亏损风险,并说明SQM税务争议裁决的具体情况及后续进展情况,对其一季度净利润的影响金额及计算依据,及拟采取的应对措施。
公开资料显示,天齐锂业是以锂为核心的新能源材料企业,为深圳证券交易所和香港联合交易所两地上市公司,公司业务涵盖锂产业链的关键阶段,包括硬岩型锂矿资源的开发、锂精矿加工销售以及锂化工产品的生产销售。