来源 :金融界2025-07-15
近日,上海票据交易所披露的承兑人逾期名单引发市场关注。数据显示,2025年上半年,有889家承兑人多次出现票据逾期行为,棕榈生态城镇发展股份有限公司(简称:棕榈股份,证券代码002431.SZ)也在其中(名单中序号768)。

2025年上半年,棕榈股份累计承兑余额达2000万元,累计逾期发生额为4000万元。依据《商业汇票信息披露操作细则》,上海票据交易所已暂停该公司的商业汇票承兑服务权限。若要恢复相关权限,公司需清偿全部逾期票据,并按要求完成信用修复流程。
在业内,承兑人逾期有明确界定,即承兑人在6个月内发生3次以上票据逾期且月末存在逾期余额,或者当月出现票据逾期行为。

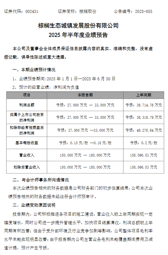
业绩层面,棕榈股份2025年半年度业绩预告显示,多项指标预计为负。利润总额、归属于上市公司股东的净利润、扣除非经常性损益后的净利润均预计亏损2.7亿-3.3亿元,基本每股收益预计亏损0.15-0.18元/股,营业收入及扣除后营业收入预计达15亿-18亿元。与上年同期相比,虽然仍处于亏损状态,但部分亏损指标有所收窄,营业收入预期存在一定波动。
公司表示,报告期内积极推进项目施工建设,营业收入实现一定增长,管理水平提升,项目结算清收加快,使得利润总额较上年同期改善。然而,受外部环境及行业竞争加剧等影响,整体项目毛利率未明显改善,且主营业务毛利未能覆盖期间费用及减值计提,导致预计亏损。

数据显示,棕榈股份创始于1984年,前身为“棕榈园林股份有限公司”,2010年在深交所上市,注册资本18.13亿。其业务布局广泛,在全国30多个省市地区打造了与区域地情匹配的生态城镇项目,形成6大核心产品线,并拥有多家控股或全资子公司提供全方位支持。
从股东结构看,大股东为河南省豫资保障房管理运营有限公司,属国有企业且为被执行人,以流通A股持股,占比29.8360%;南京栖霞建设股份有限公司持有流通A股,持股比例9.7427%,二者作为重要股东方,可能对公司决策等层面产生影响。此外,朱前记、林从孝、王朝晖也持有一定比例的流通A股。
