来源 :古镇灯饰传媒2022-03-18
此前,小古曾报道《供应链踩中恒大29亿“地雷”?兆驰股份易主,深圳国资委“接盘”!》一则新闻,如果不是受到恒大流动性危机波及,兆驰股份本可以交上一份亮眼的年报“答卷”。可如今此般情况,不少业界人士在文章下方留言道出了一声声叹息。
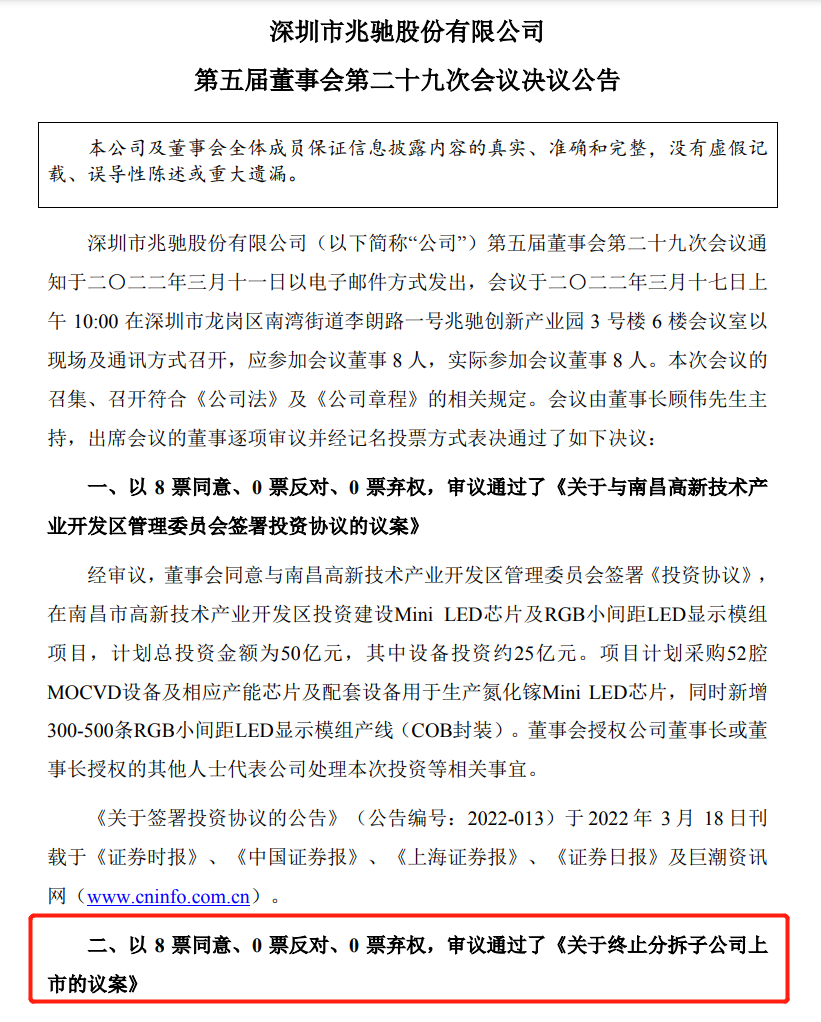
而今,时隔十余日,在公司即将易主的关键时期。3月17日晚间,兆驰股份发布公告称,公司于 2022 年 3 月 17 日召开了第五届董事会第二十九次会议,审议通过了《关于终止分拆子公司上市的议案》,同意终止控股子公司江西兆驰光元科技股份有限公司(以下简称“兆驰光元”)分拆至深圳证券交易所创业板上市的事项。

兆驰股份表示,公司终止本次兆驰光元分拆上市进程,对公司及兆驰光元生产经营活动不会造成不利影响,亦不会阻碍公司整体战略规划的实施。作为 LED 封装行业的引领者,兆驰光元在 LED 背光、LED 照明及 LED 显示三大主流应用领域均具备突出的技术实力和先进的制造水平,有能力通过自有资金或其他形式融资实现拟建设项目的实施,推动公司主营业务规模进一步扩大、盈利能力进一步提升。
同日,兆驰股份发布公告称,计划投资50亿元在南昌高新区投资建设Mini LED芯片及RGB小间距LED显示模组项目,其中设备投资约 25 亿元。项目计划采购52腔MOCVD设备及相应产能芯片及配套设备用于生产氮化镓Mini LED芯片,同时新增300-500条采用COB技术的小间距LED显示模组产线。项目预计于2023年完成设备安装调试并正式投入运营。
但查阅公告中,兆驰股份同时强调,“待条件成熟时,公司将择机重新启动分拆上市工作。”