来源 :挖贝网2021-07-14
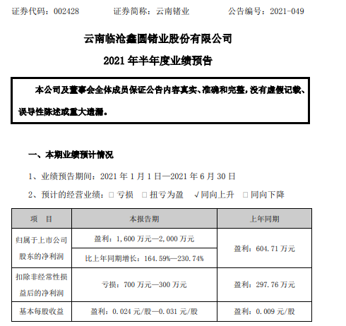
挖贝网7月14日,云南锗业(002428)近日发布2021年半年度业绩预告,预计业绩同向上升。报告期内归属于上市公司股东的净利润为1600万元-2000万元,上年同期净利润为604.71万元,同比增长164.59%-230.74%;基本每股收益0.024元/股-0.031元/股。

本期产品销售收入同比上期下降,但是本期产品销售成本下降幅度大于产品销售收入的下降幅度,导致本期综合毛利率上升。本期管理费用、研发费用增加,扣除非经常性损益后的净利润亏损。
本期归属于上市公司股东的净利润较上年同期大幅增长,主要原因系本期收到与收益相关的政府补助、资产处置收益增加。政府补助、资产处置收益属于非经常性损益,非经常性损益对归属于上市公司股东的净利润影响额约为2,300万元。
挖贝网资料显示,云南锗业主营业务为锗矿开采、火法富集、湿法提纯、区熔精炼、精深加工及研究开发。