chaguwang.cn-查股网.中国
查股网.CN
合众思壮(002383)内幕信息消息披露
 
个股最新内幕信息查询:    
 

合众思壮:股东郭信平所持1.64亿股公司股份被轮候冻结,占总股本的22.21%

http://www.chaguwang.cn  2026-01-05  合众思壮内幕信息

来源 :新浪财经2026-01-05

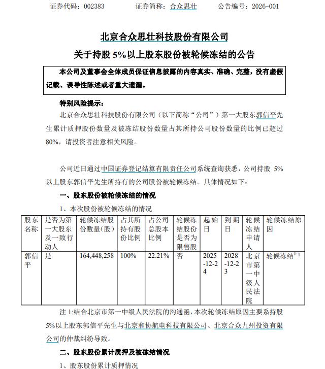
  合众思壮(002383.SZ)1月5日公告,股东郭信平所持1.64亿股公司股份被北京市第一中级人民法院轮候冻结,占其所持股份的100%,占公司总股本的22.21%,冻结起始日期为2025年12月24日,冻结结束日期为2028年12月23日。

  截至目前,郭信平累计持有1.64亿股公司股份,累计被冻结1.64亿股,累计冻结数量占所持股份的100%,累计冻结数量占总股本的22.21%。

  公开资料显示,公司成立于1994年,是中国较早进入卫星导航领域的公司之一。基于时空信息行业领先的技术能力、专业产品和全球化业务,实现了从核心技术、板卡部件、终端设备、解决方案到服务平台的产业布局,业务覆盖高精度、时空物联、智能制造等主要方向。

  合众思壮2025年三季度业绩报告显示,2025年前三季度,公司营业收入实现收入9.71亿元,同比增长7.2%;归属于上市公司股东的净利润达783.9万元,同比增长112.3%。

  截至1月5日10点22分,合众思壮的股价12.04元/股,总市值89亿元。

查股网为非盈利性网站 本页为转载如有版权问题请联系 767871486@qq.comQQ:767871486
Copyright 2007-2025
www.chaguwang.cn 查股网