chaguwang.cn-查股网.中国
查股网.CN
同德化工(002360)内幕信息消息披露
 
个股最新内幕信息查询:    
 

同德化工2亿债务逾期,多次收到法院执行裁定书

http://www.chaguwang.cn  2025-11-11  同德化工内幕信息

来源 :小债看市2025-11-11

  目前,忻州市政府已协调各参贷银行成立金融机构债权人委员会,支持同德化工缓解债务压力。

  01

  逾期

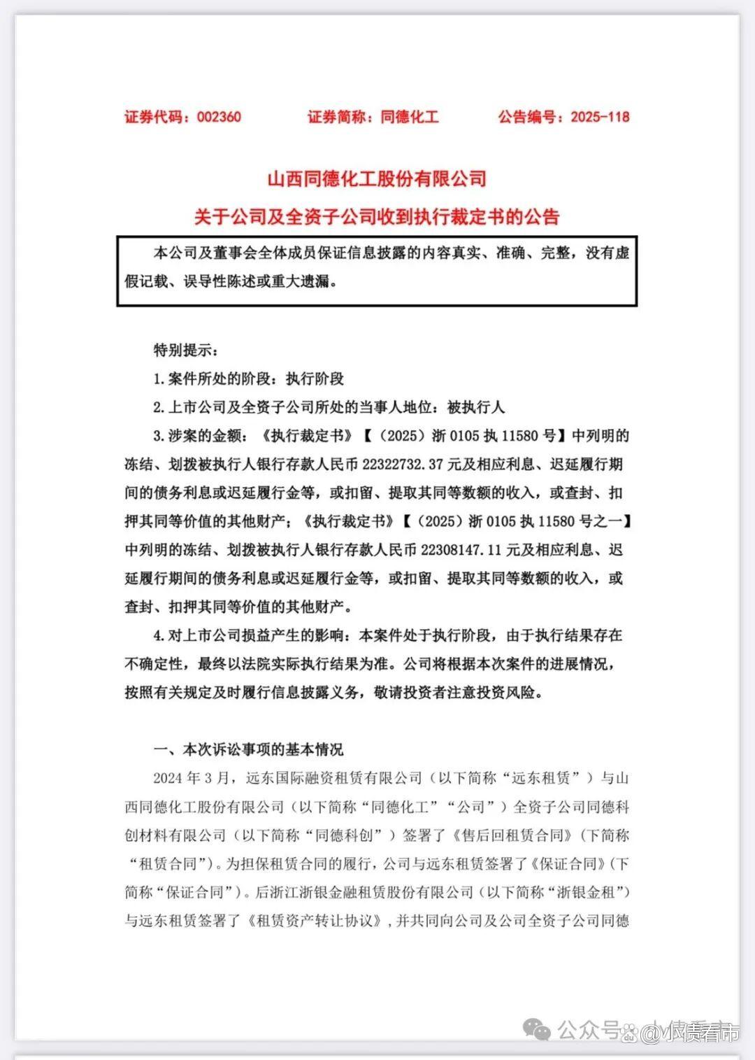
  11月10日,同德化工(002360.SZ)公告称,公司及全资子公司同德科创、同德爆破因未能履行与浙银租赁的诉前调解协议,收到杭州市拱墅区人民法院的执行裁定书。

  图片

  收到执行裁定书公告

  公告显示,同德化工涉案金额合计约8918.539万元及相应利息、迟延履行期间的债务利息或迟延履行金等。

  裁定书要求同德化工及子公司履行义务,否则将冻结、划拨银行存款或查封、扣押其他财产。

  同德化工称,面对债务压力,此前已与政府及金融机构协调,通过债务延期、调整还款计划等措施缓解流动性风险。

  值得注意的是,这并非同德化工首次发生债务逾期。

  截至2025年10月16日,同德化工和子公司在融资租赁公司等金融机构的逾期债务本金超2亿元,占公司2024年经审计净资产的10.21%。

  目前,忻州市政府已协调各参贷银行成立金融机构债权人委员会,支持同德化工缓解债务压力。

  近年来,同德化工跨界转型,但规划总投资额多次扩大,投产时间一再延期,资金问题成为拖累项目进度的重要因素。

查股网为非盈利性网站 本页为转载如有版权问题请联系 767871486@qq.comQQ:767871486
Copyright 2007-2025
www.chaguwang.cn 查股网