“十四五”规划(2021-2025年)是我国全面建设社会主义现代化国家的首个五年规划,聚焦高质量发展,涵盖科技创新、产业升级、区域协调、民生保障等多领域。
新华社北京7月9日电,国务院新闻办公室9日举行“高质量完成‘十四五’规划”首场新闻发布会。国家发展改革委有关负责人表示,“十四五”时期,中国创新取得重大突破,科技创新带动产业不断向中高端转型升级,绿色已经成为当代中国的鲜明底色,民生之基持续夯实。
“经过‘十四五’这五年,我们的制度优势更加巩固、创新活力更加强劲、物质基础更加雄厚、发展基础更加坚实。
“十四五”规划将创新置于我国现代化建设全局的核心地位,强调科技自立自强作为国家发展的战略支撑。再有不到180天,“十四五”将收官,巨力索具是这么写的,也是这么做的。

巨力索具作为索具行业的领军企业,不仅将创新理念写入发展蓝图,更以实际行动践行着这一战略部署。在“十四五”的征程中,巨力索具以创新驱动为核心战略,在桥梁建设、深海工程、清洁能源、空间结构等领域实现技术突破,全面展现了作为行业领军者的技术实力与战略担当。
01
深中通道
桥梁建设
深中通道工程在伶仃洋上落下的“第一子”,是巨力索具围堰用5*187平行钢丝拉索及其配套连接装置,将围堰牢牢固定住防止开裂,对深中通道整体稳定性和进展起着非常关键的作用,同时,重1700吨的大型钢箱梁段,是由巨力索具研发制造的钢箱梁吊具全程保障该项目吊装顺利实施,为深中通道钢箱梁大节段顺利启运奠定了坚实基础。

海上鲲鹏——深中通道,这座历时七年的世界级跨海集群工程,创下了十项“世界之最”:
●世界最大跨径全离岸海中悬索桥
●世界最高海中桥梁主塔
●世界最大海中锚碇
●世界最大跨径全离岸海中悬索桥
●世界最宽、最长钢壳混凝土沉管隧道
●世界首例特长双向八车道海底沉管隧道
●......
02
三峡引领号
清洁能源
作为全球首台抗台风漂浮式风机的“生命线”——三峡引领号,巨力索具为其量身定制,自主研发生产了国内首套海上漂浮式风机永久系泊索,顺利通过三峡能源、三峡上海院、惠生重工项目负责人的联合验收。

2021年6月7日
海上漂浮式风机永久系泊索在广东阳江项目场完成水下铺设,为后续海上风机浮式基础平台到达安装打下坚实基础。

2021年7月13日
中国首个漂浮式海上风电平台,搭载全球首台抗台风型漂浮式海上风电机组在广东阳江海域成功安装,标志着我国漂浮式海上风机安装取得零的突破,为未来深远海风电规模化开发奠定了良好基础。

2021年12月7日
全球首台抗台风型漂浮式海上风电机组,在广东阳江海上风电场成功并网发电。

2022年5月13日
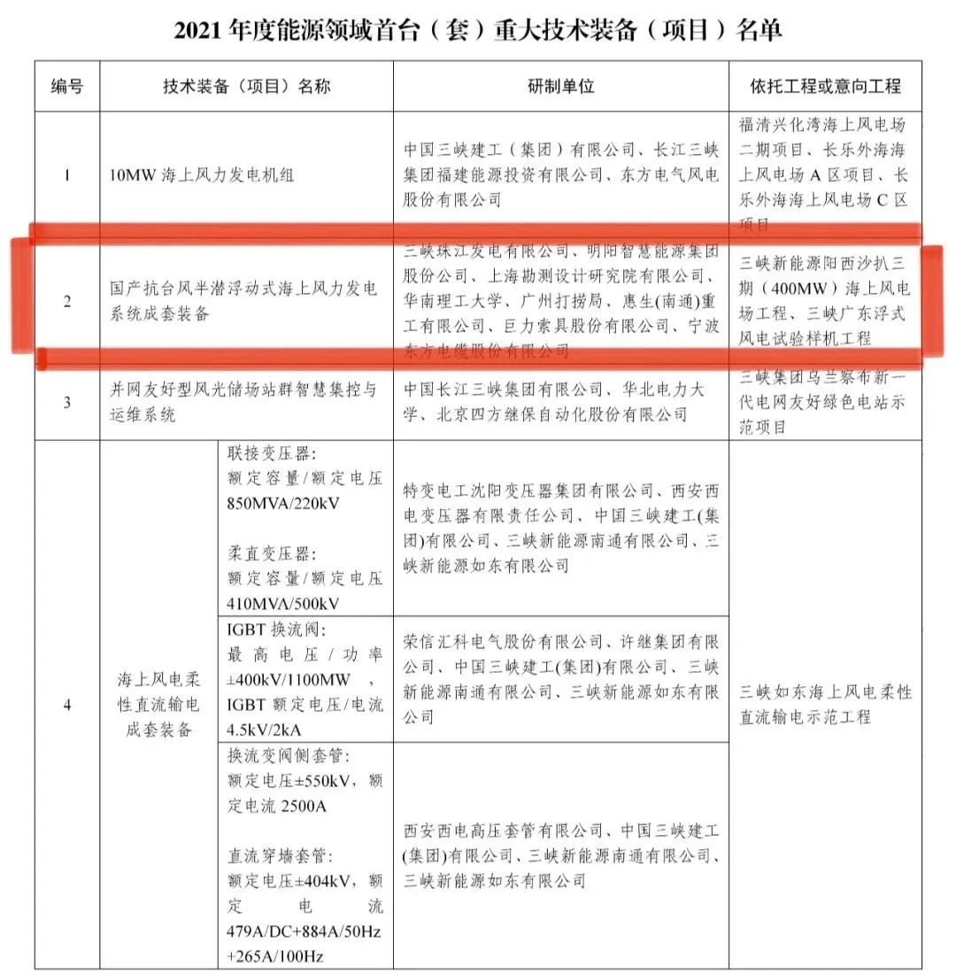
国家能源局把巨力索具参与研制的国产抗台风半潜浮动式海上风力发电系统成套装备列入国家首台(套)重大技术装备(项目)名单。

03
海基二号
深海工程
“海基二号”作为亚洲第一深水导管架,巨力索具通过环形无接头绳圈等高性能产品,最大限度为“海基二号”扶正的同时,确保其在深海中“站”得更“稳”。

“海基二号”作为亚洲高度最高、重量最大的导管架,创造了固定式海洋平台重量、高度、作业深度等多项亚洲纪录:
●亚洲第一深水导管架●海上油气生产平台高度亚洲第一●海上油气生产平台重量亚洲第一
04
杭甬高速复线宁波段用架桥机
机械装备
杭甬高速复线宁波段一期工程全长约55.833公里,设计时速120公里,采用双向六车道标准。预制架设特制梁所使用的架桥机,由项目科研团队联合巨力索具共同研制,是目前国内横向跨度最大的架桥机,能够实现与主线同步架设施工。与传统架桥机相比,施工效率更快,安全可靠性更高。

05
55吨大兆瓦全角度旋转式吊具
风电装备
巨力索具研发的国内首台55吨大兆瓦全角度旋转式海上单叶片吊具,额定载荷55吨,吊装作业平均风速15m/s,最大阵风风速18m/s,极大拓宽了风机吊装窗口期,具有完全自主知识产权,完全替代进口,刷新巨力索具在风电吊具上的新高度。该吊具刚刚面世,便展开连续作业,顺利完成5台风机的叶片吊装,经受住了考验,完美的展示了巨力吊具的高可靠性、高安全性及高效率。

06
雄安体育中心
空间结构
雄安体育中心是雄安新区首批标志性重大公共服务工程,其国内首创的“轮辐式张弦铝合金网壳”屋顶体系,将单层网壳与索承张拉技术相融合,以轻盈之姿承载万钧之力。国内首创的“涟漪悬索网格结构”,结合悬索、网格与新型材料技术,不仅实现了大跨度空间覆盖,还以独特的形态呼应了雄安新区的生态理念。巨力索具为其生产制作了抗拉强度高、弹性模量高、自锁性能好、防腐防火性能好、使用寿命长的高钒密封索,保障项目顺利实施。

在“十四五”这一国家产业升级与科技攻坚的关键时期,巨力索具以“大国重器”的担当,书写了中国高端制造迈向全球价值链顶端的壮丽篇章。未来,巨力索具将继续秉承创新理念,不断提升技术实力和产品质量,为客户提供更加优质的服务和解决方案,为我国索具行业的发展和国家的现代化建设贡献更大的力量。