皇氏集团连续两年净利润亏损,因信披中业绩、关联方资金往来等五方面存在问题连续两次受到监管处罚,股东未履行承诺。
1月29日,皇氏集团股份有限公司(以下简称:皇氏集团,002329.SZ)发布业绩预告称,公司预计2021年1-12月归属上市公司股东的净利润-4.65亿至-3.25亿,同比变动-241.41%至-138.62%。
值得注意的是,2021年皇氏集团还因信披中业绩、关联方资金往来等五方面存在问题,以及会计核算存在三方面问题,收到广西监管局出具的两封《行政监管措施决定书》。并且公司股东徐蕾蕾尚未履行补偿义务,违反了其在有关协议中作出的承诺。针对上述情况,发现网向皇氏集团发送采访函请求阐释,但截至发稿前,皇氏集团并未给出合理解释。
2021年净利润下滑,应收账款增加
公开资料显示,皇氏集团成立于2001年,2010年在深交所上市,是国内乳品行业第四家A股上市公司。目前拥有37家分、子公司以及参股公司,并于2006年出口香港市场销售。同时皇氏集团旗下拥有国内知名的影视制作公司御嘉影视公司,制作和发行了《我爱男闺蜜》、《大男当婚》、《我爱男保姆》、《你和我的倾城时光》等多部精品电视剧,是一家集乳业、影视、信息服务于一体的综合性上市公司。
1月29日,皇氏集团发布业绩预告称,预计2021年归属于上市公司股东的净亏损3.25亿元—4.65亿元,上年同期归属于上市公司股东的净利润亏损约1.36亿元;扣非净利润亏损3.57亿元—4.97亿元,上年同期亏损1.9亿元;基本每股收益亏损0.5551元/股—0.388元/股,上年同期基本每股收益亏损0.1626元/股。

来源:皇氏集团公司公告
对于业绩变动的原因,皇氏集团在公告中解释称,主要原因是报告期内,通过“新产品、新媒体、新零售”组合营销,持续打造自带流量的新锐产品,尤其在水牛奶和低温代餐酸奶上表现突出,加速公司产品倍增进入长三角和大湾区市场,增长势头明显,收入同比增长超过20%。
同时,报告期内公司信息板块业务发展不理想,由于运营商短信成本上涨幅度较大,严重挤压了公司利润空间,被迫中断了部分客户的业务服务,信息业务收入特别是利润同比出现较大幅度的下降,尤其是子公司浙江筑望科技有限公司因成本上涨、商业模式较为单一、市场同类竞争加剧等因素影响,客户流失较为严重,收入及利润出现断崖式下跌,严重影响公司整体业绩。
值得注意的是,2021年皇氏集团的业绩似乎一直不乐观。wind数据显示,2021年前三个季度皇氏集团的营收分别为6.01亿元、7.05亿元、6.26亿元,同比增速分别为71.83%、6.23%、-9.86%;净利润分别为0.15亿元、0.14亿元、0.16亿元,同比增速分别为130.17%、-76.93%、-62.16%;扣非归母净利润出现亏损,分别为-0.01亿元、-0.07亿元、-0.15亿元,同比增速分别为97.47%、-124.34%、-163.64%。

来源:wind
此外,wind数据显示,2019年—2020年及2021年三季度皇氏集团应收帐款分别为3.66亿元、4.76亿元、5.72亿元。对此,业内专业人士分析称,应收账款增加说明皇氏集团当期赊销商品过多,资金回收较慢,而净利润的下降或是受此影响。
与此同时,2019年—2020年及2021年三季度皇氏集团存货分别为1.19亿元、2.78亿元、3.41亿元,存货周转天数分别为29.79天、36.16天、55.27天,存货周转率分别为12.08次、9.96次、4.89次。上述业内专业人士表示,存货的增加,存货周转率的下滑或许表示皇氏集团还存在一定的库存压力。


来源:wind
连续两次受监管处罚,股东未履行承诺
除了2021年净利润下滑之外,皇氏集团还连续两次受到监管处罚,股东也存在未履行承诺的情况。
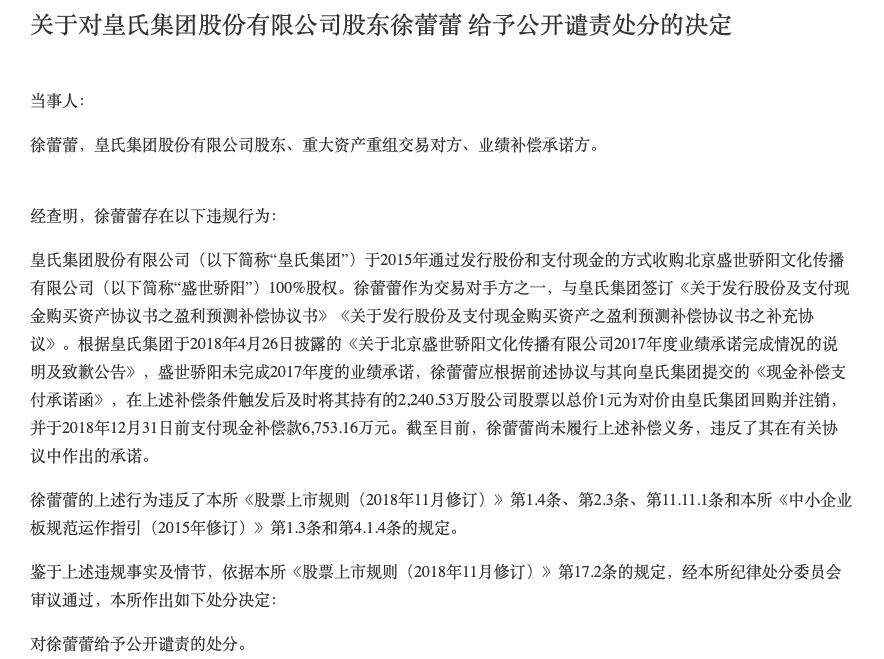
2021年12月31日,皇氏集团发布公告称,皇氏集团于2015年通过发行股份和支付现金的方式收购北京盛世骄阳文化传播有限公司(以下简称“盛世骄阳”)100%股权。徐蕾蕾作为交易对手方之一,与皇氏集团签订《关于发行股份及支付现金购买资产协议书之盈利预测补偿协议书》《关于发行股份及支付现金购买资产之盈利预测补偿协议书之补充协议》。
根据皇氏集团于2018年4月26日披露的《关于北京盛世骄阳文化传播有限公司2017年度业绩承诺完成情况的说明及致歉公告》,盛世骄阳未完成2017年度的业绩承诺,徐蕾蕾应根据前述协议与其向皇氏集团提交的《现金补偿支付承诺函》,在上述补偿条件触发后及时将其持有的2240.53万股公司股票以总价1元为对价由皇氏集团回购并注销,并于2018年12月31日前支付现金补偿款6753.16万元。截至公告披露日,徐蕾蕾尚未履行上述补偿义务,违反了其在有关协议中作出的承诺。依据相关规定,对徐蕾蕾给予公开谴责的处分。

来源:皇氏集团公司公告
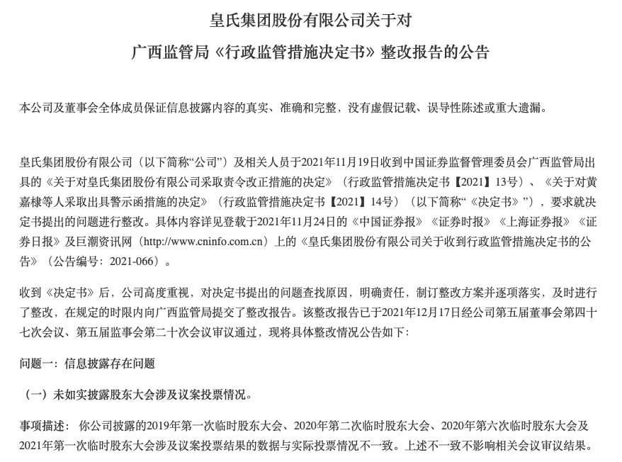
值得注意的是,2021年11月24日,皇氏集团发布公告称,因信披中业绩、关联方资金往来等五方面存在问题,以及会计核算存在三方面问题,收到广西监管局出具的两封《行政监管措施决定书》。
经广西监管局现场检查,发现皇氏集团在信息披露和会计核算两部分中存在问题。在信息披露方面,皇氏集团因披露的2019年第一次临时股东大会、2020年第二次临时股东大会、2020年第六次临时股东大会及2021年第一次临时股东大会涉及议案投票结果的数据与实际投票情况不一致。而涉及未如实披露股东大会涉及议案投票情况。
另外,广西监管局认为,皇氏集团董事长黄嘉棣,董事、副总裁杨洪军,董事会秘书王婉芳,财务总监孙红霞,时任董事会秘书何海晏,时任董事、副总裁宗剑,筑望科技董事长、总经理葛炳校,是上述相应违规行为的主要责任人员,违反《上市公司信息披露管理办法》(证监会令第40号)第五十八条规定。
因此,依据相关规定,广西监管局决定对上述人员采取出具警示函的行政监管措施。

来源:皇氏集团公司公告
2021年12月18日,皇氏集团发布关于对广西监管局《行政监管措施决定书》整改报告的公告。公告显示,公司对决定书提出的问题查找原因,明确责任,制订整改方案并逐项落实,及时进行了整改,在规定的时限内向广西监管局提交了整改报告。
业内相关人士表示,皇氏集团净利润连续两年出现亏损情况,同时股东未履行承诺,并且还因信披中业绩、关联方资金往来等五方面存在问题收监管处罚。对于出现的上述问题,皇氏集团还需引起重视。