来源 :烯烃及高端下游2021-11-22
11月17日,山东省省委副书记、省长周乃翔在烟台调研期间,到裕龙岛炼化一体化项目进行考察,山东省副省长、烟台市委书记傅明先,山东能源集团党委书记、董事长李伟陪同考察。

裕龙岛炼化一体化项目是我省实施新旧动能转换的标志性工程。周乃翔来到项目建设现场,实地察看2号岛大件码头建设情况,详细了解项目规划实施、工艺路线、安全生产等情况。他强调,要遵循项目建设规律和产业发展规律,采用一流技术工艺,引进一流管理人才,提速项目建设,保证工程和产品质量,持续完善产业链布局,全力打造世界级石化产业基地。要强化风险意识,完善管理措施,提高本质安全水平,坚决守住生态环保和安全生产底线。
山东能源就裕龙岛炼化一体化项目建设与南山控股集团对接

11月17日,山东能源集团党委书记、董事长李伟到南山控股集团,就落实省委省政府关于裕龙岛炼化一体化项目工作要求进行深入洽谈。
李伟表示,裕龙岛炼化一体化项目是山东能源集团实施战略转型的重大项目。特别是周乃翔省长亲临裕龙岛炼化一体化项目调研视察,充分体现了省委省政府对该项目的高度重视,也是对我们的鼓舞和鞭策。山东能源集团将严格落实省委省政府要求,深度参与裕龙岛炼化一体化项目建设,严格按照公司法运作,积极主动做好各项工作。
南山控股集团董事长宋建波表示,裕龙岛炼化一体化项目是我省加快新旧动能转换的重要项目,周乃翔省长亲临裕龙岛炼化一体化项目调研视察,充分体现了省委省政府对该项目的高度重视,也是对我们的鼓舞和鞭策,南山控股将积极与山东能源集团等合作股东沟通交流,全力以赴将项目打造成安全、环保、高效的炼化一体化示范项目。
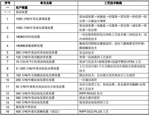
裕龙岛炼化一体化项目(一期)
裕龙岛炼化一体化项目(一期)位于山东省烟台市龙口裕龙岛2#、3#岛,项目建设投资约1274亿元,建设周期24个月。
该项目利用进口原油,建设2000万吨/年炼油、300万吨/年混合芳烃、300万吨/年乙烯炼化一体化项目,建设内容包括主体工程、储运工程、公辅工程等。
主体工程主要包括1000万吨/年常压蒸馏、1000万吨/年常减压蒸馏、3×260万吨/年渣油加氢、340万吨/年柴油加氢、360万吨/年柴油加氢裂化、140万吨/年煤油加氢、400万吨/年催化裂解、200万吨/年蜡油加氢裂化、2×260万吨/年连续重整、300万吨/年芳烃联合、2×150万吨/年乙烯、2×85+100万吨/年裂解汽油加氢、2×22万吨/年丁二烯、2×80万吨/年乙二醇(EG)、20+40万吨/年乙烯-醋酸乙烯共聚物(EVA)/低密度聚乙烯(LDPE)、30万吨/年高密度聚乙烯(HDPE)、50万吨/年全密度聚乙烯(FDPE)、10万吨/年超高分子量聚乙烯(UHMWPE)、4×40+30万吨/年聚丙烯、60万吨/年ABS树脂、26万吨/年丙烯腈、30万吨/年环氧丙烷(PO)+65万吨/年苯乙烯(SM)联产、50万吨/年乙苯(EB)/SM等生产装置。
储运工程主要包括270座厂内储罐(总罐容175万立方米)及汽车装卸设施。公辅工程主要包括循环水场、厂内污水处理场、火炬系统、废气焚烧炉、事故水池、硫磺回收、油气回收设施以及代产业园建设的7×670吨/小时动力锅炉(6用1备,配套2×70兆瓦+2×80兆瓦背压发电机组)、海水淡化设施、园区污水处理场、尾水排海工程、园区事故水池和园区危险废物处置中心等。
项目主要产品有国Ⅵ汽柴油、航空煤油、船用燃料油、混合二甲苯、苯、苯乙烯、聚丙烯、聚乙烯、ABS树脂等。
该项目按照“少油多化”原则,配套大型乙烯、芳烃及下游产品深加工,适度生产燃料油,同时按照“上大压小、减量置换”的原则和1.3∶1的置换比例,整合山东省内地炼产能,对推动山东省新旧动能转换、优化区域产业布局和加快区域产业结构调整升级具有积极意义。



