来源 :中外涂料网2022-08-24
东方雨虹8月22日晚发布半年报后,23日股市一开,防水茅股价大跌,一度逼近跌停,股价创年内新低31.74元,至收盘,股价已下跌9.96%,市值首次跌破800亿元。
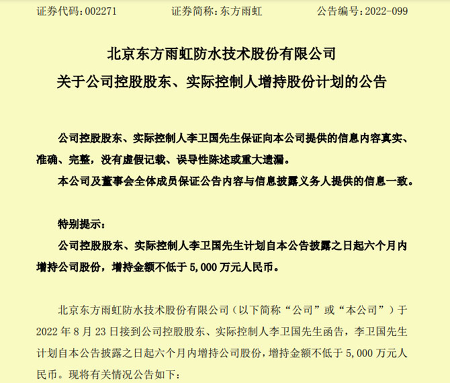
23日,东方雨虹董事长李卫国函告董事会,宣布增持计划,6个月内拟增持公司股票,金额不少于5000万元。

8月底,董事长增持5000万
24日一上班,东方雨虹控股股东、实际控制人拟增持股份计划就被发布了早间公告。

截至公告披露日,李卫国持有东方雨虹股份 569,452,837 股,占目前公司总股本的2.60%。
5000万元的回购,对挽回股价,无疑是杯水车薪,但对提升投资者信心,还是有很大帮助的。
公告显示,本次拟增持股份的目的是基于对公司未来发展前景的坚定信心和对公司长期价值的高度认可,为促进公司持续、稳定、健康发展,维护公司股东利益,增强投资者信心,拟实施本次增持计划。
中外涂料网注意到,公告上说,李卫国先生在本次增持计划公告前 6 个月内不存在减持公司股份的情形。
这让我们想起了,2个月前坊间传出东方雨虹业绩不及预期,公司高管大量减持公司股票5亿多元的事,引发抛售,市值一天蒸发130亿的事。

6月底,副董事长减持4.5亿
7月5日上午,去年营收319.14亿的防水巨头东方雨虹,开盘后股价便持续下行,盘中跌停,成了绿巨人的东方雨虹,市值跌至1175亿元,一天蒸发掉130亿元。
此次暴跌的导火索是深交所公布的一则爆炸性信息,东方雨虹许利民等五名高管董事,在6月20日-6月30日期间,以大宗交易方式减持东方雨虹。仅许利民在6月20日就减持1000万股,每股均价为45.89元,达4.5亿元。

自7月5日,副董事长许利民等几位大股东大量抛售事件后,东方雨虹的股价一直跌跌不休。一个半月,股价下跌了三四成,市值蒸发了400亿元。
当时,很多网友在股评区神留言,公司高管带头持续减仓,说明公司上半年业绩不及预期的传言是真的。
现在半年报公布了,聪明的网友们都猜对了。