来源 :药脉通2023-02-10
近日,国家企业信用信息公示系统对江苏鱼跃医疗设备股份有限公司(以下简称鱼跃医疗)的处罚结果进行了公示。公示显示,因为不正当价格行为,鱼跃医疗被罚了270万。

公示称,根据江苏省市场监督管理局的工作要求,镇江市市场监督管理局于 2023年1月17 日对鱼跃医疗涉嫌哄抬价格的违法行为立案调查。
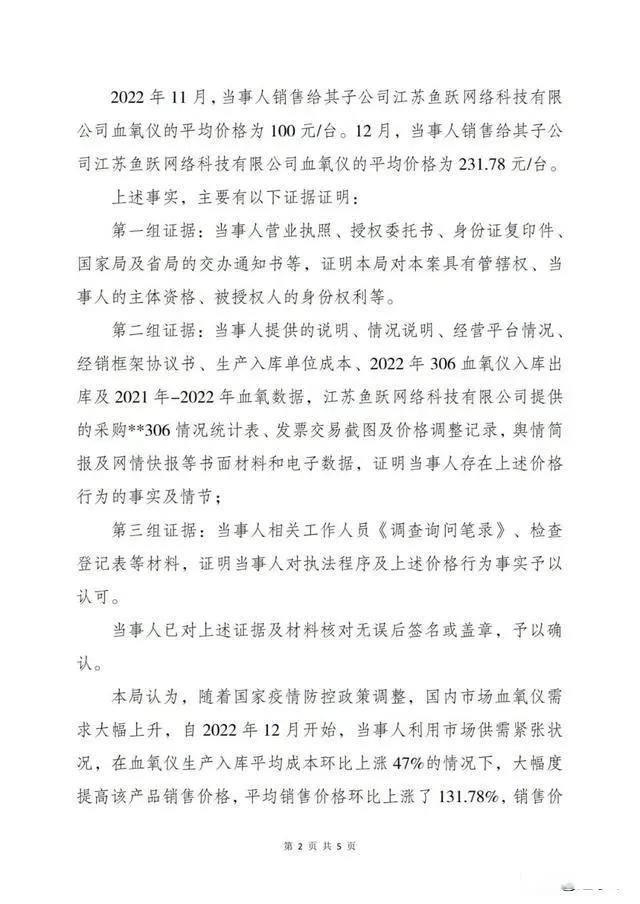
经调查,2022年11月,鱼跃医疗生产销售型号为**306的指夹式脉搏血氧仪(以下简称血氧仪)的生产入库平均成本为 43.8 元/台(含税,下同),12 月生产入库平均成本为 64.4 元/台。而在这两个月,鱼跃医疗销售给其子公司江苏鱼跃网络科技有限公司血氧仪的平均价格分别为 100 元/台和231.78 元/台。
镇江市市场监督管理局表示,随着国家疫情防控政策调整,国内市场血氧仪需求大幅上升,自2022年12月开始,鱼跃医疗利用市场供需紧张状况,在血氧仪生产入库平均成本环比上涨 47%的情况下,大幅度提高该产品销售价格,平均销售价格环比上涨了131.78%。销售价格上涨幅度明显高于成本增长幅度,推动了血氧仪市场价格过快、过高上涨。
由于血氧仪是市场价格,无法确定其违法所得,镇江市市场监督管理局表示,依据《价格违法行为行政处罚规定》第六条第一款,推动商品价格过快、过高上涨行为,没有违法所得的,处5万元以上50万元以下的罚款,情节较重的处 50万元以上 300万元以下的罚款。
附:镇江市市场监督管理局行政处罚决定书




