来源 :道君说财2023-12-11
在面临连续违约、银行账户被冻结、巨额亏损下,合力泰的未来将走向何方?
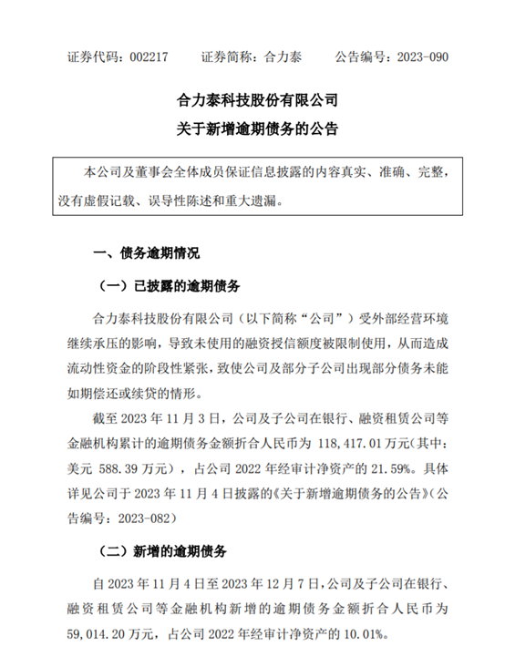
12月8日,合力泰发布公告,公司自2023年11月4日至2023年12月7日,公司及子公司在银行、融资租赁公司等金融机构新增的逾期债务金额折合人民币为5.9亿元,占公司2022年经审计净资产的10.01%。而截止到12月7日,公司在债务上的逾期金额高达16.96亿元。

并且,因为公司出现了一定规模的债务违约,公司将面临诉讼风险,而公司的资产和账户如今也被纷纷冻结。并且,在面临外部风险的情形下,公司在营收和利润上也是不断下降,前三季度,公司营收约41亿元,同比下降54.16%;归母净利润约-33亿元。
01
随着合力泰陷入债务违约的情形下,公司的逾期债务不断增加。

按照12月8日发布的公告显示,公司及子公司在银行、融资租赁公司等金融机构新增的逾期债务金额折合人民币为5.9亿元,占公司2022年经审计净资产的10.01%。其中,光是在各个商业银行逾期债务高达5.5亿元,而在各个融资租赁公司的逾期债务合计4087.46万元。
并且,这些债务如今都面临诉讼风险,而公司从去年8月到今年10月,涉及到1000万以上的诉讼和仲裁案已经累计达到22件,而合力泰及子公司作为被告的21件案件涉及到的金额高达9亿元以上。
尤其是,公司如今在业绩上,受到手机业务端订单减少,公司的产能利用率也没达到去年水平,业绩下降,公司巨额亏损,这些债务如今更加难以偿还。
并且,10月份,公司及子公司由于合同纠纷和票据追索导致被冻结银行账户累计104个,被冻结的银行账户实际冻结金额累计折合人民币约1.8亿元。
那么,公司账户在被冻结后,公司在剔除受限资金后,账面上存在的资金远远不够短期债务所需要的资金。
按照报告显示,公司截止3季度短期借款高达47.65亿元,而一年内叠加到期的非流动负债22.33亿元,其短期债务已接近70亿元,而包含受限资金在内的货币资金仅约11.9亿元,公司总负债约143.98亿元,总资产约175.86亿元,资产负债率约81.87%。
02
超过80%的负债率,合力泰难道靠卖资产回血吗?
之前,因为债务危机下,公司曾经谋划将控制权转让,但是却失败了。作为合力泰的第一大股东福建省电子信息(集团)有限责任公司(简称“福建电子”)。在今年6月份,曾经与深圳舍科技合伙企业(有限合伙)(简称“慧舍科技”)签署协议,拟转让公司控制权,交易总价款在30亿元左右。
而当时如果签订协议成功,那么可能合力泰的未来会有变化,公司的实控人将有慧舍科技将取代福建电子,成为公司第一大股东。
按照股份转让协议,慧舍科技应分三期向福建电子支付上述约30.65亿元股权转让款,首期5000万元保证金、二期约8.7亿元、三期约21.36亿元。但是,在6月8日,慧舍科技支付磋商诚意金及第一期款项6000万元;8月5日,交易双方签署《关于调整付款安排的协议书》,慧舍科技又向福建电子支付保证金2000万元。
然而,第二期的8.7亿资金,慧舍科技在支付款项时开始屡屡延迟,先推迟到了9月6日,后来推到9月31日,最后到期依然没有支付,期间甚至又打了1000万元保证金,但是最后因为没有支付股权转让款,于是最后股权转让协议告吹。11月13日,合力泰发布公告,公司收到福建电子的通知函,鉴于受让方违约,其决定终止控制权转让。
股权转让失败了,公司的债务屡屡违约,公司业绩不断下降,那么合力泰怎么办呢?
公司这两年屡屡巨亏,从2020年巨额亏损31.19亿元。到2022年的巨额亏损34.66亿元,并且,公司这三年的营收连年下降,而扣非净利润也是连续三年巨额,分别约为-33.21亿元、-9.09亿元、-35.15亿元。

到了今年前三季度,公司营收下降,为41.46亿元,同比下降54.16%,净利润为-32.93亿元,同比去年再次亏损。
如此情形下,合力泰是选择破产还是重组的道路呢?