来源 :天融信2025-10-11
近期,第40次全国计算机安全学术交流会在津成功举行,本届优秀论文评选结果在活动现场重磅揭晓。继在第39届活动中获评唯一优秀论文后,本届活动中天融信撰写的《车联网安全自动化漏洞利用方法研究》从498篇论文中脱颖而出,再获评优秀论文,成为唯一的企业获奖论文,并刊登于《信息网络安全》2025年第9期。这一成果不仅展示了我国在车联网安全研究领域的最新突破,也凸显了人工智能技术在推动汽车产业安全升级中的重要价值。










<<左右滑动查看更多>>
面向“十五五”,交通运输部正在深入推进“人工智能+交通运输”行动,将把人工智能在交通运输领域规模化创新应用作为主攻方向。但随着智能网联汽车的普及,车联网安全问题愈发严峻。车载系统架构日益复杂,其潜在漏洞可能导致远程控制、隐私泄露甚至行车安全威胁。如何高效验证并修复漏洞,已成为国内外学术界和产业界的焦点。

天融信科技集团胡雨翠
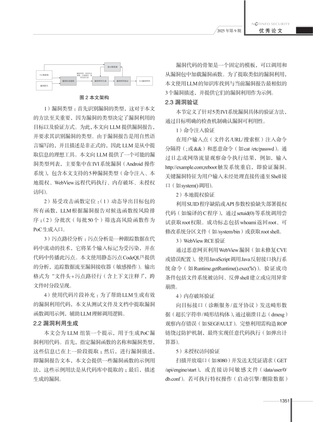
在第40次全国计算机安全学术交流会关基保护与人工智能安全分论坛上,天融信科技集团胡雨翠作为代表进行了《车联网安全自动化漏洞利用方法研究》论文的分享。她表示,传统的漏洞验证依赖人工编写概念验证(PoC)代码,不仅效率低,且受限于漏洞报告的非结构化表述,难以应对漏洞数量的爆发式增长。针对这一难题,论文提出了一种融合大语言模型与程序分析技术的自动化PoC生成与验证方法。该方法通过“信息提取—代码生成—漏洞验证—反馈优化”的闭环机制,实现了从非结构化漏洞描述到可验证PoC的端到端自动化。
研究显示,这一方法能够大幅缩短PoC生成周期,从过去的“天级”缩减至“小时级”,有效提升漏洞响应效率,减少70%以上的人工分析工作量。在具体实现上,该方法利用语义理解与代码生成能力,结合静态污点分析与动态执行验证,自动生成候选PoC并进行多轮验证和优化。研究团队设计了多模型对比实验,涵盖了当前业界具有代表性的9种主流大语言模型,并结合不同的数据导入策略展开评估。结果表明,该方法在代码完整性、可编译性和漏洞匹配度等指标上均表现优异,PoC生成成功率显著提升。

值得一提的是,该研究不仅在技术层面有所突破,也在应用价值与推广前景方面展现出巨大潜力。研究成果可广泛应用于车联网安全检测、渗透测试、红蓝对抗等场景,能够为车企安全团队、检测机构以及攻防演练平台提供针对性测试用例,覆盖IVI系统、协议栈等传统工具难以触达的攻击面,显著增强漏洞检测的广度与深度,助力构建高效、低成本、智能化的车联网漏洞验证体系。未来研究计划还将引入本地化知识库构建与新型攻击场景支持,以满足数据隐私与合规性要求,并持续扩展到CAN总线注入、AI对抗样本等前沿方向。
据了解,我国智能网联汽车道路测试和示范规模稳步扩大,全国已建成17个国家级测试示范区,正加快推进20个“车路云一体化”试点城市建设,累计开放测试示范道路35000多公里、发放测试示范牌照超过1万张。此次研究成果通过创新性地结合人工智能与安全检测,探索出一条车联网漏洞利用验证的新路径。未来,天融信将继续发挥在车联网安全领域的技术优势,与产业上下游共同推动标准制定与落地应用,为智能汽车构筑更加坚固的安全防线。