来源 :北极星风力发电网2025-11-17
近日,华锐风电与九鼎新材互诉案有了最新进展:
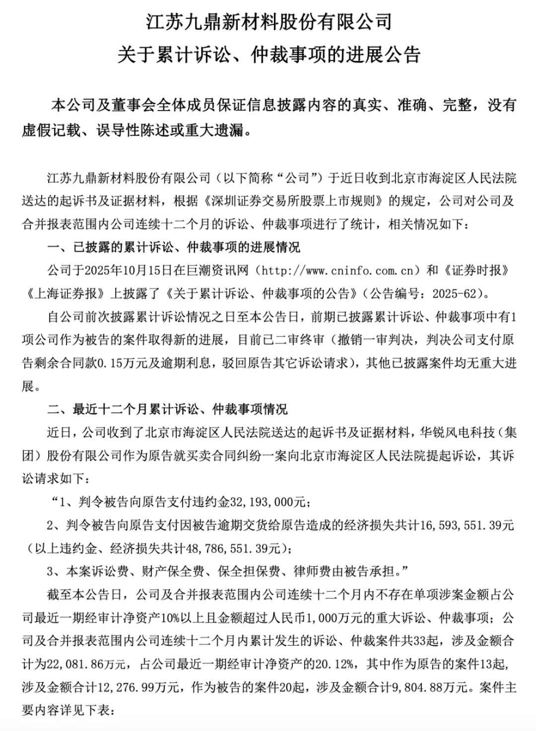
11月12日,华锐风电发布公告称,因九鼎新材逾期交付80套风电叶片中的31套,已向北京海淀区法院起诉索赔约4878.66万元(含违约金3219.3万元、额外采购损失1659.36万元)。该案9月12日已立案,但尚未开庭审理。11月14日九鼎新材发布公告,确认已收到法院送达的相关起诉书及证据材料。
九鼎新材此前起诉华锐风电及其甘肃子公司,涉案金额约9059.39万元,该案已被酒泉市肃州区法院受理。截至今日,九鼎新材披露华锐风电方面已提交管辖权异议,后续审理需先等待该争议的处理结果。
公告如下:
