来源 :挖贝网2022-01-24
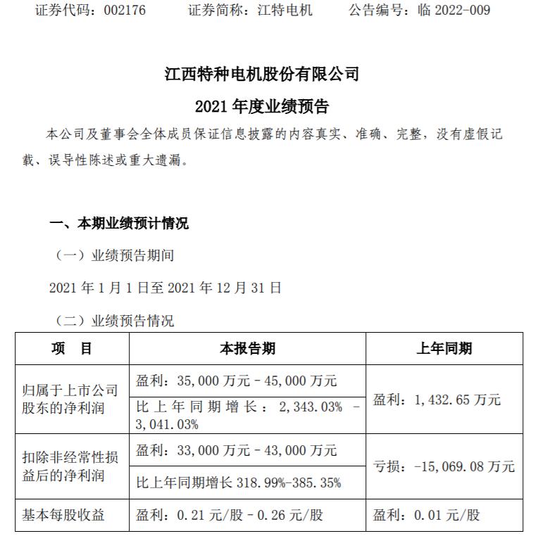
1月24日,江特电机(002176)近日发布2021年度业绩预告,报告期内归属于上市公司股东的净利润35,000万元-45,000万元,比上年同期增长2,343.03%-3,041.03%;基本每股收益0.21元/股-0.26元/股。

报告期内,碳酸锂业务外部环境持续向好,下游需求增长,其销售价格同比较大幅度上涨,公司碳酸锂业务产销量较上年同期大幅度增长,其营业收入及盈利能力均有较大幅度的增长。
江特电机目前主要从事三大业务板块:锂产业、汽车产业及智能机电产业。