chaguwang.cn-查股网.中国
查股网.CN
正邦科技(002157)内幕信息消息披露
 
个股最新内幕信息查询:    
 

百亿上市猪企正邦科技突然公告,将有退市风险!

http://www.chaguwang.cn  2023-01-19  正邦科技内幕信息

来源 :V观财报2023-01-19

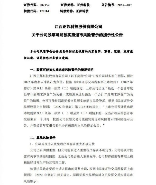
  1月17日晚间,百亿上市猪企正邦科技突然公告,公司可能被深交所实施退市风险警示。正邦科技(002157)18日开盘即跌停,盘中一度开板,随后快速回封。截至11点,该股报3.7元,跌停板上封单达55万手。 图片 正邦科技股票交易或被深交所退市 经正邦科技财务部门测算,预计2022年度期末净资产为负值。根据相关规定,公司可能被深交所实施退市风险警示。同时,正邦科技已启动预重整,但公司能否进入重整程序存在不确定性。如果法院裁定受理申请人提出的重整申请,根据相关规定,深交所将对公司股票交易实施退市风险警示。 如果法院正式受理对公司的重整申请且重整顺利实施完毕,将有利于改善公司的资产负债结构。 不过,即使法院正式受理重整申请,后续仍然存在因重整失败而被宣告破产并被实施破产清算的风险。如果正邦科技因重整失败而被宣告破产,则根据相关规定,公司股票将面临被终止上市的风险。 图片 同日,正邦科技还公告,收到法院延长预重整期限决定书,决定延长正邦科技股份有限公司预重整期间至2023年4月22日。 据了解,此前南昌中院于2022年10月24日作出决定,对正邦科技启动预重整。1月11日,正邦科技预重整临时管理人以正邦科技系上市公司,资产较多、情况复杂,且预重整期间涉及春节假期,临时管理人尚需对正邦科技资产开展详细调查及梳理等原因,向南昌中院提交延长正邦科技预重整期限的申请。对此,南昌中院认为,正邦科技临时管理人的申请符合相关规定。 关于正邦科技破产重整进度情况,有投资者曾在互动平台上提问称,正邦科技子公司正邦养殖及其9家子公司被裁定实质合并重整,是否意味着前期财务造假? 正邦科技则对此回应称,9家子公司合并重整的主要原因是基于维护公司整体重整价值、公平清偿债权人,整体过程合法合规。 此外,中国执行信息公开网还显示,近日江西正邦科技股份有限公司新增被执行人信息,执行标的1845万余元,执行法院为徐州市云龙区人民法院。 截至目前,该公司已累计被执行超1.6亿。 于正邦科技的“暴雷”,有市场分析称,是因为其踩错了猪周期节奏,猪多的时候行业亏钱,行业赚钱时公司缩减产能,陷入恶性循环。自上一轮周期上行末端起,正邦科技不惜加大杠杆举债扩张,但没等来猪周期,自己却深陷债务泥潭。 就正邦科技业绩以及公司重组进展等问题,18日致电正邦科技董秘办进行询问,但截至发稿时电话未能接通。 2022年生猪出栏同比下降43% 全年大概率亏损 1月9日晚间,正邦科技披露数据称,2022年累计销售生猪844.65万头,同比下降43.41%;累计销售收入89.54亿元,同比下降达69.87%。 对此,正邦科技坦言,2022年公司生猪销售数量及销售收入同比降幅较大,主要是由于公司出栏规模缩小及生猪出栏价格波动所致。 2022年较2021年减少了近650万头,同比降幅达43%。对比历年出栏量,高速扩张的正邦科技在2020年以“956万头”跃居上市猪企的第二位,而在去年其已经掉出千万头级别,出栏量排在上市猪企的第四位。 图片 图片来源:正邦科技公告 而在猪价大幅下滑的2022年12月,正邦科技销售收入也同比降近五成。数据显示,正邦科技12月份销售生猪48.71万头,环比上升64.67%,同比下降39.51%;销售收入6.67亿元,环比上升29.86%,同比下降48.34%。 受猪价回落等因素影响,五大猪企2022年12月的生猪销售收入环比普遍下跌。不过,单从2022年1-12月的累计收入来看,多数实现增长。 数据显示,2022年五大猪企中除正邦科技外,牧原股份、温氏股份、新希望、天邦食品生猪销售收入均实现同比增长,分别为1197.63亿元、410.55亿元、269.19亿元和87.31亿元,同比增59.49%、51.26%、41.02%和1.84%。 而在此之前,从正邦科技披露的三季报来看,正邦科技前三季营业收入133.76亿元,同比降66.54%;净利润为-76.44亿元,同比降6.88%。这也是前三季度五大猪企中,唯一一家陷入亏损的猪企。 彼时,正邦科技曾指出,前9月营收同比大降主要系受生猪行情影响,公司缩减规模,生猪出栏量及饲料销量减少,收入大幅下降所致。 正邦全年仔猪销量占生猪销量的比例达41%,远高于其他上市企业,如果以110公斤作为一头肥猪的标准出栏均重,则正邦科技有9个月的育肥出栏重均未达标,其中2022年7月最低,仅为71公斤。 如果其全年完成成本为一季度的20元/公斤,则正邦科技有5个月(7-10月)肥猪销售价格高于成本,并且此5个月的肥猪销量不及另外7个月的三分之一,据此计算正邦科技全年肥猪预计总计亏损2381万元,正邦科技全年肥猪销售大概率亏损。 前车之鉴,行业当警钟长鸣 正邦科技曾提到,生猪市场价格波动的风险是整个生猪生产行业的系统性风险,对任何一家生猪生产者来讲都是客观存在、不可控制的外部风险,对经营业绩有可能产生重大影响。 此前,正邦科技为解决资金危机,在2022年多次“断臂求生”,通过终止项目建设、出售子公司股权等多种方式,其中涉及的子公司至少有25家,在6-8月份连发转让股权的相关公告。2021年12月开始算起,包含正邦集团在内,正邦科技实施了向金融机构申请授信、签订战略合作协议等措施,涉及资金至少达1124.8亿元。 尽管正邦科技采取了各种省钱、筹钱的方式,但其面临的资金压力依旧很大。是否能够走出猪周期低迷期的至暗时刻,迎来自己的“黎明”?在规模化进程中,养猪业不乏前车之鉴,保持敬畏之心,以质取胜,勿以量抢市深陷“沼泽”难求生。

有问题请联系 767871486@qq.com 商务合作广告联系 QQ:767871486
www.chaguwang.cn 查股网