来源 :新能源ceo驿站2024-01-08
【驿站快讯】续航焦虑”目前依然是许多新能源车主的烦恼,尤其是冬季,续航往往只有其他季节的7成,太过寒冷甚至跌至5成。据报道,安徽合肥一家专精特新企业,研发的动力电池正极材料,能让新能源汽车冬天续航大大提升。
央视报道称,一般的电池在-20℃时,容量约为30%,而新正极材料能让电池容量在-20℃时保持在48%左右。这意味着,-20℃寒冷情况下,新能源汽车的续航将提升60%。

据了解,这家公司是合肥国轩电池材料有限公司,去年11月荣获安徽省新材料产业十强企业。
灰黑色的磷酸铁锂粉末,是动力电池中最关键的正极材料,对电池能量密度、安全性能、循环寿命等指标均有重要影响。为了让动力电池有更高的能量密度,如何在有限的体积内放入更多的磷酸铁锂粉末,同时又留有合理缝隙,让电解液充盈其中,是研发人员需要平衡的难题。放大3000倍来看,研发人员通过特殊的工艺,刻意将粉末颗粒做的大小不一,以便让它们互相支撑填充。目前已能够实现单体210瓦时每公斤的能量密度,处于全球领先水平。
一般的电池在零下20℃时,容量仅为30%左右。而通过调整正极材料里的颗粒结构,在零下20℃时,合肥国轩电池材料有限公司研发的材料已经能让电池容量保持在48%左右。
来源:综合报道

各有关单位:
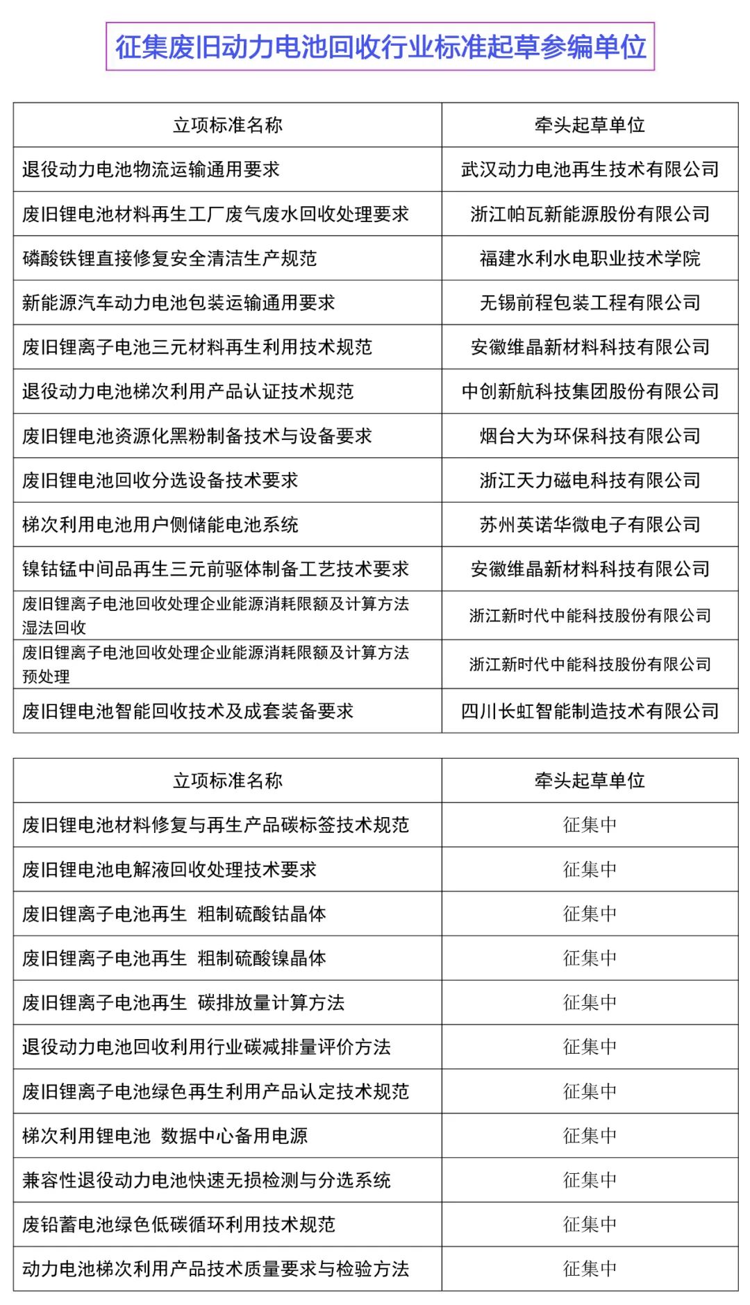
为贯彻落实《中华人民共和国标准化法》、国务院《深化标准化改革方案》、国家标准化管理委员会和民政部发布的《团体标准管理规定》(国标委联【2019】1号)等文件精神,加强行业标准体系建设,提升团体标准对市场发展的技术支撑和基础保障水平。废旧锂电池是宝贵的“城市矿山”,退役动力电池绿色再生和梯次利用是保障报废动力电池材料高效回收与循环利用的重要基础。由中国电子节能技术协会电池回收利用专业委员会组织的《废旧锂离子电池三元材料再生利用技术规范》、《废旧锂离子电池再生粗制硫酸钴晶体》等多项团体标准,现面向相关行业征集标准起草单位。
为保障标准的广泛代表性,科学性和实用性,现公开征集相关生产企业、科研单位、应用技术单位共同参与起草。
