为全面落实国企改革深化提升行动和“双示范”企业重点工作任务,优化人力资源配置,拓宽选人用人渠道,挖掘内部人才潜力,加快选拔培养年轻干部的力度,激发公司改革发展的内生动力,结合黑猫股份实际用人需求,经黑猫股份竞聘工作领导小组同意,现面向黑猫集团内部开展相关处室管理岗位公开竞聘,现将相关事宜公告如下:
一、竞聘岗位
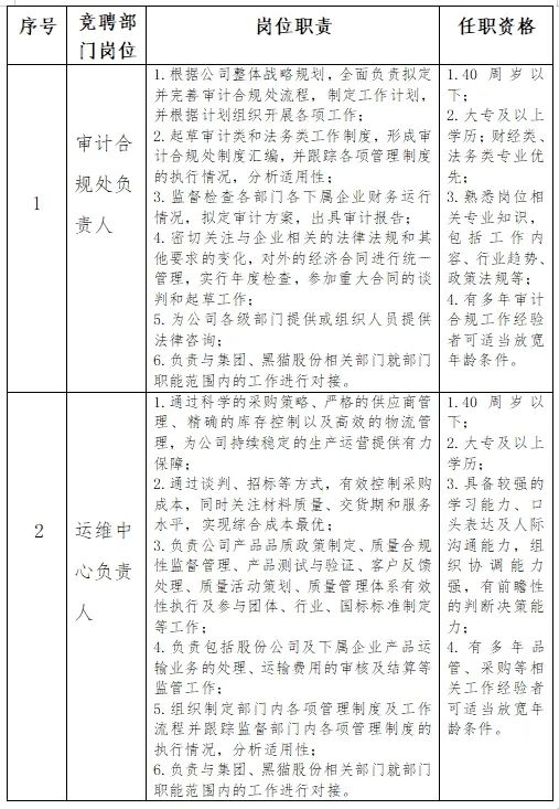
江西黑猫炭黑股份有限公司审计合规处管理岗位1个;
江西黑猫炭黑股份有限公司运维中心管理岗位1个。
二、竞聘资格及条件
(一)报名资格
参与竞聘的人员应为集团职工,并符合以下条件之一:
1.任职级时间满2年的副科级及以上中层管理人员;
2.根据《关于印发景德镇黑猫集团职业规划管理制度(试行)的通知》(黑猫集办〔2022〕17号)文件精神,已评聘满一年及以上的P3经理职级及以上人员。
(二)基本条件
1.具备较高的政治素养、对党忠诚、对企业忠诚,坚决执行党的路线方针政策;
2.具有胜任岗位职责所需要的政治理论、政策水平和工作能力;
3.工作思路清晰、讲原则,具有良好的学习能力和较强的团队合作精神,具备担任中层管理人员所需的组织领导、协调管理能力;
4.熟练掌握office等办公软件,具备一定的自动化办公软件、平台操作能力;
5.近两年干部考核结果为“称职”等次及以上。
(三)其他条件
符合岗位所需的年龄、学历以及专业技能和工作经验等岗位所需要的其它条件(详见下表,岗位职责同见)。

(四)有下列情形之一者不得参与竞聘
1.受处分影响期限未满的;
2.被纳入失信被执行名单的;
3.被函询、举报等正在调查的;
4.有需要任职回避情形的。
三、竞聘程序
(一)信息发布
竞聘公告在黑猫股份微信平台上发布,并同步发布在黑猫股份本部办公大楼一楼公共区域。
(二)组织报名
1.采取员工自主报名方式,鼓励符合申报条件的人员积极报名参加竞聘,人数不限,每人报名竞聘岗位数不得超过1个;报名信息应真实准确,弄虚作假者取消竞聘资格,并追究相关作假责任。
2.报名时间:自公告发布之日起,报名截止时间为2025年2月14日17:00止;期间可至股份公司人力资源处(黑猫股份三楼)登记报名,逾期未登记,视为自愿放弃竞聘资格。
(三)资格审查
黑猫股份人力资源处及竞聘岗位管理部门依据岗位竞聘要求对报名人员竞聘资格进行审查,确定入围人选。
(四)综合测试
1.综合测试分为笔试和面试,笔试成绩在综合测试总分中占30%权重,面试成绩占70%权重;
2.按照不同岗位,全权由第三方单位拟定笔试、面试内容,并对笔试、面试以及综合成绩考评等环节进行测试;
3.综合测试由股份纪委全程进行监督。
(五)确定初步人选
领导小组根据综合测试成绩情况,拟定相关管理岗位考察对象意见,并按照组织程序,呈报公司相关会议进行研究审议。
(六)组织审查
由黑猫股份人力资源处、纪委部门,采取访谈、面谈、查阅档案、征求廉政意见和社会背景调查等方式,对竞聘者的政治素养、廉洁自律、职业素养、工作态度等开展调查,并出具审查结果。如相关人员审查结果不合格,则由竞聘领导小组重新提出考察对象,过会研议决定。
四、有关要求
为加强监督、指导,确保竞聘过程中各阶段工作的透明度,黑猫股份纪委对本次竞聘进行全过程监督(监督电话:0798-8398987),并遵守以下纪律要求。
(一)确保公开、公平、公正,不事先内定人选,实施过程注重实效、保证质量,力戒形式主义;
(二)在竞聘过程中,严禁跑官、拉票、作弊等非组织行为,对违反有关规定的取消竞聘资格,按有关规定处理;
(三)严格按照竞聘工作方案规定的内容和程序操作,不在实施过程中随意更改;
(四)客观、全面地反映和提供考察对象的真实情况,不夸大、隐瞒或者歪曲事实;
(五)竞聘工作领导小组和工作人员严格遵守工作纪律,严格执行保密制度和回避制度。
五、其它
本次竞聘工作由黑猫股份人力资源处作最终解释。
江西黑猫炭黑股份有限公司
2025年1月26日