chaguwang.cn-查股网.中国
查股网.CN
云南能投(002053)内幕信息消息披露
 
个股最新内幕信息查询:    
 

IRR6.04%-6.48%!云南能投拟投建137.5MW风电项目

http://www.chaguwang.cn  2026-04-10  云南能投内幕信息

来源 :风芒能源2026-04-10

  风芒能源获悉,4月9日,云南能源投资股份有限公司(简称:云南能投)发布多个公告,涉及3个风电项目投资等。本次公告所涉投资风电规模137.5MW。

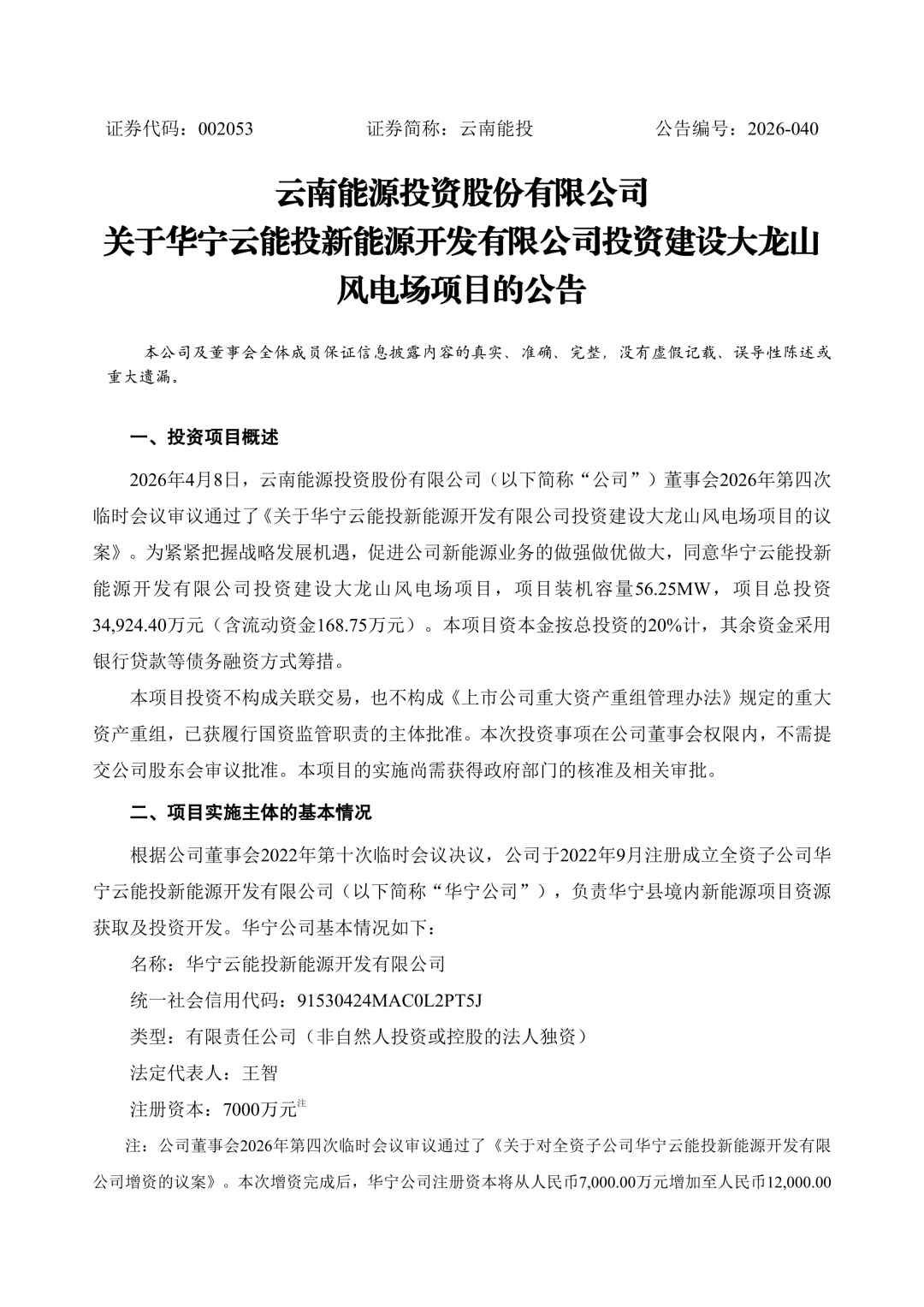
  根据《关于华宁云能投新能源开发有限公司投资建设大龙山风电场项目的公告》,为紧紧把握战略发展机遇,促进公司新能源业务的做强做优做大,云南能投同意华宁云能投新能源开发有限公司投资建设大龙山风电场项目,项目装机容量56.25MW ,项目总投资34,924.40万元(含流动资金168.75万元)。

  该项目已列入云南省2025年第一批新能源项目开发建设清单。项目位于玉溪市华宁县青龙镇东北部的山脊及山顶台地上,项目总体建设条件较好。项目建设规模为56.25MW,工程总工期为8个月。项目投产后年上网电量13,135万千瓦时,年等效满负荷小时数约2,335小时。

  根据项目可研报告,项目总投资34,924.40万元(含流动资金168.75万元),按上网电价0.2624元/kW·h(含税)测算,项目资本金财务内部收益率为6.31%。

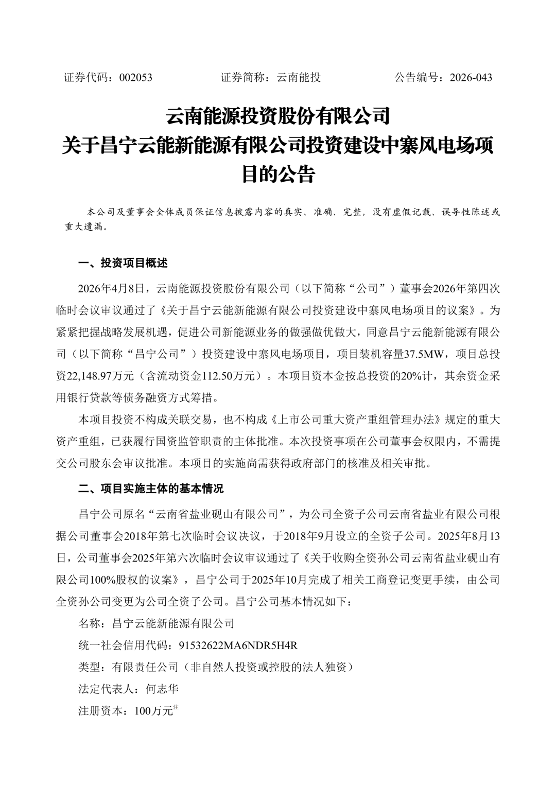
  根据《关于昌宁云能新能源有限公司投资建设中寨风电场项目的公告》,为紧紧把握战略发展机遇,促进公司新能源业务的做强做优做大,云南能投同意昌宁云能新能源有限公司(以下简称“昌宁公司”)投资建设中寨风电场项目,项目装机容量37.5MW,项目总投资22,148.97万元(含流动资金112.50万元)。

  该项目已列入云南省2025年第一批新能源项目开发建设清单。项目位于保山市昌宁县,场址涉及昌宁县温泉镇和田园镇,项目总体建设条件较好。项目建设规模为37.5MW,工程总工期8个月。项目投产后年上网电量7,753万千瓦时,年等效满负荷小时数为2,067小时。

  根据项目可研报告,项目总投资22,148.97万元(含流动资金112.50万元),按上网电价0.2621元/kW·h(含税)测算,项目资本金财务内部收益率为6.04%。

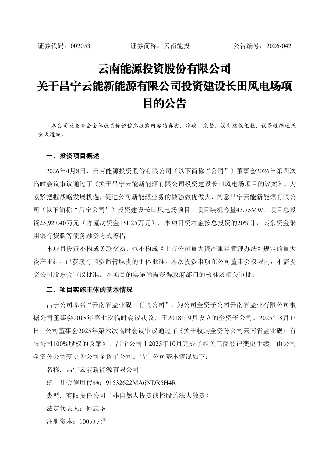
  根据《关于昌宁云能新能源有限公司投资建设长田风电场项目的公告》,为紧紧把握战略发展机遇,促进公司新能源业务的做强做优做大,同意昌宁云能新能源有限公司(以下简称“昌宁公司”)投资建设长田风电场项目,项目装机容量43.75MW,项目总投资25,927.40万元(含流动资金131.25万元)。

  该项目已列入云南省2025年第一批新能源项目开发建设清单。项目位于保山市昌宁县,场址涉及昌宁县温泉镇和漭水镇,项目总体建设条件较好。项目建设规模为43.75MW,工程总工期8个月。项目投产后年上网电量9,261万千瓦时,年等效满负荷小时数为2,117小时。

  根据项目可研报告,项目总投资25,927.40万元(含流动资金131.25万元),按上网电价0.2621元/kW·h(含税)测算,项目资本金财务内部收益率为6.48%。

  公告指出,云南能投目前已投产发电的新能源(包括风电和光伏)总装机容量271.986万千瓦,项目投运可增加公司新能源装机容量。

  项目投资可能存在九项风险,包括电力市场消纳风险、电价政策风险、项目征占用地补偿过程中的风险、项目的审批风险、工程质量风险、建设期和运营期安全风险、成本控制及利率风险、运营期发电量未达到设计值的风险、不可抗力风险等。

  公告明确了风险及其应对措施。

  其中,目前云南新能源处于装机激增与系统调节能力不足的阶段性矛盾阶段,在构建新型电力系统的要求下,云南省正通过加快新型储能建设、机制创新、区域协同等方式逐步缓解调峰矛盾,促进新能源项目接入和消纳问题的改善。本项目实施过程中要做好全过程成本控制,同时关注风电场调节技术的进步和运用(例如构网型风电场技术的运用)以及考虑项目的储能配置,此外应关注政策的变化,特别是绿电直供等政策的调整优化以及对项目消纳的改善。

  公告表示,所涉风电项目的实施尚需获得政府部门的核准及相关审批。

  三个风电项目投资公告详情见下:

有问题请联系 767871486@qq.com 商务合作广告联系 QQ:767871486
Copyright 2007-2026
www.chaguwang.cn 查股网