chaguwang.cn-查股网.中国
查股网.CN
云南能投(002053)内幕信息消息披露
 
个股最新内幕信息查询:    
 

云南能投获得约2800万的可再生能源电价补贴

http://www.chaguwang.cn  2023-11-20  云南能投内幕信息

来源 :北极星电力网2023-11-20

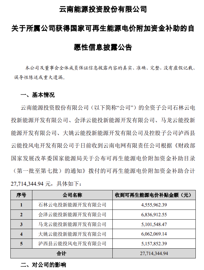
  11月18日,云南能投发布《云南能源投资股份有限公司关于所属公司获得国家可再生能源电价附加资金补助的自愿性信息披露公告》。

  根据公告显示,云南能源投资股份有限公司的全资子公司石林云电投新能源开发有限公司、会泽云能投新能源开发有限公司、马龙云能投新能源开发有限公司、大姚云能投新能源开发有限公司及控股子公司泸西县云能投风电开发有限公司于日前收到可再生能源电价附加资金补助合计27,714,344.94 元。

  

  screenshot20231120.png

有问题请联系 767871486@qq.com 商务合作广告联系 QQ:767871486
www.chaguwang.cn 查股网