来源 :挖贝网2022-07-11
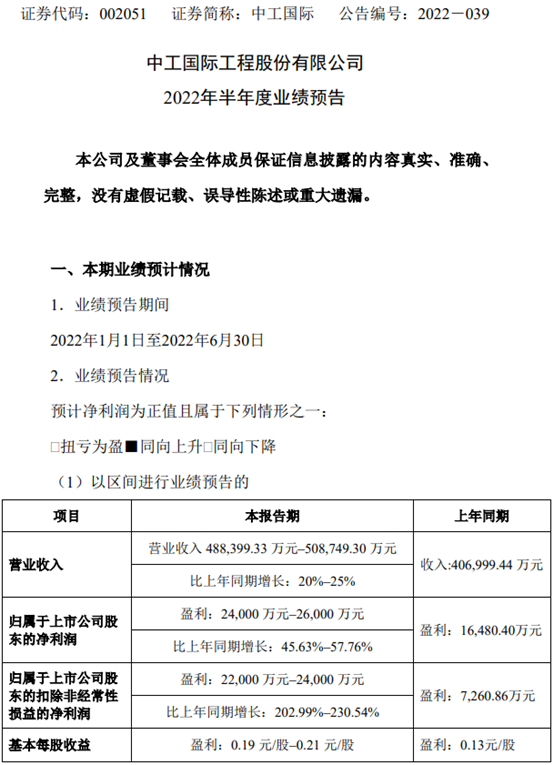
7月11日,中工国际(002051)近日发布2022年半年度业绩预告,预计22022年上半年营业收入488,399.33万元–508,749.30万元,上年同期406,999.44万元,比上年同期增长20%–25%;归属于上市公司股东的净利润24,000万元–26,000万元,上年同期16,480.40万元,比上年同期增长45.63%–57.76%;基本每股收益0.19元/股–0.21元/股,上年同期0.13元/股。

报告期内,公司克服境内外疫情不利影响,持续做好项目履约和市场开发,着力构建国内国际双循环相互促进的新发展格局。公司围绕“十四五”战略规划,把握RCEP生效和“稳增长”政策机遇,在伊拉克、菲律宾、印度尼西亚、圭亚那等海外市场连续签署多个“一带一路”重点项目和民生类项目,在国内深耕医疗健康、现代物流、清洁能源、客运索道、智能仓储等优势领域,强化科技引领和协同融合,力推各项改革和经营举措,有效激发内部活力,公司国内外业务发展势头良好,经营业绩持续向好。
报告期内,美元汇率持续走高,公司汇兑收益较去年同期增加。
资料显示,公司在已形成的工程承包、设计咨询、装备研发与制造、投资运营、贸易物流五大业务基础上,强化科技引领和协同融合,优化资源配置,推动战略转型、业务转型和商业模式转型,重点构建“设计咨询与工程承包”、“先进工程技术装备开发与应用”、“工程投资与运营”三大业务板块。