华帝股份当前面临的核心矛盾,在于家族化治理结构的集中化趋势与企业经营质量的多维承压之间的结构性失衡。这一矛盾在财务表现、研发投入、现金流健康度及用户体验等层面呈现显著关联性,亟需优化经营调整策略实现突破。唯有推动治理现代化与技术品牌升级深度融合,华帝股份才可能化解家族控制引发的治理效能矛盾,重构可持续增长基础,在厨电行业高端化转型中重获竞争优势。
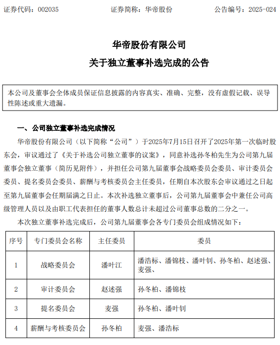
近日,华帝股份有限公司(002035.SZ,简称“华帝股份”)公告了《关于补选公司独立董事的议案》,宣布补选孙冬柏先生为公司第九届董事会独立董事。

此次新董事会7人全部就位,值得注意的是,董事会似乎锁定在了“潘氏家族”手中——7名董事里,除了3名独董,另外4人全部姓潘。其中,虽然潘浩标与董事长潘叶江无关联关系,但潘锦枝与潘叶江为叔侄,职工董事潘叶钊与潘叶江为兄弟。
改组董事会的同时,华帝股份也随之对公司章程进行了修订,删除了“创始人亲属不得担任高管”的条款,进一步巩固了其治理架构的集中化趋势。这让“华帝七君子”时代留下的“股权均衡、不让亲戚进厂”的老规矩彻底成为历史。
另一方面,财报数据显示公司经营正面临考验,2025年一季度营收与净利同比双降,高毛利、低净利的状况则反映出经营效率与资金周转压力并存。在成功改变过往股权与管理权分散的局面后,由潘氏家族主导的华帝股份,当前面临的关键课题在于——如何在提升决策与运营效率的同时,确保公司治理结构的规范、透明与有效。
营收与利润双下滑,成本和研发待改善
华帝股份近五年营业收入呈现稳定增长态势,但增长动能有所减弱。据企业年报披露,2023年实现营业收入62.33亿元,同比增长7.12%;至2024年,营收规模达63.72亿元,同比增幅收窄至2.23%。在盈利方面,近5年的归母净利润先降后升,但都在1至5亿元区间内,2022年最低时仍有1.43亿元,2024年最高时则达到4.85亿元。
值得注意的是,2025年第一季度风向忽变,营业收入12.60亿元,较上年同期下降8.80%;归母净利润1.06亿元,同比下降14.33%。这是公司2021年以来首次财报中出现营收与净利双降的情况。
数据来源:iFind同花顺
盈利压力的原因之一来自原材料的成本刚性。据企业年报披露,2024年,吸油烟机、炊具、热水器及其他产品的原材料分别占营业成本的32.69%、18.57%、20.25%和13.55%,合计占比达85.06%。其中,吸油烟机、炊具、热水器三大品类的原材料成本较2023年分别上升1.21%、0.45%和1.66%。

图片来源:华帝股份年报
与此同时,华帝股份的研发投入也与部分同行竞争对手存在差距。数据显示,华帝股份近五年研发费用率呈现波动,2024年为4.12%,虽较上年有所提升,但仍低于2020年至2022年的水平。与亿田智能和火星人相比,亿田智能近五年研发费用率呈稳定上升趋势,2024年达到6.52%,较华帝股份高出2.40个百分点;火星人的研发费用率虽在2020年至2021年间低于华帝股份,但其持续投入使其在2023年实现超越,至2024年进一步提升至7.75%,约为华帝股份同期水平的1.88倍。这表明华帝股份在研发投入力度正在被竞争对手反超,这对于公司的长期竞争力可能有所抑制。
数据来源:iFind同花顺
现金流不稳,遭投诉不断
从现金流方面看,华帝股份近五年的现金流状况也呈现阶段性波动特征。据企业年报披露,经营活动产生的现金流量净额自2020年转正后持续保持正值,但年度间存在一定波动,2024年为6.32亿元,同比下降44.96%,反映主营业务造血能力有所减弱;投资活动产生的现金流量净额2023年由正转负,同比下降384.50%至净流出9.26亿元,2024年净流出额收窄至2.10亿元,同比上升77.38%;筹资活动产生的现金流量净额近五年均为负值,表明公司存在持续的偿债及现金分红压力。综合来看,公司在推进扩张战略的同时,需关注稳定主营业务现金流贡献,并平衡资本支出规模。
数据来源:iFind同花顺
与厨房电器行业(申万行业分类三级)的平均水平相比,华帝股份的盈利能力指标销售毛利率(40.71%)和销售净利率(7.59%)均低于中位值(41.87%和10.02%),资产负债率47.60%显著高于中位值37.64%,流动比例1.49则只有中位值2.83的一半左右,反映出偿债压力较同行更高。

图片来源:华帝股份年报
近期,黑猫投诉平台上出现了部分消费者关于华帝股份产品质量及售后服务的反馈。平台数据显示,截至发稿日,对华帝股份的累计投诉已达1333条。其中,消费者反映的具体问题包括燃气灶打不着火、炉具熄火以及售后服务响应不及时或不到位等。这些用户反馈信息提醒了,公司在力保产品可靠性的同时,也不能忽视售后服务体系的有效运行。只有推动产品与服务质量的双重提升,才能更好的维系消费者信任。

图片来源:黑猫投诉平台
截至7月21日,华帝股份A股收盘价6.50元,市值55.10亿元,市盈率11.80倍。较2017年高点40.98元(除权)只剩不足2成,2021年之后成交量虽较往年更高,但股价却长时间只在10元以下的低位徘徊,亟待公司业绩能有实质性改善。

图片来源:iFind同花顺
华帝股份当前面临的核心矛盾,在于家族化治理结构的集中化趋势与企业经营质量的多维承压之间的结构性失衡。这一矛盾在财务表现、研发投入、现金流健康度及用户体验等层面呈现显著关联性,亟需优化经营调整策略实现突破。唯有推动治理现代化与技术品牌升级深度融合,华帝股份才可能化解家族控制引发的治理效能矛盾,重构可持续增长基础,在厨电行业高端化转型中重获竞争优势。