chaguwang.cn-查股网.中国
查股网.CN
分众传媒(002027)内幕信息消息披露
 
个股最新内幕信息查询:    
 

美团王慧文视角,看分众传媒收购新潮的战略问题

http://www.chaguwang.cn  2025-04-13  分众传媒内幕信息

来源 :ZAKER2025-04-13

  行业里很久没有这么热闹的并购了,行业第一的分众传媒以 83 亿元估值,用股票对价+少量现金的方式,全资收购行业第二新潮传媒,引发了行业广泛的讨论。

  我最近看到的博主,大多是从股票和市场角度的分析,少有从战略和经营层面展开。我最近正好在第 3 次深度学习美团王慧文的《清华产品课》,正好讲到了"对数曲线"型业务的战略判断,非常适配分众和新潮所在的电梯广告行业。

  所以,我们就从市场集中度、规模效应等几个角度,来分析此次分众与新潮的并购,以及推演一下,梯媒行业的终局形态。

  市场集中度

  我们在判断一个行业的前景时,往往会用"市场规模"作为评估依据,比如中国广告协会发布的《2024 年全球及中国户外广告市场报告》,中国广告业 2024 年整体规模攀升至 1.5 万亿元,作为对比,中国整个图书行业零售市场规模为 1129 亿元,由此也能看出,广告行业是非常大的一个市场体量。

  但是,宏观背景下的"市场规模"数据,对于企业真正制定业务战略和方向的参照意义,其实比较有限。影响企业终局的因素中,"市场集中度"是一个非常关键的指标。

  市场集中度一般用 CR,例如 CR2 表示行业里最大的 2 家公司的市占率,CR 值越高,市场集中度越大。举个例子,中国电信行业目前只有 4 家,移动、联通、电信、广电,那电信行业的 CR4 就是 100%,市场集中度很高。

  我们对于市场集中度的判断,一般用讨论市场上最终能剩下几家企业的方式,对市场集中度进行判断。在商业环境中,最后剩下的企业,要么是 1 家,要么是 2 家,要么是 3 家,要么是 7 家,要么是无数家。

  我们分别对剩下企业的数量,进行一些拆解。

  一般"指数级规模效应"的行业最后只能剩 1 家,比如微信。规模效应的部分,我们在后面专门分析。如果这个行业最后只能剩 1 家,那竞争的要点,就是尽快达到马太效应的正向循环临界点,掌握先发优势,才能活下来,当然,能活下来,也就能成为最后的胜者。

  剩无数家的行业,最典型的就是餐饮。餐饮行业就是典型的大行业小企业,你很难想象餐饮行业最后只剩一两家寡头,所以对于终局能有无数家企业的行业,最应当关注的就是差异化,能做出自己独特的特色,就有机会在行业里立足。但相应的,天花板也会受到限制,没有办法利用规模效应的巨大杠杆,成就更大的生意。

  大部分行业里,最后剩下的玩家都是 2-3 家,这类行业的的典型特征,是规模效应的能量不是永远上升,而是在规模达到一定程度的时候,所产生的规模效应会减弱或倒退,因为这涉及到一个成本的问题。

  电梯广告这个行业,就是非常标准的剩 2-3 家的行业,因为无论是分众传媒还是新潮传媒,在竞争的态势下,都没办法吃下所有的电梯点位,同时,这个行业本身的供需关系,也不允许企业的规模效应无限扩张。

  规模效应

  判断行业终局的情况,离不开对行业的「规模效应」的认识。

  王慧文说:"规模效应在商业世界里的重要性,就像物理世界里的万有引力。"很多时候,能不能产生规模效应,是业务能否做大的前提。

  规模效应有 3 种情况,一种是指数增长曲线(图中 A),一种是线性增长曲线(图中 B),一种是对数增长曲线(图中 C),不同的曲线也代表着不同的竞争态势,进一步也影响着行业的终局。

  A 曲线指数增长,就是典型的网络效应,随着网络点位规模的增多,产生的规模效应,更是加快速度增长,规模越大,增速越大,这种情况下,最后的结果只有一家独大。比如社交网络的微信,使用微信的人越多,微信的势能越强。

  B 曲线是线性增长,规模与规模效应按照一定的斜率,线性上升,多一分努力就多一分收获。比如抖音,每多一个观众,抖音都能接纳,抖音的势能也就加大一点,因为抖音的供给端是内容,而内容的制作成本恒定,且内容趋近于无限,不会因为多看一遍增加成本或产生排他性,反而看的人越多,收益越大。类似的例子还有淘宝,每多一个买家,淘宝的价值就能增加一分,因为相对来说,卖家的供给也是趋近无限的。

  C 曲线是对数增长,初期随着规模增长,规模效应开始加大,显著提升效益,但达到了某一个阶段,规模增长带来的规模效应,就开始下降。因为规模效应有制约,所以这类型曲线对应的行业终局,一般会剩下 2-3 家。

  电梯广告行业就是典型的 C 曲线,在最早期的时候,每增加一个点位,带来的规模效应就快速增加,所以分众传媒和新潮传媒在竞争最激烈的时候,就是以疯狂抢占点位作为竞争手段。

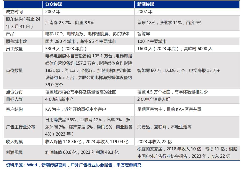
  根据申万宏源的数据,目前分众有约 309 万点位,覆盖约 300 座城市,新潮传媒有 100 多座城市内的 81 万媒体终端点位。双方在点位扩张上,有意识地进行了差异化,分众专注于一二线城市的写字楼、商场等高价值点位,新潮则是在二三四线城市的社区作为起点,采用"低线打高线"的扩张策略。

  电梯广告行业的规模效应,主要是以下链路:

  电梯点位增多触达用户数量增多签约广告主能力越强广告主数量增加点位利用效率增加摊薄单个点位成本能拿下的电梯点位更多

  同时,在互联网时代,还有另外一条隐形的规模效应,就是随着规模的增加,技术能力对于人群的分析也会更精准,对于用户画像的大数据化,进一步增加了单点位的收入产出。

  但是,这个点位增加所产生的正循环,是不是能一直进行?答案是否定的,因为电梯广告行业,会触发对数曲线规模效应的"双边网络且同边负效应"。

  对于无论是分众还是新潮这样的电梯广告公司来说,它们在市场上,一根扁担挑两头,左边是客户,右边是广告展示的电梯点位,只有两边匹配上,才能发挥出价值,所以,电梯广告行业是供需模型,供给和需求的匹配是关键。

  可是在电梯广告的模型里,无论是左边的客户,还是右边的电梯点位,都是有限的。能投放电梯广告的客户就那么多,分众拿下,新潮就少一个,新潮签了,分众就没得签,所以新潮当年还干过"5 折抢分众客户"的事儿。另一头,电梯点位的数量,随着中国城镇化,看似是不断增长的,但是优质的广告点位就那么多,所以点位被抢走了,那就是实打实的没了。同时,即使是同一家公司的点位,给了这个客户,就没办法给另一个客户,哪怕有两个客户想签约,但因为点位只能给一个,所以也只能签一个。

  这就叫"同边的负向竞争",会极大的限制规模效应的释放。所以电梯广告公司在点位达到一定数量时,"同边负效应"就会非常明显。

  所以鏖战这么多年,作为行业第一第二的分众和新潮,早已进入争夺一个电梯一个电梯的拉锯巷战,一旦进入巷战,点位的刚性成本就会上升,利润反而下降。所以这就陷入了博弈论中的囚徒困境,不打,市场份额被抢走,规模效应曲线被遏制;打,越打利润越低,挣得钱反而更少了。

  世纪并购

  为什么有媒体称,此次分众并购新潮,是"世纪并购"?

  一方面是因为本次并购规模较大,另一方面,也是最为关键的,此次并购其实是竞争双方的默契,实现了"囚徒困境"状态下的最优解。

  前面我们讲到,对数型规模效应的行业,最终的市场集中度上会剩下 2-3 家企业,这是比较正常的。

  在电梯广告领域,分众占据约 60%的市场份额,新潮占 15%-20%,两家吃下了电梯广告行业 80%以上的市场份额(CR2=80%),市场集中度已经非常高了。剩下的份额由大量地区性的小广告公司分散吃下,除了行业第三的梯影传媒外,基本上都不具备任何挑战分众和新潮的实力。

  这样的竞争态势,一般情况下,行业双寡头的格局会一直存在,因为单论竞争,谁也吃不下谁。比如美团和饿了么,也是典型的对数型规模效应行业,就是 2 家企业长期共存;又比如当年的 OFO 和摩拜,因为不愿意合并反而被外力摧毁两败俱伤;再比如长视频网站的优爱腾,成立快 20 年,亏掉了 1000 多亿,至今还没盈利。

  如果在跳出竞争获胜的思路,从盘外想办法呢?我们作为上帝视角,此时一定脱口而出,行业寡头直接合并,那不就是最优解?

  但现实情况中,直接合并会有很多问题。外部原因有反垄断监管,以及双方背后众多投资人的利益博弈;内部原因也有多年竞争下的仇视,哪怕就简单举个小例子,合并之后,到底听谁的?我是行业老二的 CEO,但甭管第一第二,我毕竟也是一家一年 20 多亿公司的老大,合并了虽然公司第一了,但我本人不就成老二了?甚至还可能出局。

  所以在囚徒困境中,行业老大与行业老二合并,其实有很多血雨腥风,很多情况下,双方不仅不愿意携手共创辉煌,反而会因为盲目竞争两败俱伤。

  这次分众收购新潮,之所以能够成功,其实是因为新潮愿意"让步"。新潮 CEO 张继学在朋友圈说:在 AI 时代下,户外广告数字化是必然趋势,新潮的梦想就是打造线下数字化媒体平台,和分众合作是实现梦想的更有路径。张继学的目标是实现梦想,至于这个梦想是用分众的名义实现,还是新潮的名义实现,这并不重要,这为双方握手言和创造了必要的基础。不仅如此,张继学也甘心屈居第二,成为分众的首席增长官。很大程度上,本次合并能够达成,新潮和张继学的自我让步,起到了非常大的作用。

  合并之后,电梯广告行业一家独大,分众吃下新潮的优质点位和客户资源,规模效应的曲线再次上扬。对于这次合并后的市场表现,我个人是持一个相对看好的态度。

  收购新潮之后,新的分众集团获得更深的行业护城河,优势更加明显,互补点位增加带来的营销合力也就更大。同时,分众也在短时间内,迅速吸收了包括张继学在内的众多人才,在即将到来的 AI 时代,有了更大的赢面。

查股网为非盈利性网站 本页为转载如有版权问题请联系 767871486@qq.comQQ:767871486
Copyright 2007-2025
www.chaguwang.cn 查股网