当全国主要城市土地溢价率暴跌超8成,房企集体陷入拿地"静默期"时,央企背景的招商蛇口却以59%的一线城市拿地占比逆势布局。
这家总资产超万亿的房企,在行业寒冬中既面临销售下滑57%的净利润压力,又手握2.99%融资成本的优势。
本文通过多维拆解,带你看懂地产股在冰火交织中的生存逻辑。
一、消息面分析
1、政策与行业动态:
住建部近期明确"三大工程"实施路径,将城市更新项目资本金比例从25%降至20%,同时REITs扩募政策落地。
招商蛇口作为首批发行保障房REITs的房企,已在北京通州、上海静安获取高溢价地块,显示政策红利下的差异化布局能力。
2、公司公告与事件:
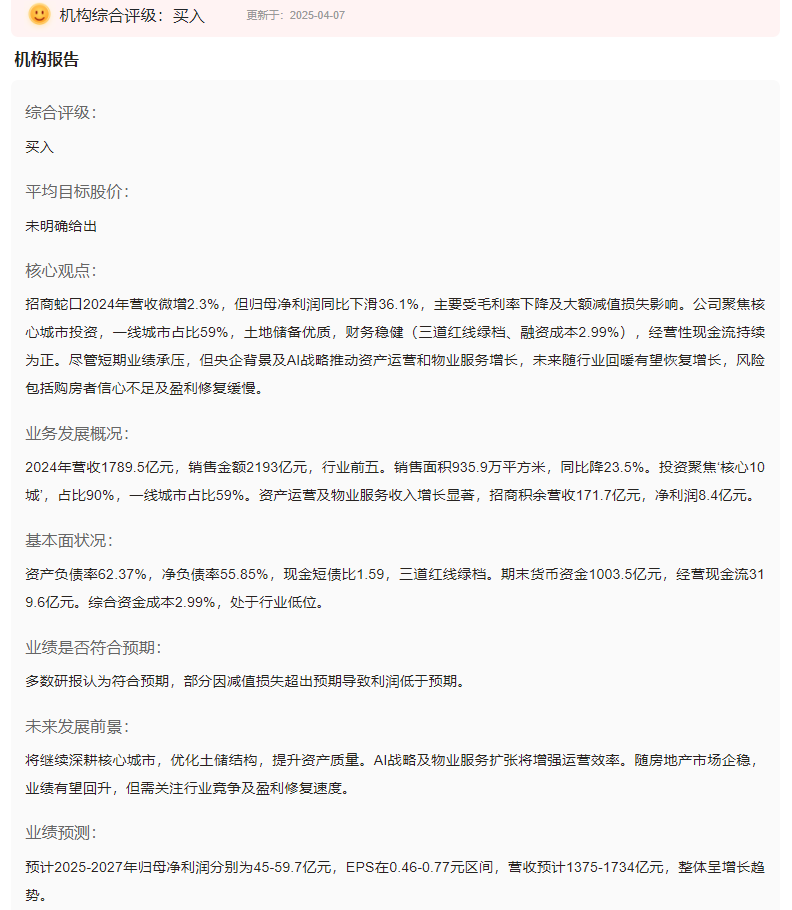
2024年半年度业绩预告显示,公司归母净利润同比下滑57.27%,主要因杭州、成都项目计提存货跌价准备。
但经营性现金流连续3年为正,融资成本降至2.99%创行业新低,财务安全垫明显厚于民企同行。
3、市场热点关联性:
在"中特估"概念催化下,机构资金持续加仓央企地产股。招商蛇口近期获主力资金连续5日净流入,累计金额达1.37亿元,显示资金对政策托底预期的博弈。

二、技术面分析
1、短期趋势与指标:
股价在8.5元附近形成双底支撑,MACD指标在零轴下方金叉,RSI(14)回升至45中性区域。但受制于60日均线压制,需关注量能能否突破20日均量线。
2、量价关系:
7月日均成交量环比增长38%,但换手率仅0.5%仍处低位,显示反弹缺乏散户跟风。北上资金持仓占比从2.1%提升至2.7%,机构吸筹迹象明显。
3、历史对比与未来预期:
当前市净率0.68倍接近2018年低谷,但股息率3.2%创十年新高。若突破9.2元压力位,技术形态将转为头肩底反转结构。
三、资金面分析
1、主力资金动向:
二季度公募持仓增加4200万股,其中易方达旗下3只基金合计增持超亿元。但融资余额从14.3亿降至11.9亿,杠杆资金撤退形成多空博弈。
2、股东结构与增减持:
前十大股东持股占比提升至68.7%,证金公司连续两个季度增持。员工持股计划完成0.93%股份回购,成本均价8.2元形成心理支撑。
3、市场情绪指标:
期权市场看涨合约持仓量激增200%,但隐含波动率仅28%处于历史30%分位,显示市场对方向突破存在分歧。
四、基本面分析
1、财务健康度:
"三道红线"全面绿档,有息负债中74%为银行借款,年内到期债务仅占12%。但毛利率从24.1%下滑至18.7%,盈利修复仍需等待房价企稳。
2、业务增长点:
城市更新项目储备超3000万方,物业收入同比增长41%。深圳太子湾邮轮母港等持有型物业开始贡献稳定现金流,REITs扩募打开轻资产转型通道。
3、风险与机遇:
短期面临限售股解禁压力(9月2.3亿股流通),但央企背景在土拍市场具备信用优势。若行业出清加速,其市占率有望从2.1%提升至3.5%。

五、综合分析
1、多维度综合分析
政策托底与市场下行形成对冲效应,资金更看重企业"活下去"而非"高增长"。
招商蛇口的央企信用+低成本融资构成安全边际,但需警惕三四线城市存货减值风险。技术面与资金面出现背离信号,或进入震荡磨底阶段。
2、点评
房企估值体系正在重构:从"规模溢价"转向"现金流折现"。招商蛇口手握年租金收入45亿的持有物业,这类资产在REITs市场可形成独特估值锚。