来源 :REITs家2024-06-12
一、本基金的整体架构
本基金的整体交易架构如下图所示:
二、基础设施项目概况
本基金首次发行拟持有的基础设施项目的资产范围为:
(1)位于深圳市南山区港湾大道太子湾人才公寓一期的太子湾项目,包括 1 栋保障性租赁住房,共有可出租保障性租赁住房 462 套,配套商业 15 套以及地下车位 182 个;
(2)位于深圳市南山区工业八路东招商桃花园五期的林下项目,包括 3 栋公共租赁住房(高级人才公寓),共有可出租公共租赁住房 465 套,地下车位 320 个,不含配套商业。
截至 2023 年 12 月 31 日,太子湾项目由乐宜置业(即“项目公司(太子湾)”)所有,林下项目由桃花园置业所有。根据交易安排,林下项目拟在本基金获取注册批文前完成由桃花园置业公司分立至项目公司(林下)的资产重组工作。
(1)太子湾项目
整体区位:项目所处的南山区蛇口国际海洋城3,所处片区是南山区三大示范工程之一,也是南山区规划建设的重点专业服务业发展集聚片区之一,重点布局电子信息、海洋金融、生物医药、港口物流等产业,规划打造具有世界影响力的海洋科技创新中心。项目 3 公里范围内分布有招商积余大厦、招商局广场、中集集团总部大楼等优质商务办公楼,以及分布有蛇口网谷、南海意库等高品质产业办公园区。
交通区位:项目位于南海大道和兴海大道两条区域交通主干道交汇处的东侧,可便捷驱车前往前海片区、南山创新大道(两处南山区重点专业服务业发展集聚片区)。项目轨道交通便利,距地铁 2 号线、8 号线换乘站“蛇口港站”和地铁 12 号线“太子湾站”约 400 米。此外,项目临近的蛇口邮轮中心作为区域交通枢纽中心客运航线覆盖香港、澳门、珠海等地,海洋邮轮航线覆盖日本、越南等地。





(2)林下项目
林下项目于 2015 年建成,主要包含 3 栋租赁住房(楼栋号分别为 1 栋、2 栋、5 栋)及其地下车库、设备用房。其中,1 栋地上共 33 层,租赁住房部分位于第 3-33 层;2 栋地上共 32 层,租赁住房部分位于第 2-32 层;5 栋地上共 33 层,租赁住房部分位于第 3-33 层;项目共有可出租租赁住房 465 套,享有地下车位 320 个。
整体区位:项目位于南山区的南部组团,周边有前海深港合作区、南山创新大道、后海金融商务总部基地、蛇口国际海洋城四处南山区重点专业服务业发展集聚片区。该四处片区重点布局的产业类型和已引入的优质企业众多,仅前海、后海片区已引进的龙头企业总部项目就超过 60 个。
项目周边分布有中海油大厦、中国华润大厦、海王星辰总部大厦、腾讯滨海大厦等优质商务办公楼,以及分布有蛇口网谷、南海意库等高品质产业办公园区。交通区位:项目位于东滨路和南海大道两条区域主要道路交汇处的西南侧,可便捷驱车前往前海片区、后海片区、蛇口国际海洋城(三处南山区重点专业服务业发展集聚片区)以及深圳人才公园、深圳湾体育中心等区域。公共交通便利,距地铁 9 号线“南油西站”约600 米,距地铁 12 号线、15 号线换乘站“四海站”约 700 米。





2、运营模式
租户准入标准:
根据《招蛇租赁管理办法》,基础设施项目优先服务于蛇口自贸区内的企业及就业于蛇口自贸区内企业的个人,在项目满足自贸区内的企业和个人租住需求之外,可服务于自贸区外的企业或个人。
租金优惠政策:
租金优惠折扣。针对蛇口自贸区内符合优惠政策的企业或个人,优惠租金按基准租金的80%执行;蛇口自贸区外的企业或个人,优惠租金按基准租金的 90%执行;符合个人申请条件且根据《深圳市人才认定办法》被认定为深圳市杰出人才或领军人才的个人,优惠租金按基准租金的 60%执行。租金优惠面积。为合理利用资源,提高房屋的使用效率,项目按申请人数计算优惠面积,即申请人的配偶、未成年子女和企业员工可累加优惠面积。单套房人均 40 平方米(含)以内的,按优惠租金执行;人均超出 40 平方米的,超出部分按基准租金执行。
租金确定及调整机制:
基础设施项目租赁住房部分的项目基准租金系由深圳市房地产和城市建设发展研究中心根据深圳市公共住房租金定价相关规则并结合项目实际情况评估测算得出。项目运营团队基于上述项目基准租金评定结果,遵循“一房一价”原则,根据项目各个房屋楼层、朝向等因素修正每套房屋的基准租金。基准租金对应房屋的标准配置。
3、运营情况
1)时点出租率
2)时点平均签约租金
3)租户类型结构
4)租户集中度情况
5)租期结构
截至 2023 年 12 月 31 日,根据基础设施项目正在执行的租赁合同,若以租赁面积加权平均进行计算,太子湾项目的加权平均合同期限为 0.97 年,加权平均合同剩余期限为 0.50年;林下项目的加权平均合同租赁期限为 1.53 年,加权平均合同剩余期限为 0.40 年。
报告期核心运营指标变化情况
1)报告期年度平均出租率
2)报告期年度平均签约租金

3)报告期项目收益情况

4)报告期内收缴率情况
5)经营业绩分析

三、基础设施项目资产价值情况
截至 2023 年 12 月 31 日,太子湾项目、林下项目账面价值分别为 19,825.38 万元和22,545.01 万元,评估价值分别为 49,000.00 万元和 79,700.00 万元,评估增值率分别为147.16%和 253.52%。基础设施项目土地获取年份相对较早且投资性房地产采取成本法计量,考虑折旧等因素,账面价值较低,因此在 100%收益法评估下,账面增值幅度较高。
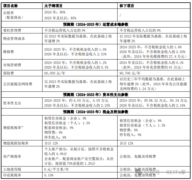
主要假设参数汇总:


四、现金流预测分析及未来运营展望


