来源 :泛地产投融圈2024-06-03
5月27日,招商蛇口召开了第三届董事会2024年第四次临时会议,同意招商局蛇口工业区控股股份有限公司下属全资子公司深圳市招商公寓发展有限公司拟作为原始权益人,开展招商基金招商蛇口租赁住房封闭式基础设施证券投资基金(简称“基础设施公募REITs”)的申报发行。今日,深交所官网显示,招商基金招商蛇口租赁住房REIT状态已显示为正式申报!

招商公寓此次拟通过其直接全资子公司,即项目公司太子湾和项目公司林下所持有的基础设施项目,通过招商基金发起设立基础设施公募REITs,并申请在深圳证券交易所上市交易。
一、本次申报情况和关联交易概述
(一)基础设施项目
基础设施项目系指太子湾项目:本公司间接全资子公司太子湾乐宜置业(深圳)有限公司(以下简称“项目公司(太子湾)”)持有的位于深圳市南山区港湾大道太子湾人才公寓一期的太子湾项目住房;及林下项目:本公司间接全资子公司深圳市桃花园置业有限公司(以下简称“桃花园置业”)持有的位于深圳市南山区工业八路东招商桃花园五期的林下项目住房,包括1栋、2栋和5栋人才公寓公共租赁住房(不含配套商业)。两个项目总建筑面积约6.78万平方米,共有租赁住房927套,配套商业15套。太子湾、林下项目已分别投入运营超4年和8年,项目运营成熟,2023年度平均出租率达92%和98%。
太子湾项目
林下项目
本公司间接全资子公司乐宜国际有限公司(以下简称“乐宜国际”)拟将其持有的项目公司(太子湾)100%股权转让至招商公寓。桃花园置业拟将林下项目剥离至招商公寓拟设立的深圳市林下住房租赁有限公司(具体名称以在市场监督管理部门登记为准,以下简称“项目公司(林下)”)。截至本公告披露日,项目公司(林下)暂未成立。
(二)主要交易流程
1、发起设立并认购基础设施公募REITs
招商公寓拟作为原始权益人开展基础设施公募REITs申报发行工作,以招商公寓直接全资子公司即项目公司(太子湾)和项目公司(林下)(合称“项目公司”)所持有的基础设施项目,通过招商基金发起设立基础设施公募REITs,并申请在深圳证券交易所上市交易。待取得注册文件后,基础设施公募REITs将进行公开发售,招商公寓及同一控制下的关联方将参与战略配售。基础设施公募REITs将通过投资于专项计划项下基础设施资产支持证券的全部份额以获得基础设施项目的所有权,拥有基础设施项目的控制权和处置权。招商公寓及同一控制下的关联方将根据《公开募集基础设施证券投资基金指引(试行)》及相关法律法规和监管规则的要求,并结合市场情况参与基础设施公募REITs的战略配售和确定战略配售份额比例。
2、设立基础设施资产支持证券
为实现最终设立基础设施公募REITs的目的,招商公寓拟作为原始权益人,将项目公司100%的股权和其他附属权益及衍生权益作为基础资产,通过招商财富设立招商财富招商蛇口租赁住房1号资产支持专项计划(以下简称“专项计划”,具体名称以专项计划设立时的名称为准)发行基础设施资产支持证券(以下简称“基础设施资产支持证券”)并在深圳证券交易所挂牌交易。本次专项计划发行的基础设施资产支持证券将由基础设施公募REITs全额认购。
3、转让项目公司股权
为实现向专项计划转让基础资产的目的,在履行相关法律法规规定的必要程序、就项目公司股权转让取得招商局集团有限公司及相关国资部门(如需)或其他有权审批部门批准的前提下,招商公寓拟将持有的项目公司100%股权转让,最终实现基础设施公募REITs间接持有项目公司100%股权(视最终交易方案而定)。转让价格在满足国资主管部门备案审批的基础上,根据《公开募集基础设施证券投资基金指引(试行)》的要求,以评估报告确定的评估值为依据并以基础设施公募REITs认购价格确定股权转让价款。
4、受托运营管理基础设施项目
本公司全资子公司深圳招商伊敦酒店及公寓管理有限公司拟接受委托担任基础设施项目运营管理方,按照其届时与相关方签署的运营管理协议承担对基础设施项目的日常运营管理职责。
根据上述交易流程,本次拟开展的基础设施公募REITs交易结构如下:
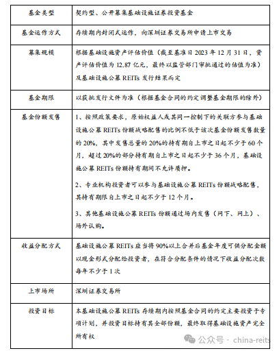
(三)产品要素

招商蛇口作为招商局集团旗下城市综合开发运营板块的旗舰企业,始终以成为“中国领先的城市和园区综合开发运营服务商”为目标,致力于成为“美好生活承载者”,较早践行了“租购并举”战略。截至2023年末,招商蛇口管理范围内的长租公寓已布局19个城市,84个长租公寓项目,总经营建筑面积超200万平方米。此次招商蛇口精选旗下“壹栈”系列优质资产申请设立租赁住房REITs,是践行央企责任,助力住房市场发展的重要举措。
以招商蛇口作为发起人和原始权益人的蛇口产园REIT于2021年6月作为首批基础设施REITs之一在深圳证券交易所首次发行上市,并于2023年6月完成扩募份额上市,是首批基础设施REITs扩募项目之一,获得了资本市场的广泛认可。

本次租赁住房REITs申报是继蛇口产园REIT首发、扩募之后招商蛇口的又一创新之作,是积极参与国家金融创新、盘活存量资产进行轻重结合转向的又一重要实践。租赁住房REITs的搭建将进一步促进招商蛇口租赁住房资产“投、融、建、管、退”全生命周期发展模式与投融资机制的构建,实践以存量带增量、以融资促投资,提高投资效率和投资水平,为新市民、青年人解决住房难题,最终实现招商蛇口在租赁住房基础设施领域投资的良性循环。