来源 :天天财经1162024-05-10
5月10日讯,招商局蛇口工业区控股股份有限公司(招商蛇口,001979.SZ)公布了其2024年4月的销售业绩。

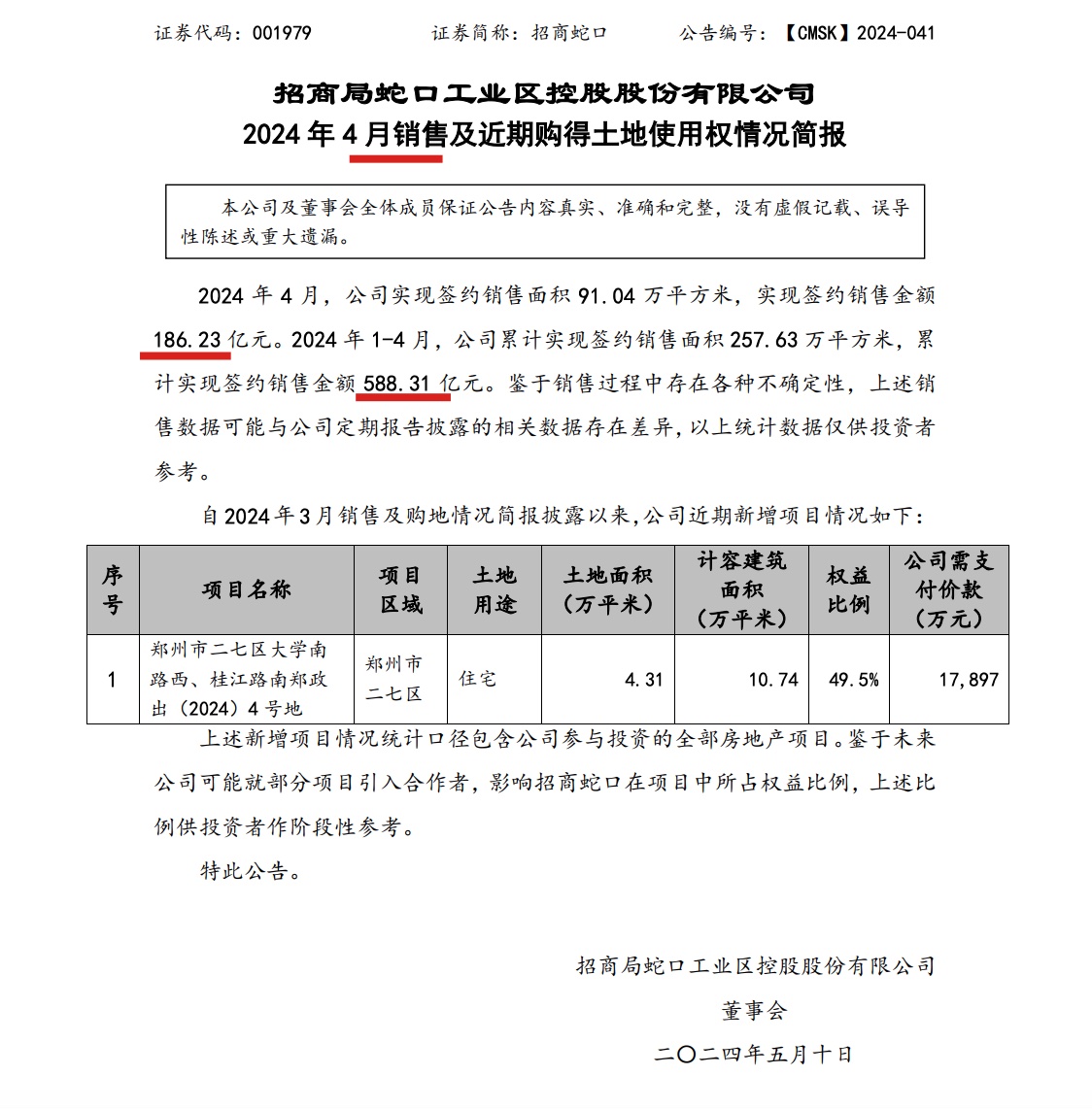
公告披露,2024年4月,招商蛇口实现签约销售面积91.04万平方米,实现签约销售金额186.23亿元,同比减少50.9%。2024年1-4月,招商蛇口累计实现签约销售面积257.63万平方米,累计实现签约销售金额588.31亿元,同比减少46.61%。
自2024年3月销售及购地情况简报披露以来,公司近期新增新增郑州市二七区1宗住宅地块,地块名为郑州市二七区大学南路西、桂江路南郑政出(2024)4号地,土地面积4.31万平米,计容建筑面积10.74万平米,权益比例49.5%,公司需支付价款17,897万元。
另,5月7日晚间,招商蛇口发布一则人事变动公告称,聂黎明先生因工作调动原因申请辞任公司副总经理职务,不再担任公司任何职务,将在公司实际控制人、控股股东招商局集团有限公司任职。