近期,兰州银行又发布了稳定股价方案。作者发现今年以来A股银行板块大涨,但是兰州银行是42家A股银行中涨幅垫底的那一家,截至27日收盘,兰州银行股价较年初基本持平。
而更有意思的是,相较于目前的股价,如果不算分红等因素,参与兰州银行此前稳定股价方案而增持的兰州银行高管们,到目前账面上还浮亏着。高管们都被套牢了,这多少让兰州银行在资本市场的表现有点丢人。
当然,兰州银行的问题,还不止在二级市场层面,在经营管理上面,兰州银行的大量贷款都投向了股东方,而且多个股东已经出现了风险,这对兰州银行未来的资产质量带来了不确定性的风险因素。

最有意思的是,兰州银行步西安银行后尘,在上市公司公告上又闹了个“穿越”。兰州银行第六届董事会穿越到2025年11月份开了个会。在今年11月15日发布的《兰州银行股份有限公司2025 年日常关联交易预计额度的公告》、《中信建投证券股份有限公司关于兰州银行股份有限公司2025 年日常关联交易预计额度的核查意见》两份公告中,均有这样的表述:“兰州银行于2025年11月15日召开第六届董事会 2024 年第二次临时会议,审议通过了《兰州银行股份有限公司2025年日常关联交易预计额度的议案》”
好家伙,2024年还没过完,中信建投证券就跟着兰州银行的董事会穿越到2025年开会去了。
这样的银行公告质量,这样的券商核查意见,心思都花在哪里了?
1
多次稳股价,却把高管们套牢了
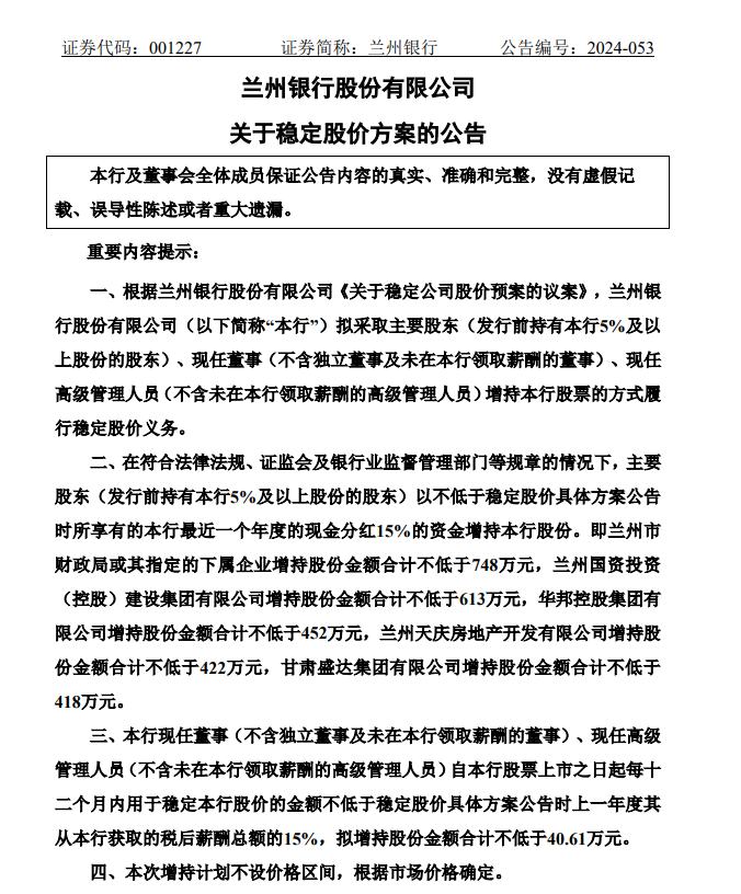
今年11月15日,兰州银行发布了《关于稳定股价的公告》,公告中指出,公司拟采取持股5%以上的股东、现任董事和高级管理人员(不含独立董事以及未在公司取酬的董事、高管)增持兰州银行股票的方式来稳定上市公司股价。大股东和董事、高管们都被分配了增持份额,其中现任董事、高管增持的累计金额不低于40.61万元。

截至目前,兰州银行的董事、高管们还未实施增持。
根据兰州银行《稳定股价预案》的相关规定,该行股票在证券交易所上市后三年内,若该行股票连续20个交易日的收盘价均低于本行最近一期经审计的每股净资产(最近一期审计基准日后,因派息、送股、资本公积转增股本、股份拆细、增发、配股或缩股等事项导致本行净资产或股份总数发生变化的,则每股净资产相应进行调整),自2024年10月21日起至2024年11月15日,兰州银行的股价已连续20个交易日收盘价低于每股净资产,达到触发稳定股价措施的启动条件。
公开资料显示,兰州银行于2022年1月份于深交所挂牌,短短2年多时间,兰州银行已经发布多次触发稳定股价措施的启动条件。
2022年9月23日,兰州银行发布第一次稳定股价方案,距离上市才半年多时间;2023年11月15日,兰州银行发布第二次稳定股价方案;一年过后,也就是今年的11月15日,兰州银行发布了第三次稳定股价方案。
值得注意的是,从稳定股价的结果来看,无论是大股东的增持还是董事、高管层的增持来看,不仅没有兰州银行股价下跌的趋势,而且很多增持主体自身还被套牢了,账面出现了浮亏。
据兰州银行发布的几次增持结果公告来看,第一次稳股价有关增持主体以自有资金通过深圳证券交易所交易系统以集中竞价方式累计增持兰州银行股份8060400股,累计增持金额人民币 2757.89 万元,成交价格区间为每股人民币3.32元至3.68元,增持均价3.42元每股;
第二次稳股价,公告称大股东合计增持12453200股,累计增持金额人民币 3163.16 万元,增持均价为2.54元每股,公司董事及高管以自有资金通过深圳证券交易所交易系统以集中竞价方式累计增持544300股,累计增持金额人民币 142.94 万元,成交价格区间为每股人民币2.45元至2.70元,增持均价为2.62元每股。
从东方财富披露的高管持股变动也可以得出上述结论。

如今年2月份完成的董事高管的增持中,绝大多数的增持价格是在2.63元每股以上的,至于去年上半年高管们完成的增持价格就更高了,2.88元每股至3.68元每股不等。
那现在的股价呢?截至27日收盘只有2.53元每股,相较去年上半年的增持价格,基本上跌掉了1元每股。
相较于目前的股价,比如兰州银行的时任行长蒲五斤,就浮亏了不少,其他高管的增持普遍也是浮亏状态。
2
大量贷款资源流向股东方
多个股东方已经出风险
兰州银行上市不到3年,多次出手稳股价,这在业内来说也是不多见的。资本市场表现不佳,固然与自身的经营和管理息息相关。
从最新的三季度财报来看,兰州银行的经营可以说并不理想,营收同比下滑3.02%,归母净利润也基本与去年同期持平,值得注意的是收入结构中,除了利息净收入比去年同期多了几百万元从而保持了利润持平的“颜面”之外,手续费及佣金净收入、投资收益、公允价值变动等业务项均出现了较大幅度的下滑。

而1.83%的不良贷款率更是位列42家A股银行行倒数第二,在城商行行业内也属于高水平。而兰州银行总共也就2500多亿的贷款规模,不良贷款就高达46.76亿元,且今年年内每个财报季均以两位数在增长,不良贷款率也是逐步攀升。
而让市场担忧的,是兰州银行的大量贷款资源,流向了股东及其关联方,而且从公开信息来看,兰州银行的许多股东关联方已经出现风险。
据兰州银行11月15日发布的《中信建投证券股份有限公司关于兰州银行股份有限公司2025年日常关联交易预计额度的核查意见》(以下简称“核查意见”)中的数据显示,截止到今年9月底,兰州银行给予甘肃盛达等7家关联方的授信余额达116.56亿元,预计2025年还要给到153亿元的授信额。
这其中,华邦控股集团持有的几乎100%兰州银行股权在今年12月19日被被广东省广州市中级人民法院等司法机关轮候冻结。

而兰州银行其他的股东,截至12月23日前,如第二大股东兰州国资投资集团持股4.08亿股,涉及质押1.373亿股,司法冻结2.71亿股;第五大股东甘肃盛达集团有限公司1.06亿股被质押;第七大股东甘肃天源温泉大酒店集团有限责任公司1.76亿股被质押。
值得一提的是兰州银行第六大股东深圳正威集团2.46亿股被质押并司法冻结,该公司已经成为失信被执行人,目前其被强制执行的累计金额高达155亿元;兰州银行此前借给他的14多亿贷款能否追回呢?

结合华邦集团最新股份冻结状态,至今年12月23日前,兰州银行前十大股东所持股份处于被质押或冻结的数量合计为12.37亿股,约占总股本的21.72%。
此外,在核查意见中没有披露的2025年预计授信额度的兰州银行十大股东之一甘肃省国有资产投资集团有限公司,在其披露的《2024年度第八期中期票据募集说明书》中披露,截止到2024年3月底,兰州银行给予该公司集团本部及其子公司云天酒店、电投长乐发电有限公司、省投置业集团等的贷款余额累计约32.65亿元,已经远远超过了此前公告的关联交易预计额度。

十大股东中,出现风险的概率已经如此之高了,兰州银行还要押注增加关联交易授信额度,真的是很有魄力!