财联社11月16日讯,分红派息后每股净资产更新,导致地处西北的兰州银行被动触发“股价维稳“机制。
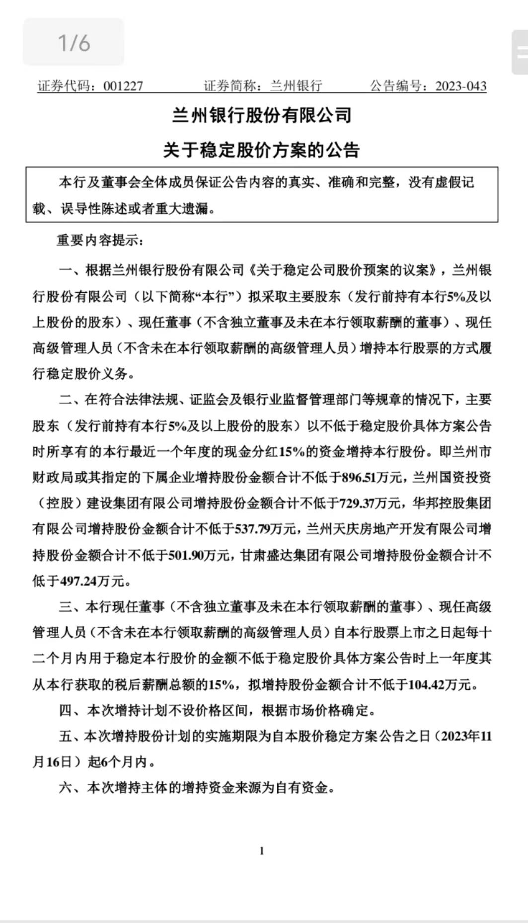
兰州银行公告,公司拟采取主要股东(发行前持有本行5%及以上股份的股东)、现任董事(不含独立董事及未在本行领取薪酬的董事)、现任高级管理人员(不含未在本行领取薪酬的高级管理人员)增持本行股票的方式履行稳定股价义务,拟增持股份金额合计不低于3267.23万元。本次增持计划不设价格区间,根据市场价格确定。
财联社记者发现,这也是年内兰州银行第二次被动触发“股价维稳“机制。

连续20个交易日”破净“兰州银行出手维稳
11月15日晚间,兰州银行在公告中还表示,在符合法律法规、证监会及银行业监督管理部门等规章的情况下,(银行)主要股东(发行前持有本行5%及以上股份的股东)以不低于稳定股价具体方案公告时所享有的本行最近一个年度的现金分红15%的资金增持本行股份。
即兰州市财政局或其指定的下属企业增持股份金额合计不低于896.51万元,兰州国资投资(控股)建设集团有限公司增持股份金额合计不低于729.37万元,华邦控股集团有限公司增持股份金额合计不低于537.79万元,兰州天庆房地产开发有限公司增持股份金额合计不低于501.90万元,甘肃盛达集团有限公司增持股份金额合计不低于497.24万元。
现任董事(不含独立董事及未在本行领取薪酬的董事)、现任高级管理人员(不含未在本行领取薪酬的高级管理人员)自本行股票上市之日起每十二个月内用于稳定本行股价的金额不低于稳定股价具体方案公告时上一年度其从本行获取的税后薪酬总额的15%,拟增持股份金额合计不低于104.42万元。上述拟增持股份金额合计不低于3267.23万元。
11月初,兰州银行曾“预告”本次股价维稳动作。当时公告称,自2023年9月25日起至2023年10月30日,该行A股股票已连续20个交易日收盘价低于4.55元,达到触发稳定股价措施的启动条件。11月15日晚间的公告,也意味着时隔半月后,兰州银行的”股价维稳“的具体措施已出台并执行。
某券商银行业分析师向财联社记者表示,和国有大行、股份行不同,区域性城商行受当地经济形势、营商环境等影响较大。相比江浙沪地区,西北的经济发展显然不占优势,这可能影响到投资者对于兰州银行的信心。加之下半年银行股整体走势不强,兰州银行股价持续低迷也不令人意外。兰州银行本次出手护盘,也是不得已为之,因为长期“破净”大概率会影响其后续再融资。
月初刚被监管部门重罚超700万兰州银行年内已二次维稳
据兰州银行最新三季报显示,其最新资产总额达4587.98 亿元,较上年末增长5.24%;负债总额 4258.50 亿元,较上年末增长5.40%。今年前三季度,兰州银行实现营业收入62.41亿元,较上年同期增长9.78%;归母净利润14.81亿元,较上年同期增长9.98%。
财联社记者注意到,本次方案细节出炉前,兰州银行刚刚被监管部门重罚。11月10日,国家金融监管总局披露的行政处罚信息显示,兰州银行及其旗下9家支行因多项违法违规事实,于月初被监管合计罚款710万元,且共有18名相关责任人被罚。其中,兰州银行总行被罚款390万元,各支行共计被罚款320万元。
另外,值得注意的是,这也是兰州银行年内第二次被迫出手护盘。2023年3月24日,兰州银行发布公告称,相关稳定股价措施已完成。至2023年3月24日,上述兰州银行主要股东及董事、高级管理人员以集中竞价方式累计增持该行股份806.04万股。不过,市场投资者显然并不买账,其股价此后并无大的起色,6月份更一度跌至2.69元/股的低点。
年内多家银行被迫出手护盘分析师称后续或有好转
从年内上市银行的情况来看,因为股价”破净“触发银行被动护盘的情况并不算罕见。
今年2月,重庆银行发布公告称,公司A股股价连续20个交易日收盘价低于每股净资产,触发该行稳定股价措施。根据公告,重庆银行增持主体包括该行董事(不包括独立董事及不在本行领取薪酬的董事)、高级管理人员共12人,以及第一大股东;增持方式为通过上海证券交易所交易系统以集中竞价交易方式增持;增持金额合计不低于2898.27万元。
3月份,瑞丰银行发布公告,宣布已达到触发稳定股价措施启动条件。瑞丰银行称,自2023年2月9日起至2023年3月8日,瑞丰银行股票已连续20个交易日的收盘价低于最近一期经审计的每股净资产,达到触发稳定股价措施启动条件。
7月份,齐鲁银行发布公告表示,自2023年6月12日起至2023年7月11日,该行股票已连续20个交易日的收盘价低于该行最近一期经审计的每股净资产,达到触发稳定股价措施启动条件,2023年7月11日为触发日。该行将在2023年7月24日前召开董事会,制定并公告稳定股价的具体措施。
平安证券近期发布的研报表示,三季度末银行板块整体持仓微升。平安证券认为,三季度政策的持续落地带动银行板块的预期回暖,叠加银行板块作为高股息的特征,以及沪深股市走势受挫的情况下的防御性配置需求的上升,银行板块持仓略有回升。
前述接受财联社记者采访的分析师指出,在存量房贷调整政策出炉之后,A股上市银行一度出现集体”破净“的现象,这主要是因为市场担忧银行大规模让利会影响银行净息差,加之年内经济复苏不如预期,信贷需求不旺,银行也受影响。不过,长期来看,银行股依然有长期投资的价值,作为顺周期行业,随着未来经济逐步回升,银行估值修复可期。