来源 :挖贝网2022-04-11
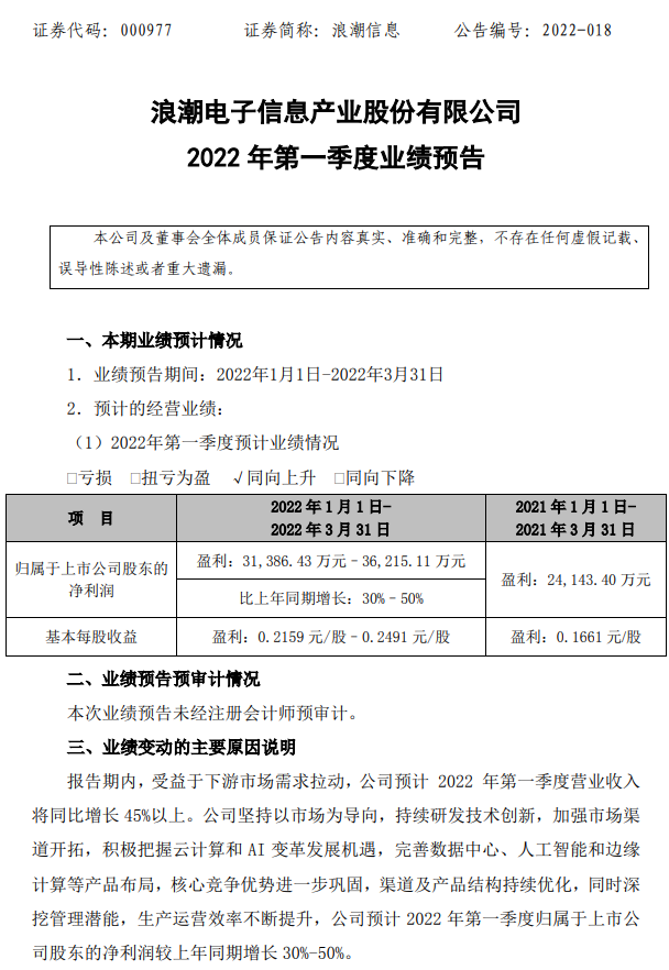
挖贝网4月11日,浪潮信息(000977)近日发布2022年第一季度业绩预告,预计2022年第一季度归属于上市公司股东的净利润31,386.43万元–36,215.11万元,上年同期24,143.40万元,比上年同期增长30%–50%。

报告期内,受益于下游市场需求拉动,公司预计2022年第一季度营业收入将同比增长45%以上。公司坚持以市场为导向,持续研发技术创新,加强市场渠道开拓,积极把握云计算和AI变革发展机遇,完善数据中心、人工智能和边缘计算等产品布局,核心竞争优势进一步巩固,渠道及产品结构持续优化,同时深挖管理潜能,生产运营效率不断提升,公司预计2022年第一季度归属于上市公司股东的净利润较上年同期增长30%-50%。
挖贝网资料显示,浪潮信息是全球领先的新型IT基础架构产品、方案及服务提供商,以“智慧计算”为战略,通过“硬件重构+软件定义”的算力产品和解决方案、构建开放融合的计算生态,为客户构建满足多样化场景的智慧计算平台,全面推动人工智能、大数据、云计算、物联网的广泛应用和对传统产业的数字化变革与重塑。