来源 :众视DVBCN2021-11-09
摘要
日前,中信国安信息产业股份有限公司于11月1日发布关于公司部分资产及账户被冻结情况的公告。
11月8日,发布关于对深圳证券交易所《关注函》回复的公告。其中包括多地广电网络资产被冻结、子公司被申请破产清算内容。

1
财产保全情况
据了解,该公司近日通过自查发现:江苏银河已向北京第三中级人民法院申请对公司采取了财产保全措施,公司部分资产及账户被冻结,具体情况如下:
申请人:江苏银河电子股份有限公司
被执行人:中信国安信息产业股份有限公司
执行法院:北京市第三中级人民法院
执行通知书文号:(2021)京 03 执保 659 号
参控股公司股权被冻结的情况:

银行账户被冻结情况:

2
相关资产情况
据公告显示,在涉及的被冻结资产中,有多个中信国安控股或参股的地方有线电视网络等相关股权,包括中国广电安徽网络股份有限公司、益阳国安广播电视宽带网络有限责任公司、岳阳市有线电视宽带网络有限公司、合肥有线电视宽带网络有限公司。如下图所示(图片来源中信国安公告):


3
相关广电网络公司冻结详情
11月8日,中信国安发布关于对深圳证券交易所《关注函》回复的公告。公告内含相关股权冻结情况说明。

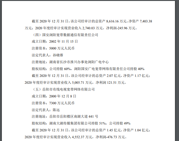
截至回函日,该公司持有的控股被冻结的具体情况:


参股公司股权被冻结情况:


被冻结股权公司主要财务数据(2020 年经审计数据)

4
国安广视被申请破产
据公告显示,公司控股子公司北京国安广视网络有限公司(以下简称“国安广视”)于 2021 年 9 月、10 月收到北京市第一中级人民法院送达的《通知书》,青岛海信宽带多媒体技术有限公司、四川九州电子科技股份有限公司分别以债权人名向北京市第一中级人民法院申请对国安广视进行破产清算,截至本公告日,法院尚未正式受理。由于国安广视被供应商申请破产,其业务开展受到一定限制,但由于其业务规模较小,国安广视 2020 年经审计营业收入为 1.07 亿元,占上市公司营业收入比重仅为 4.55%,其业务变动不会对上市公司整体经营造成重大影响。
若北京市第一中级人民法院受理上述破产申请,国安广视将进入破产程序,进入破产程序后,公司将丧失对其控制权,国安广视将不再纳入公司合并报表范围。
截至 2021 年 10 月 31 日,母公司对国安广视的长期股权投资余额为 0 元、其他应收款 15.52 亿元、担保余额为 2.89 亿元。若国安广视进入破产清算程序,上述其他应收款存在无法收回的风险,担保责任并未消除,公司将依据企业会计准则的相关规定计提减值准备并确认相应预计负债。