chaguwang.cn-查股网.中国
查股网.CN
鲁西化工(000830)内幕信息消息披露
 
个股最新内幕信息查询:    
 

总投资72亿元!鲁西化工原料供应平台项目环评获受理

http://www.chaguwang.cn  2026-04-07  鲁西化工内幕信息

来源 :煤化工3652026-04-07

  近期,山东省生态环境厅发布了鲁西化工集团股份有限公司化工产业园延链补链强链工程(原料供应平台)项目环境影响报告书受理的公示。

图片

  项目名称:鲁西化工集团股份有限公司化工产业园延链补链强链工程(原料供应平台)项目;

  建设单位:鲁西化工集团股份有限公司;

  投资总金额:72亿元;

  项目地址:山东省聊城市高新技术开发区·聊城化工产业园区内

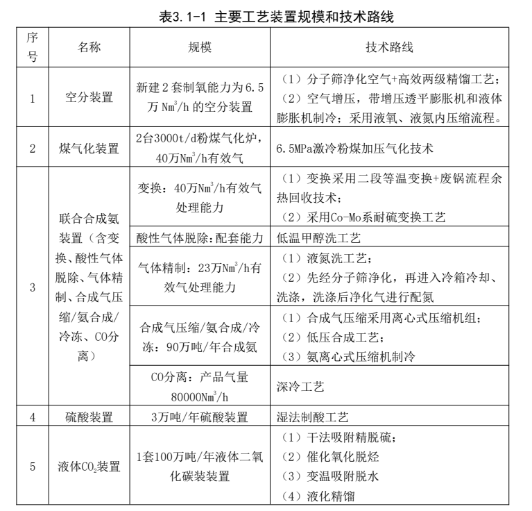
  建设内容与建设规模:拟建项目占地面积800亩(535500㎡),购置设备1100余台(套),主要建设2台3000吨/天气化炉,空分、煤气化、联合合成氨、硫酸、液体二氧化碳等装置,配套公辅设施循环冷却水站、事故水池、输配电设施、给排水管网、固体贮运设施、火炬等。

  预计项目建成后,生产40万Nm3/h有效合成气联产90万吨/年合成氨、6.4亿Nm3/h一氧化碳、7.2亿Nm3/h合成气、3万吨/年硫酸、100万吨/年液体二氧化碳(液氨、一氧化碳、合成气根据下游需求,三者之间的产能可以相互调节,其中一氧化碳、合成气最大产能各为12万Nm3/h),同时空分装置副产液氩6.5万吨/年,液氮6万吨/年,液氧1万吨/年。

  拟建项目已由鲁西化工集团股份有限公司进行备案,并由其进行建设。拟建项目为独立厂区,项目建成后交由鲁西化工集团股份有限公司煤化工一分公司运营并办理排污许可证。

图片

  生产的一氧化碳、合成气、合成氨均作为原料全部用于鲁西化工集团生产高端化学品和化工新材料。一氧化碳用于生产草酸等耗碳产品,优化碳、氢原料使用比例,减少二氧化碳排放,进一步丰富有机酸系列产品。这体现了鲁西化工“原料低碳化、产业链一体化”的战略,旨在通过自供原料降低成本、提升竞争力,并响应国家大规模设备更新改造的号召。

图片

有问题请联系 767871486@qq.com 商务合作广告联系 QQ:767871486
Copyright 2007-2026
www.chaguwang.cn 查股网