来源 :读创2024-10-25
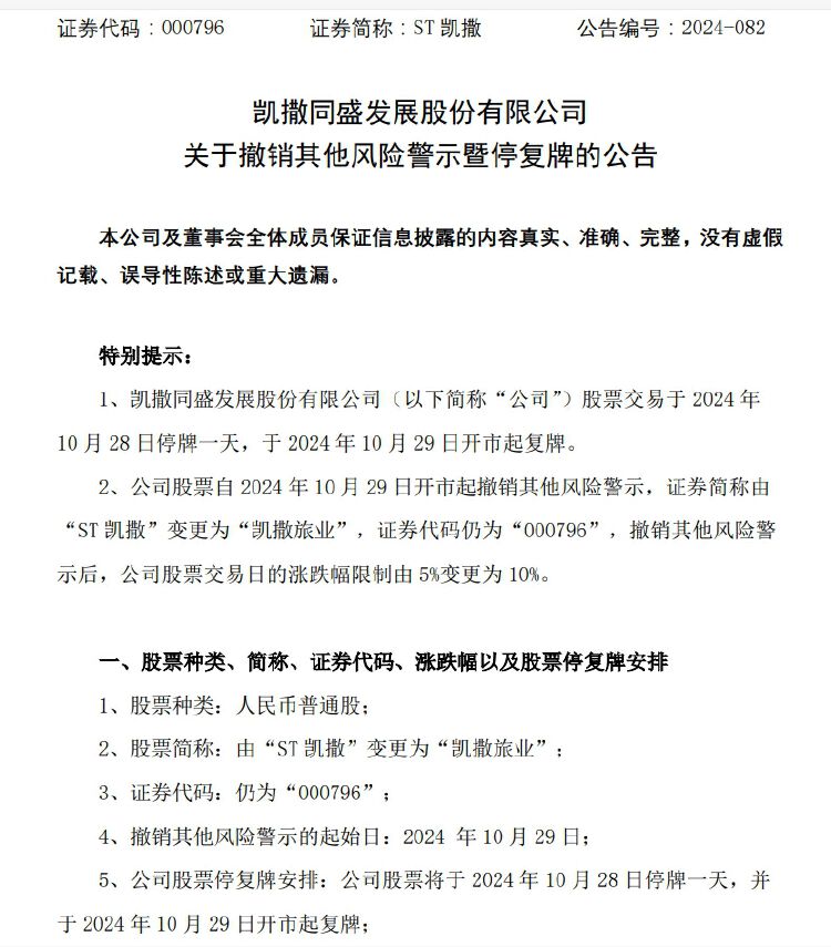
ST凯撒(000796)10月25日晚间公告,公司股票交易于10月28日(周一)停牌一天,于10月29日(周二)开市起复牌。公司股票自10月29日开市起撤销其他风险警示,证券简称由“ST凯撒”变更为“凯撒旅业”,撤销其他风险警示后,公司股票交易日的涨跌幅限制由5%变更为10%。

今年4月,ST凯撒申请撤销其他风险警示情形。今日公告中公司表示,公司符合申请撤销其他风险警示的条件。公司以往资金占用事项已解决。截至2023年12月30日,凯撒世嘉及关联方非经营性占用资金已陆续通过财务资助抵销1,624.13万元、代偿上市公司债务暨债权债务抵销37,851.00万元、重整投资人现金解决38,629.29万元的方式完成清偿。
涉及资金占用违规事项已收到处罚决定书。2024年9月27日,针对公司未及时披露关联方非经营性资金占用及相关定期报告存在重大遗漏的行为,公司及相关责任人已收到中国证券监督管理委员会海南监管局下发的《行政处罚决定书》(〔2024〕3号),截至2023年12月底,公司上述资金占用情况已完成整改。
同时,根据深交所股票上市规则,上市公司资金占用情形已消除,向深交所申请对其股票交易撤销其他风险警示的,应当披露会计师事务所出具的专项核查意见等文件。就ST凯撒上述事项,中审众环会计师事务所分别于2023年12月30日及2024年10月18日出具了专项审核报告。
2022年4月底,凯撒旅业发布股票交易实施其他风险警示暨停复牌公告,2022年5月6日正式“戴帽”。ST凯撒长达两年的“戴帽”要追溯至数年前的资金占用事项。
根据监管部门对该事项的调查结果,2020年1月至2022年12月,ST凯撒通过资金拆借、应收款项被关联方代收、代关联方支付费用、委托贷款、没有真实商业背景的股权投资及预付款项、保理放款等形式,与凯撒世嘉及其关联方发生非经营性资金占用。
涉案期间,凯撒世嘉为ST凯撒控股股东。调查结果显示,2020年、2021年、2022年,ST凯撒与上述关联方发生非经营性资金占用分别约为18.59亿元、23.88亿元和8.29亿元。
除上述资金占用事项外,自“戴帽”以来,ST凯撒截至目前已发布14条关于风险警示的公告,还存在其他情形触及风险警示指标,该公司股票于2023年5月曾“披星戴帽”。
具体来看,ST凯撒2022年度经审计的归属于上市公司股东的所有者权益为-9.05亿元,且该年度财务会计报告被审计机构出具非标审计意见,触及财务类退市风险警示指标。

来源:读创财经综合