来源 :国元金控集团2025-01-15
尊敬的投资者:
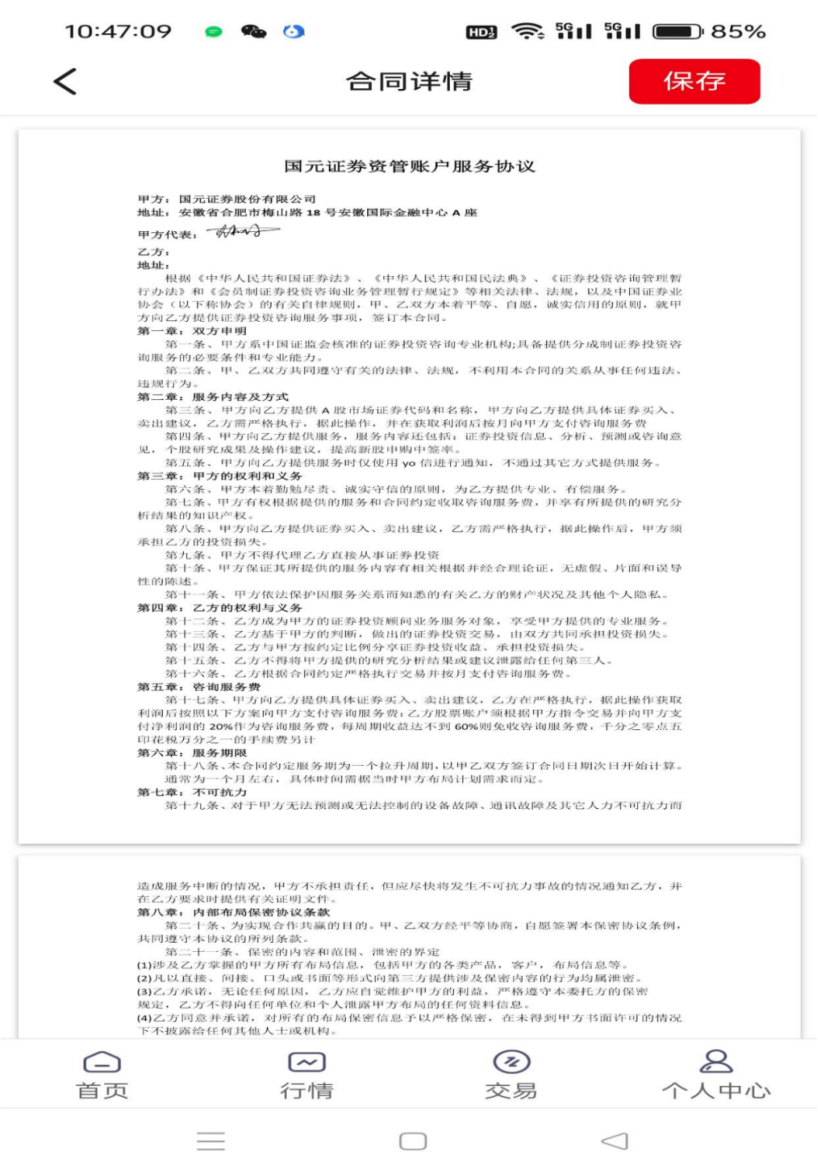
近日,国元证券股份有限公司(以下简称“我公司”)发现有不法分子通过“Yo信”社交APP,建立投资者炒股群“国元聚宝888”,群成员头像显示为假冒我公司的高管和员工,群内发送假冒高管签名的相关虚假协议,定时发送以“大宗交易”“操盘计划”“涨停板”为噱头的投资建议,引诱下载“国元拥金宝”假冒APP并转入资金,让投资者遭受巨额经济损失。该行为已严重影响到我公司声誉,侵犯了投资者的合法权益。
针对以上情况,特此声明:
一、我公司严格要求所有营销人员统一使用企业微信与客户沟通,不会通过其他社交平台,尤其一些不知名的社交软件与客户联系提供投资服务。我公司官方企业微信账号为“员工姓名@国元证券”,见下图。

二、上述从事非法证券活动的个人或机构假冒我公司高管和员工名义发布的所有内容均为不实信息,与我公司无关。对于冒用或仿冒我公司名义开展非法证券活动、破坏我公司名誉、损害投资者利益的行为,我公司强烈谴责并保留进一步追究其法律责任的权利。
三、请投资者提高警惕,不要轻易注册非我公司官方以及指定合作方渠道下载开户软件或交易软件;不要轻信非法个人/机构通过电话、短信、社交平台、网站等方式向您推荐“免费牛股”;不要轻信任何互联网社交平台“荐股群”发布的免费荐股信息;不要轻信“虚拟货币”“代客理财”“免费配资”等非法金融陷阱;不要轻易将个人信息发送至私人社交账号;不要轻信各平台直播号发布的个股推荐、私募产品等投资信息。
四、我公司官方网址:www.gyzq.com.cn;全国官方客服热线为95578;官方手机APP为国元点金;微信公众号为国元证券订阅号和国元证券。请广大投资者及时通过官方渠道核实相关信息真实性,选择正规的经营机构、官方软件进行投资交易。
五、若投资者遇到非法证券活动,可通过国家反诈中心 APP、全民反诈APP进行举报,也可以拨打12386(中国证监会投资者合法权益保护专用电话)、12377(互联网违法和不良信息举报中心)进行电话举报。如遭受经济损失,请投资者及时报警,并收集相关诈骗电话、短信、APP应用程序、图片、网址、社交账号、交易账户等信息提交公安部门,便于精准打击非法证券活动,挽回损失。
岁末年初,非法证券活动频发,手段多样,形式隐蔽。请广大投资者擦亮眼睛,切记莫被不法分子所迷惑,做到“一看、二问、三查”,守护自身财产安全。
国元证券股份有限公司
2025年01月15日
相关违法截图如下:





