来源 :国元证券订阅号2023-10-16
尊敬的投资者:
近期,国元证券股份有限公司(以下简称“我公司”)发现多个网络媒介包括不限于百度、搜狗等浏览器,微信、腾讯QQ、微博、抖音等社交平台,有不法分子冒充我公司及员工身份建粉丝群、股票交流群、实战群、发布仿冒我公司的虚假APP、转账银行账号、伪造我公司公章以及文件(如“转款协议书”、“资产安全担保协议书”、“保密协议”)等违法行为。
我公司就以上相关情况说明如下:
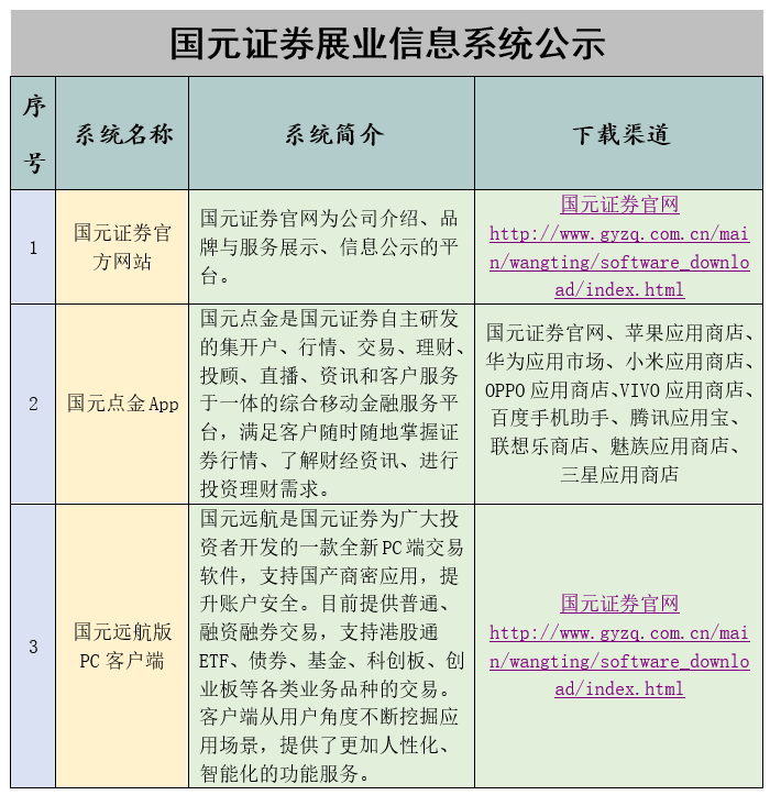
一、我公司官方网址:www.gyzq.com.cn;全国官方客服热线为95578;官方手机APP为国元点金;微信公众号为国元证券订阅号和国元证券。请广大投资者提高警惕,务必在公司官网渠道或与我公司合作的平台(见下图)下载APP等交易软件,任何除以上渠道下载交易软件的真伪性,我公司不承担责任。



二、我公司提醒广大投资者:不要轻信非法个人/机构通过电话、短信、QQ、微信、网站等方式向您推荐“免费牛股”;不要轻信任何微信、QQ“荐股群”发布的免费荐股信息;不要轻信“虚拟货币”“代客理财”“免费配资”等非法金融陷阱;不要轻易通过非我公司官方以及指定合作方渠道下载开户软件或交易软件;不要轻易将个人信息发送至私人社交账号;不要轻信各平台直播号发布的个股推荐、私募产品等投资信息。
三、对于冒用或仿冒我公司名义开展非法证券活动、破坏我公司名誉、损害投资者利益的行为,我公司表示强烈谴责,并保留进一步追究其法律责任的权利。投资者如不慎遭受经济损失,请您及时报警,通过法律手段维护您的合法权益。
国元证券股份有限公司
2023年10月13日