今年一季度,国元证券亏损1.2亿元;在一季报发布后,国元证券股东国元金控集团增持公司股份,金额不低于人民币5千万,不超过人民币1亿元。同时,近两年其管理层密集调整并在2021年收到5张监管函。
由于市场低迷,今年一季度券商行业业绩整体大幅下滑。国元证券股份有限公司(以下简称:国元证券,000728.SZ)营收下降,净利亏损的情况也引起市场关注。查询季报发现,国元证券亏损是受自营业务投资浮动亏损所致。

一季报发布后,国元证券公告称,公司第一大股东安徽国元金融控股集团有限责任公司(以下简称:国元金控集团)增持公司股份。而从6月6日开始,多名投资者便在投资者关系平台上对大股东增持股份的进展保持关注。
值得注意的是,2021年全年国元证券收到5张监管函。合规问题频发之时,近两年国元证券管理层持续调整,最近一次调整便是在2021年度业绩快报发布后。针对上述情况,发现网向国元证券发送采访函请求释疑,但截至发稿前,国元证券并未给出合理解释。
一季度亏损1.2亿,大股东增持股份
公开资料显示,国元证券是由原安徽省国际信托投资公司和安徽省信托投资公司作为主发起人,于2001年10月成立。2007年10月30日以股权分置改革为契机,借壳“北京化二”在深圳证券交易所上市。
2022年一季报显示,国元证券实现营业总收入5.83亿元,同比下降36.71%;实现归母净利润-1.20亿元,同比下降135.96%。国元证券在一季报中表示。公司营收减少,归母净利润为负主要系证券市场调整幅度较大,公司自营证券投资业务中权益性投资产生较大浮动亏损所致;公司其他业务板块实现收入和效益与去年同期相比基本持平或有所增长。

(图源:国元证券一季报)
一季报显示,国元证券手续费及佣金净收入4.11亿元,同比增长3.36%;投资收入0.33亿元,同比下降73.73%;公允价值变动收益-7.17亿元,上年同期-0.85亿元,同比下降749.26%,主要系交易性金融资产公允价值变动收益下降较大所致。

(图源:国元证券一季报)
一季度受自营证券投资业务拖累,而2021年证券投资业务却为国元证券贡献了较大的业绩增速。年报显示,国元证券的主营业务为证券及期货经纪业务、证券信用业务、投资银行业务、证券投资业务等。
2021年国元证券实现营业总收入61.10亿元,同比增长34.91%;实现归母净利润19.09%,同比增长39.35%。其中,证券投资业务营业总收入15.08亿元,同比增长42.16%;自营投资业务利润14.05亿元,同比增长53.50%;营业利润率同比增加6.88个百分点,而营业支出同比下降29.07%。

(图源:国元证券2021年年报)
值得一提的是,4月25日晚间国元证券发布一季报后,4月26日开盘,国元证券低开低走,开盘价6.30元/股,报收6.04元/股,跌幅9.97%。
5月4日,国元证券发布关于第一大股东增持公司股份及增持计划的公告。国元金控集团基于对公司未来发展前景的信心以及长期投资价值的认可,于4月29日通过深交所交易系统集中竞价方式增持了公司股份168.46万股(增持股份金额合计人民币1000.01万元),后续计划在六个月内继续增持公司股份,金额不低于人民币5000万元,不超过人民币1亿元。增持后,国元金控集团持股比例为21.52%。

(图源:wind,公司公告)
增持计划发布一个月后,6月6日,有投资者在互动平台询问国元证券董秘,大股东国元金控集团增持5千万至1亿的增持计划是否完成;6月16日、6月17日均有投资者向国元证券董秘询问大股东增持价格以及增持计划进展。国元证券董秘回复称公司将持续关注国元金控集团增持公司股份的相关情况,并依据相关规定及时履行信息披露义务。
截至6月28日,国元证券报收6.32元/股,涨幅1.28%。对此,业内专业人士表示,除了国元证券披露的增持目的外,其大股东增持计划的披露也对公司股价提升产生一定的作用。
2021年收5张监管函,高管密集调整
业绩较为平稳之时,国元证券的合规问题也不容忽视。2021年年报显示,国元证券及下属营业部收到5张行政监管措施决定书。
2021年1月20日,国元证券淄博人民西路证券营业部存在对合规人员等非营销岗位人员下达考核任务,营业部柜台经办人员兼任信息岗等行为被山东证监局责令改正;2021年7月6日,淄博人民西路证券营业部再次因内部岗位职责分工问题被山东证监局出具警示函。

(图源:国元证券2021年年报)
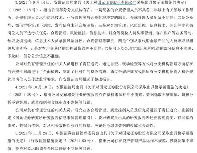
2021年9月14日,国元证券因存在合规人员岗位职责、合规管理人员配备不到位,公众号、微信群管理不到位,合规管理岗位人员从事营销、客户账户等业务活动,个别从事代销金融产品的人员未取得相关从业资格等六项违规行为,安徽证监局对其出具警示函;2021年10月18日,国元证券因发布相关行业研究报告存在资料来源标注不明确、合规审查不到位等问题再次被安徽监管局出具警示函。
2021年11月24日,中国证监会对国元证券存在资产管理产品运作不规范,投资决策不审慎,投资对象尽职调查和风险评估不到位等问题出具警示函。

(图源:国元证券2021年年报)
同时,2021年国元证券新增或有新进展的涉案金额在1000 万元以上的诉讼、仲裁事项涉案金额为21602.07万元,预计负债3500万元;信用减值损失4.80亿元。
综合来看,国元证券上述处罚涉及到研究、资管等多个业务线,同时还因合规人员本身相关问题收监管函。年报显示,截至2021年末,国元证券在职员工的数量合计3688人,其中最多的是经纪业务人员,为2520人;其次投行业务人员为354人;而研究人员为76人,资产管理业务人员为72人。

(图源:国元证券2021年年报)
对此,业内专业人士表示,虽然国元证券对出现的合规问题进行整改,但也暴露出国元证券合规工作存在较大不足。需要提及的是,今年2月份,国元证券进行人事调整。
国元证券公告称,公司董事、总裁陈新先生因个人原因,向公司董事会申请于2月24日起辞去相关职务。当日,公司第九届董事会召开第十九次会议,同意聘任沈和付先生担任公司总裁,并提名非独立董事候选人。
公告显示,新任总裁沈和付先生曾担任中国安徽国际经济技术合作公司法律部科员、总经办经理助理,国元证券法律事务部主任,国元证券合规总监、副总裁,安徽国元投资有限责任公司董事长。

(图源:wind,公司公告)
此外,wind数据显示,近两年国元证券管理层密集调整。2020年公司变更3名副总裁,首席信息官、合规总监以及董事会秘书也相继变更;2021年国元证券总会计师、副总裁进行变更。重要的是,国元证券董事长的任职日期为2020年1月15日。

(图源:wind)
业内专业人士表示,高管变更后,2021年国元证券业绩增长,一季度出现亏损。但后续在新管理层带领下,国元证券能否改善合规状况,控制业务风险,并继续保持高速增长仍值得期待。