来源 :发现网2022-07-26
黑芝麻董事辞职,会计师专项说明与年报存差异收监管函,同时公司一季度营收净利双下滑,股票交易异常波动,且黑芝麻的食品安全也存在问题。
7月16日,南方黑芝麻集团股份有限公司(以下简称:黑芝麻,000716.SZ)公告称董事会于近日收到刘世红先生提交的书面辞职报告,刘世红先生因个人原因,申请辞去其所担任的公司董事职务。

与此同时,黑芝麻披露的《公司2021年度非经营性资金占用及其他关联资金往来情况汇总表》与《公司2021年年度报告》的相关内容存在差异。除此之外,黑芝麻一季度营收净利双下滑,股票交易异常波动,且黑芝麻的食品安全也存在问题。针对上述情况,发现网向黑芝麻发送采访函请求阐释,但截至发稿前,黑芝麻并未给出合理解释。
董事辞职会计师专项说明与年报存差异
7月16日,黑芝麻公告称,董事会于近日收到刘世红先生提交的书面辞职报告,刘世红先生因个人原因,申请辞去其所担任的公司董事职务。辞去前述职务后,刘世红先生仍担任下属公司上海礼多多电子商务有限公司董事长职务。截至公告日,刘世红先生持有公司股票2820万股。

来源:黑芝麻公司公告
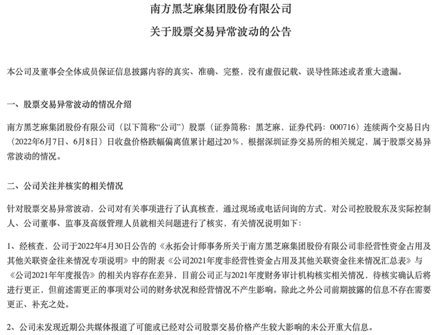
值得一提的是,除了辞职外,黑芝麻4月30日公告的《永拓会计师事务所关于南方黑芝麻集团股份有限公司非经营性资金占用及其他关联资金往来情况专项说明》中的附表《公司2021年度非经营性资金占用及其他关联资金往来情况汇总表》(以下简称专项说明)与《公司2021年年度报告》的相关内容存在差异,经核对上述两份文件发现,内容差异主要体现在对江苏南方食品科技有限公司2021年度占用累计发生金额存在差异。


来源:黑芝麻公司公告
具体来看,此前披露的江苏南方食品科技有限公司2021年度占用累计发生金额为空白,而更改后江苏南方食品科技有限公司2021年度占用累计发生金额为600万元。但为什么会存在这样的差异,黑芝麻并未给出合理的解释。
值得关注的是,3月9日,深交所发布关于对黑芝麻及相关当事人的监管函,对包括黑芝麻、深圳市容州文化产业投资有限公司、广西黑五类食品销售有限责任公司在内的多家公司及其高管李汉荣、李汉朝、李玉坚、李玉宇、甘政、李淑娴、李玉琦、韦清文、刘辉、李维昌、程富亮所做的违规行为做出通报。

来源:黑芝麻公司公告
深交所指出,经查明,黑芝麻控股子公司广西黑五类物流有限公司、南方黑芝麻(容县)健康粮仓投资有限公司于2020年1月、9月两次通过第三方公司合计向关联方深圳市容州文化产业投资有限公司转账1460万元。而在2019年和2020年,黑芝麻客户按照上市公司的要求分别向关联方广西黑五类食品销售有限责任公司转移支付上市公司货款1033.82万元和5.13万元。
同时,黑芝麻实际控制人李汉荣、李汉朝、李玉坚、李玉宇、甘政、李淑娴、李玉琦违反了深交所《股票上市规则(2018年11月修订)》第1.4条、第2.3条,以及《上市公司规范运作指引(2020年修订)》第4.2.3条、第4.2.10条的规定。黑芝麻董事长韦清文、时任总经理刘辉、财务总监李维昌、董事程富亮未能恪尽职守、履行诚信勤勉义务,违反了深交所《股票上市规则(2018年11月修订)》第1.4条、第2.1条、第3.1.5条的规定。
一季度营收净利下滑股票交易异常波动
黑芝麻2022年一季度报告显示,一季度公司营收为6.81亿元,去年同期为8.41亿元,同比下降19.03%;归母净利润为638.15万元,去年同期为1081.64万元,同比下降41%。

来源:黑芝麻公司公告
一季度黑芝麻营收净利双下滑,6月公司连发两次股票交易异常波动的公告。6月6日、9日黑芝麻发布公告称,公司股票(连续三个交易日内)日收盘价格涨跌幅偏离值累计超过20%,根据深圳证券交易所的相关规定,属于股票交易异常波动的情况。黑芝麻在公告中表示,股票交易异常波动情况或是因为前述非经营性资金占用及其他关联资金往来情况存在差异的影响。

来源:黑芝麻公司公告
同时,6月9日,黑芝麻股票达近日最高价4.63元/股,后一路开始下跌。截止7月20日,黑芝麻涨跌幅-0.29%,最高价3.46元/股,收盘价3.43元/股。目前最新市值25.52亿元。

值得注意的是,对于食品行业来说,食品安全是至关重要的。黑猫投诉显示,黑芝麻存在食品里有异物、石子,产品包装有质量问题等。其中有用户投诉称,“自己在超市买的南方黑芝麻糊里吃到了尖锐的黑色石子,硌到后槽牙了。”

来源:黑猫投诉
查询数据发现,黑芝麻或对食品研发以及加工等把关不严。wind数据显示,2019年—2021年及2022年一季度,黑芝麻销售费用分别为5.23亿元、4.34亿元、4.75亿元、0.54亿元;研发费用分别为0.04亿元、0.04亿元、0.13亿元、0.01亿元。虽然销售费用出现下滑,但还是远大于研发费用。

因此,业内专业人士表示黑芝麻或许存在“重销售轻研发”的情况,而这或也导致公司食品安全出现问题。此外,一季度营收净利下滑,股价一路下跌,还遇会计师专项说明与年报存差异。三十几年老品牌黑芝麻未来如何发展?发现网将持续关注。